Sistemas de información geográfica
aplicados a la consulta previa en Bolivia
Geographic Information Systems Applied to Prior Consultation in Bolivia
Javier Armando Méncias Bedoya
Sociedad de Arqueología de La Paz, Bolivia
javarq@gmail.com
https://orcid.org/0000-0003-4908-4041
doi: https://doi.org/10.26439/en.lineas.generales2024.n012.7689 Recibido: 20.9.24 / Aprobado: 18.10.24
RESUMEN
Los sistemas de información geográfica (SIG) se emplean en gran variedad de trabajos con grupos humanos, entre los cuales la consulta previa —en materia minera— es uno de los que más precisión y detalle requiere, dada la sensibilidad del tema entre las naciones y pueblos indígenas originarios y campesinos (NPIOC) de Bolivia. El presente documento constituye un ejemplo de aplicación de los SIG, en un caso hipotético, con el objetivo de exponer el procedimiento probado y aplicado con éxito en trámites de relevamiento de información sociocultural entre los años 2019 y 2020 para ayudar a mejorar el proceso de consulta previa en la etapa de identificación de sujetos de consulta para proyectos mineros. El procedimiento incluye el preprocesamiento de información en gabinete (fuentes abiertas de información geoespacial), la obtención de datos en campo (con herramientas y aplicaciones diseñadas para dispositivos inteligentes) y posprocesamiento de la información generada (mediante análisis vectoriales en programas de SIG). Este enfoque determina las afectaciones, e identifica y perfila a los sujetos de consulta, entendidos como las poblaciones que poseen derechos colectivos a proteger.
PALABRAS CLAVE: sistemas de información geográfica / SIG / consulta previa / identificación de sujetos / Bolivia
abstract
Geographic Information Systems (GIS) are currently used in a wide variety of work with human groups, with Prior Consultation – in mining matters – being one of the tasks that requires the most precision and detail, given the sensitivity of the topic among the Indigenous Originary Peasant Nations and Peoples of Bolivia. This document constitutes an example of the application, in a hypothetical case, of GIS, with the objective of presenting the procedure tested and successfully applied in sociocultural information collection procedures between 2019 and 2020, to help improve the Prior Consultation process at the stage of Identification of Subjects of Consultation for mining projects, in any country that requires it. The procedure explained refers to the pre-processing of information in the office (for which it is necessary to have open sources of geospatial information), obtaining data in the field (using tools and applications designed for smart devices) and post-processing of generated information (through the application of vector analysis in GIS programs), to determine the impacts that allow identifying and profiling the subjects of consultation, understood as the populations that have collective rights to protect.
KEYWORDS: geographical information systems / GIS / prior consultation / identification of subjects / Bolivia
INTRODUCCIÓN
Los sistemas de información geográfica (SIG) son una herramienta que resulta de la inserción de la revolución tecnológica en el ámbito de la geografía (con los respectivos aportes de la geodesia, la topografía y la cartografía). Como tal, constituyen uno de los principales instrumentos operativos para el ordenamiento territorial, la gestión del medioambiente y de los recursos naturales, en los que se han desenvuelto con bastante efectividad desde finales del siglo pasado (Eason, 1994; Foresman, 1998; Maguire et al., 1991; Takeyama & Couclelis, 1997) y han constituido el núcleo de la geoinformática.
En general, los SIG se caracterizan por
su capacidad de modelización del territorio, su potencial integrador de fuentes de información heterogéneas y diversa, y sobre todo su dimensión de análisis espacial, la posibilidad de realizar tareas complejas de geoprocesamiento a partir de las relaciones topológicas de los objetos geográficos y, sobre todo, la capacidad de generar nueva información y/o explicar la ya existente en su propia base de datos. (Del Bosque et al., 2012, pp. 30-31)
Tradicionalmente, se divide a los SIG en cinco componentes básicos y un componente globalizador: la organización para el funcionamiento de los SIG, las personas que interactúan con los SIG, los datos que representan la realidad geográfica, el soporte físico o hardware, las aplicaciones informáticas o software, y la geovisualización (el sistema de comunicación que envuelve al resto, que es la forma en que los datos se representan y visualizan). Los datos constituyen solamente el inicio en una cadena de insumos que se integran en los SIG. Estos representan la realidad a partir de su posición, atributos descriptivos, relaciones espaciales y temporalidad (Aronoff, 1989). La información es recabada mediante distintos mecanismos y herramientas tecnológicas actuales, como los GPS y la interrelación entre datos y grupos de datos, lo que permite construir bases de datos, las cuales se hallan en soporte digital. La interpretación de estas bases de datos conforma, por lo tanto, el corpus de información, que en nuestro caso es sociocultural.
La geografía, en su concepción pura, no contempla que el territorio posea un componente social intrínseco. Esta ausencia deviene en análisis, resultados e interpretaciones de corte determinista, a nivel geoambiental, que indudablemente afectan y entorpecen la concepción cultural de tierra y territorio. Esta noción, especialmente entre los grupos indígenas, originarios y campesinos de América del Sur, es el resultado de miles de años de interacción entre el ser humano y el suelo donde desarrollan sus actividades, en el amplio espectro que ello implica.
Superando lo anterior, al comprender que existe una relación dialógica entre ser humano y territorio (Barrera, 2009; Carrera, 2007), visualizamos que las tecnologías de información geográfica son, en la actualidad, una herramienta indispensable para el relevamiento de información, la subsecuente generación de interpretaciones, la toma de decisiones (Fagandini & Villanueva, 2012) y los resultados, que parten del precepto de que las poblaciones se identifican y se significan con su territorio (Carrera, 2007). Por ello, constituyen no solamente una herramienta necesaria durante el proceso de consulta previa (CP), sino la base del razonamiento sujeto-territorio que justifica y valida la aplicación del proceso, donde el principio geográfico empodera a las poblaciones potencialmente afectadas por una actividad extractivista.
El proceso de CP, desde la óptica del diálogo entre el Estado boliviano (representado por la Autoridad Jurisdiccional Administrativa Minera), los actores mineros productivos y los pueblos indígenas, originarios y campesinos, involucra varias etapas que tienen como eje principal la adecuada identificación de las particularidades y fenómenos que acaecen en la interacción del ser humano con el territorio de su interés (ya sea de explotación, como de pertenencia y uso para el asentamiento o producción). Para ello, se hace necesaria una sistemática labor de relevamiento de información sociocultural, que genere el contexto y el trasfondo necesarios para justificar la participación de los actores que se juzguen pertinentes al proceso.
En el presente texto, partimos del axioma que casi todos los fenómenos, eventos y objetos de análisis en ciencias humanas y sociales suceden en entornos geográficos delimitados y pueden, por lo tanto, ser ubicados —georreferenciados— mediante un sistema de coordenadas (Del Bosque et al., 2012). Por lo tanto, uno de los espacios en los que confluyen los fenómenos sociales, el territorio en el que se desenvuelven y los intereses estatales de desarrollo (entendidos desde la óptica de las políticas públicas) es el espacio del análisis geográfico, con incidencia de los SIG.
En razón de lo expuesto, este documento explicará cuáles han sido las particularidades metodológicas, aplicativas y procedimentales para el trabajo de gabinete, campo y análisis, relacionadas con la fase previa de identificación de sujetos. Además, se abordarán algunos análisis derivados para la aplicación del proceso de CP en grupos indígenas, originarios y campesinos de Bolivia, en materia minera.
SIG en ciencias sociales y humanas
El inicio intensivo del uso de los SIG, desde las perspectivas histórica, humana y social, ha sido registrado desde el primer decenio de este siglo (Bodenhamer, 2010; Conolly, 2009; ESRI, 2009; Gregory, 2003; Gregory & Ell, 2007; Knowles, 2002; Knowles & Hillier, 2008; Lock, 2000; Owens, 2007; Steinberg & Steinberg, 2006; Wheatley & Gillings, 2002) y ha desarrollado un interés y una necesidad cada vez mayores con el paso de los años (Radicelli et al., 2019).
Como han tenido a bien explicar Isabel del Bosque et al.,
la tecnología SIG permite la modelización matemática de las relaciones espaciales, incluyendo el análisis de redes, la regresión espacial, la determinación de caminos óptimos y otras formas de análisis espacio-temporales que pueden ser muy valiosas para los estudiosos de la Arqueología, la Antropología, el Arte, la Historia, la Lengua, la Música y otras Ciencias Humanas, por no mencionar las Ciencias Sociales. (Del Bosque et al., 2012, p. 14)
Cada una de estas ciencias ha generado una serie de aplicaciones que son útiles al momento de abordar la relación intrínseca entre el ser humano y el espacio por el que discurren sus actividades y su accionar, o en la toma de decisiones sobre la forma en la que se gestionará, manejará, conceptualizará y significará este espacio. Es justamente esta última línea de pensamiento a la que los estudios de relevamiento de información sociocultural, en materia de CP, se circunscribirían.
En concordancia con esa perspectiva, se sobreentiende que los datos empleados para los trabajos en ciencias humanas y sociales deben proceder de fuentes que reflejen, de la forma más precisa posible, aquellos aspectos relacionados con la realidad geográfica observada. Ello posibilita realizar un seguimiento de las transformaciones que se suscitan en esta realidad para hallar, analizar e interpretar sus causales socioculturales. Entre algunas de las fuentes de datos más comunes, de las que empleamos, se reconocen las siguientes: la digitalización manual, la digitalización directa, la teledetección mediante imágenes satelitales, los levantamientos topográficos, los GPS y la importación directa de datos. Cada una de las anteriores se caracteriza por la forma de interacción del usuario con los SIG y por el modo de obtención de la información.
La digitalización significa generar un fichero digital, que parte de un documento analógico. En ese sentido, la digitalización manual involucra la intervención humana y el uso de un medio electrónico de digitalización, que depende en gran medida de la habilidad del digitalizador e involucra, sin embargo, una mayor precisión en la representación e interpretación de entidades. Por otro lado, la teledetección se relaciona con la obtención de algunas propiedades de objetos o fenómenos de la superficie, sin interactuar con ellos. Lo anterior es posible mediante sensores remotos como los satélites Landsat, QuickBird o Ikonos, ampliamente usados para el análisis de cambios antropogénicos y cartografía urbana y rural.
Los levantamientos topográficos, por su parte, generan un listado de coordenadas geográficas que se hallan relacionadas, de modo que posibilitan su inserción en un SIG para representar un fenómeno o área terrestre. Los GPS, una constelación de 24 satélites que orbitan la tierra, funcionan bajo el mismo principio de un levantamiento topográfico, pues triangulan la posición del equipo que detecta sus ondas. Finalmente, la importación directa de datos se halla relacionada con la disponibilidad de bases de datos, hojas de cálculo u otras fuentes digitales (archivos shapefile [.shp], .kmz u otros) que pueden ser incorporados en un SIG y reconocidos por él mediante sus atributos.
La mayor potencialidad de un SIG, asumiendo que ya dispone de los datos requeridos por el usuario, se halla en dos aspectos: la consulta de datos (al almacenar una cantidad muy grande de ellos) y el análisis espacial. La consulta, por un lado, se relaciona con la identificación de entidades que cumplen ciertos criterios temáticos y espaciales (solicitados por el usuario), mientras que el análisis espacial, por otro lado, se dedica al estudio de los datos geográficos según sus características espaciales. El segundo aspecto es justamente el que más importa a los especialistas en humanidades y sociales, toda vez que pueden correlacionarse el componente temático y espacial de los datos geográficos, y brindar una variedad de resultados que pueden ser cruzados e interpretados.
Sin embargo, no se debe olvidar que dichos resultados habrán de ser (re)presentados. Al respecto, los mapas temáticos suelen constituir herramientas primordiales, en el afán de reflejar, de forma sistemática y comprensible, la realidad sociogeográfica observada. Estos mapas pueden enfocarse en las variables cualitativas (condiciones o características de los elementos) o cuantitativas (cambios de una variable cuantitativa) de los fenómenos registrados.
Categorías de territorio en Bolivia
Como se ha observado frecuentemente en otras partes del mundo, las fronteras y límites geográficos de los territorios que son reclamados por grupos sociales se relacionan y apoyan en los límites naturales (comúnmente relacionados con las formas de ríos, quebradas u otros demarcadores geográficos) y en su preexistencia/prevalencia a la fundación del Estado al que pertenecen. Este problema fue tratado, específicamente en Bolivia, con la reforma agraria que entre 1954 y 1964 se caracterizó por la eliminación progresiva de las haciendas y por un encuadramiento de los campos por sindicatos agrarios, bajo la lógica de la “dotación de tierras sin costo” (principalmente con fines de colonización), encabezada por el Servicio Nacional de Reforma Agraria (SNRA) y el Instituto Nacional de Colonización (INC).
Desde la primera reforma agraria hasta 1992, la realización de relevamientos topográficos —con fines catastrales— fue muy pobre. Se refiere que “no se elaboraron mapas base, mosaicos de propiedades ni referencias geográficas, elementos indispensables para procesos de distribución de tierras” (INRA, 2008, p. 63). Lo anterior resultó en la imposibilidad de ubicar más del 50 % de las propiedades en el terreno, lo que generó conflictos de límites y superposición entre propietarios. Por ello, a partir de la fecha y con ayuda de proyectos financiados por la cooperación internacional1, se inició una nueva fase relacionada con el catastro integrado al saneamiento (CAT-SAN), el catastro de tierras comunitarias de origen (SAN-TCO) y las tierras bajas del este.
En 1996, se promulgó la Ley del Servicio Nacional de Reforma Agraria, conocida como Ley INRA, que propugnó una segunda reforma. Esta tuvo como objetivos: detener la concentración de tierra en manos de unos pocos mediante la eliminación del proceso indiscriminado de entrega de tierras; establecer el Instituto Nacional de Reforma Agraria (INRA) como único órgano administrador de la tierra, enfocado en la distribución equitativa; e introducir nuevos procedimientos en el juicio agrario para mejorar la administración de justicia. En esta reforma, quedaron patentes las categorías clasificatorias de mediana propiedad, empresa agropecuaria (especialmente relacionadas con la explotación con fines comerciales), solar campesino, pequeña propiedad, tierras comunitarias de origen y propiedades comunarias. El catastro legal de la propiedad agraria se convirtió en una finalidad de la nueva ley y, frente a ello, nació un texto referido a las normas técnicas del catastro. De acuerdo con ello, se presentaban los siguientes conceptos para la definición de cada categoría:
Además, se acompañaba la norma con las siguientes medidas para su categorización:
En el marco de la norma y con fines de dimensionamiento, los solares campesinos podían tener áreas menores que las propiedades pequeñas, pues constituían el terreno de la vivienda. Por otro lado, las TCO no tenían un límite establecido, dado que la demostración de su tenencia estaba relacionada incluso con reivindicaciones históricas de los antepasados de los grupos indígenas que las reclamaban.
Una reconducción comunitaria de la reforma agraria se sucedería entre los años 2006 y 2010. Sus principales características se reorientarían a través del saneamiento y el catastro. El primero se vinculó con la titulación de la propiedad agraria, siempre que cumpla una función económica y social, mientras que el segundo involucró el “registro de información de la propiedad agraria, acerca de las características jurídicas y geométricas (superficie, límites, forma, colindancias y otros datos georreferenciados) de cada uno de los predios agrarios del país” (INRA, 2008, p. 124), información que es el resultado, a su vez, del proceso de saneamiento. Con la reconducción comunitaria de la reforma agraria se ordenó la implantación de un sistema integral de información a partir de bases de datos relativas a tierras fiscales, registro único de beneficiarios, catastro, propiedad agraria, datos geoespaciales e información articulada con otras entidades competentes en el ámbito rural. Es en este proceso que se consolidarían las actuales categorías de titulación y adjudicación territorial del INRA: solar campesino, pequeña propiedad, mediana propiedad, empresa agropecuaria, territorios indígenas originarios campesinos y propiedades comunitarias.
De especial interés son las tierras entregadas a colectivos indígenas. Como vimos, aproximadamente a mediados de la década de 1990, Bolivia impulsó una serie de relevantes políticas reformistas en relación con la propiedad agraria. En 1996, se acordó el reconocimiento de las tierras comunitarias de origen (TCO) como una forma de propiedad indígena desde una perspectiva colectiva (de ahí su denominación de comunitaria). La declaración de plurinacionalidad del Estado boliviano reformularía dicha categoría a la de territorios indígenas originarios campesinos (TIOC), desde la adopción de la nueva Constitución Política del Estado (CPE) del 2009. Lejos de las discusiones relacionadas con la descolonización (Spedding, 2011), la gobernanza de la etnicidad (Lacroix, 2007) o la anarquía segmentaria (Lavaud, 2006), lo cierto es que la introducción de esta categoría reconfigura el entendimiento del espacio territorial y las implicancias de su relación con el desarrollo sociocultural que lo ocupa y posee.
Es en este contexto que las herramientas cartográficas han cobrado mayor importancia y se han hecho recientemente relevantes en el proceso de identificación y delimitación de los territorios reconocidos a nivel estatal. En efecto, han incursionado en el campo de la discusión y el cuestionamiento sobre las representaciones del espacio nacional, hegemónicas en la mayoría de los casos. Sin embargo, más importante aún, han intervenido en la visibilidad, reconocimiento y representación de las reivindicaciones territoriales de las naciones y pueblos indígenas originarios campesinos (NPIOC), incluso en aquellos trámites que afrontan, o se ven obligadas a afrontar, frente al Estado, como es el caso de la consulta previa (CP).
A continuación, se presentarán los lineamientos en la aplicación de SIG en el proceso de CP. Estas orientaciones se basan en la metodología que empleó el equipo de CP en la Autoridad Jurisdiccional Administrativa Minera (AJAM) de Bolivia durante 2019 y 2020, en los trámites de solicitud de áreas mineras.
SIG en el proceso de consulta previa, en materia minera
La aplicación de SIG en el proceso de CP, en materia minera, responde a varios aspectos íntimamente relacionados con la normativa aplicable. Inicialmente, la Constitución Política del Estado Plurinacional de Bolivia determina, en su artículo 30 (párr. 2, núm. 15), que las naciones y pueblos indígenas originarios campesinos tienen derecho:
A ser consultados mediante procedimientos apropiados, y en particular a través de sus instituciones, cada vez que se prevean medidas legislativas o administrativas susceptibles de afectarles. En este marco, se respetará y garantizará el derecho a la consulta previa obligatoria, realizada por el Estado, de buena fe y concertada, respecto a la explotación de los recursos naturales no renovables en el territorio que habitan.
Nótese, a partir del texto anterior, que existe un énfasis en la expresión “el territorio que habitan”. De igual manera, la Ley 535, conocida como Ley de Minería y Metalurgia, en su artículo 209 (párr. 1), establece las condiciones para que el sujeto de la consulta previa sea identificado, bajo los siguientes parámetros socioculturales:
1. Existencia precolonial y dominio ancestral del territorio.
2. Conservación de sus patrones culturales, modos de vida, instituciones, propias: sociales, económicas, culturales y políticas que los representen y ser distinto a los otros sectores de la población.
3. Identificación como parte de una nación o pueblo que conserva en la actualidad relación con dicha colectividad.
4. Acceso y gestión colectiva de sus tierras y territorios.
De ambos elementos normativos, se colige una fuerte tendencia a relacionar el sujeto social con el objeto territorial, lo que convierte al territorio en el eje transversal que condiciona e interrelaciona todos los parámetros de identificación. Debido a ello, y tomando en cuenta que “los derechos territoriales son una de las principales reivindicaciones de los pueblos indígenas en el mundo. Esos derechos son el sustrato físico que les permite sobrevivir como pueblos, reproducir sus culturas, mantener y desarrollar sus organizaciones y sistemas productivos” (Kraner, 2003, p. 4), se ha propuesto, de manera casi universal, que la territorialidad estaría asociada, por lo tanto, al principio de libre determinación de los pueblos. Sin embargo, el autor Víctor Toledo (2005) ha propuesto cinco usos de la noción de territorio entre los pueblos indígenas: como espacio geográfico (de posesión y titularidad), como hábitat (en el uso de sus recursos), como símbolo e historia (articulador identitario), como jurisdicción (relacionada con la autodeterminación) y como biodiversidad (en relación con la naturaleza y el medio ambiente).
El proceso de CP en Bolivia, en materia minera, ha sido subdividido en cuatro fases principales: la fase preparatoria (identificación de sujetos de CP), la fase deliberativa (la consulta misma), la fase de mediación (búsqueda de acuerdos consensuados) y la decisión final (con intervención del criterio de las autoridades máximas sectoriales del Estado). Entonces, con base en esta división y los enfoques de territorialidad arriba descritos, surge la posibilidad de afrontar el acercamiento entre el sujeto social y el objeto territorial desde múltiples ópticas. Ello asegura el engrane de varias de las nociones vertidas, como suele presentarse en la compleja realidad social y cultural, mediante las herramientas de SIG.
Preparación de información de gabinete para la identificación de sujetos
Además de toda la revisión bibliográfica que requiere una preparación de este tipo, y cuyo alcance escapa a las pretensiones del presente documento, existe una serie de tareas que el especialista social deberá realizar. Su objetivo es lograr un acercamiento geográfico preciso a las poblaciones que evaluará para determinar los sujetos de CP de futuras fases.
Conforme a la metodología diseñada y mejorada durante 2019 y 2020, la preparación del trabajo de campo iniciaría con la evacuación del polígono de solicitud de área minera (por parte de los especialistas del catastro, que evalúan la pertinencia y disponibilidad del área geográfica solicitada). El polígono mismo procede de un reticulado nacional, fijo e inamovible, que se ha generado en Bolivia, con un valor de cuadrícula base de 500 m × 500 m.
El resultado de cada solicitud de área, por lo tanto, es un polígono que puede contener desde cuatro vértices (cuadrado de una sola cuadrícula) hasta n vértices (con proporciones rectas), como se puede observar en la Figura 1. Estas áreas se hallan enmarcadas en una división político-administrativa, que puede afectar a varias entidades políticas y territoriales (tituladas, como los gobiernos autónomos municipales o la autonomía indígena originaria campesina). Además, suelen afectar a otras tantas entidades naturales y geográficas que también influirán en la toma de decisiones y en el comportamiento de las poblaciones y grupos durante la CP.
Figura 1
Comparación de dos áreas mineras de una cuadrícula (izquierda) y 56 cuadrículas (derecha)

Todas estas entidades georreferenciadas, cuyas características y particularidades serán evaluadas por parte del especialista, provienen de alguna entidad que valida la información provista. En el caso de Bolivia, existen múltiples instituciones; sin embargo, algunas de ellas centralizan la información para su distribución luego de un proceso de validación (conforme a los parámetros y requerimientos de la red geodésica nacional).
Por ejemplo, cuando se trata de los límites nacionales y departamentales, la localización de poblaciones y la cartografía de caminos, ríos o lagos, la institución encargada es el Instituto Geográfico Militar (IGM). Otras instituciones como el Ministerio de Educación poseen un mapeo de las unidades educativas dispersas en todo el territorio nacional. A nivel de saneamiento territorial, la máxima autoridad competente es el Instituto Nacional de Reforma Agraria (INRA), cuya información de titulación es especialmente determinante en la toma de decisiones para la identificación de sujetos de CP, puesto que refleja la afectación de territorios titulados, en varios tipos de modalidades, debido a la superposición de tierras con áreas mineras2.
En Bolivia, todas las capas que contienen esta información eran accesibles hasta 2020, y, en algunos casos, se podían descargar mediante el geoportal GeoBolivia3, el cual formaba parte de la Infraestructura de Datos Espaciales del Estado Plurinacional de Bolivia (IDE-EPB). El geoportal, gestionado por la vicepresidencia del Estado Plurinacional, constituía la interfaz centralizadora de datos generados por las distintas instituciones que conforman el aparato estatal, para el acceso libre a información geográfica con fines de investigación, gestión y difusión.
Por lo tanto, debido a esas características, constituye el medio ideal para el análisis de información del catastro minero, que debe cruzarse con información ambiental, sociocultural y territorial, de forma previa al trabajo de campo. Normalmente, un mapa previo, que resulta de este trabajo de gabinete, presenta la información de correlación de capas en un diseño final comprensible y simple, que puede o no contener fondos satelitales, como se muestra en la siguiente área hipotética4 (véase la Figura 2).
La misma información de este tipo de portales web puede ser extraída para su utilización en otros programas de SIG, simples (como Google Earth) o complejos (como QGIS). La elección de la información específica, que se relaciona con el área minera, permite elaborar mapas más comprensibles para explicar a los actores sociales la relación de superposición del área con sus predios y territorios (véase la Figura 3). Además, el proceso de vinculación geográfica permite individualizar a estos actores y crear un listado preliminar de sujetos de CP a partir de las particularidades iniciales de su forma de posesión territorial.
Figura 2
Superposición hipotética de un área minera a distintas capas de información

Figura 3
Extracción de poblaciones y predios afectados

Evidentemente, este proceso, que podría parecer tan claro a la luz de información preexistente, se halla supeditado justamente a la existencia de esa información. Este simple aspecto se torna en algo complejo frente a extensos territorios que aún no han sido titulados o saneados en Bolivia5, a fenómenos como la desaparición, la aparición, la fragmentación y el traslado de poblaciones, o a los grandes conflictos de límites y linderos que afectan no solamente a las poblaciones indígenas y campesinas, sino a entidades territoriales de mayor área como los gobiernos autónomos municipales. A pesar de ello, la constante generación y actualización de información por parte de instituciones estatales y privadas, permite contar con capas cada vez más precisas y actuales (algo que, como cientistas sociales, reconocemos que forma parte de los fenómenos dinámicos que afectan las transformaciones sociales y culturales, e inciden en el terreno).
Un aspecto central, relacionado con el trabajo previo de gabinete, se refleja en la revisión de imágenes satelitales y de sensores remotos, además de capas de vectores de ríos y caminos, que permitan evaluar la existencia de elementos que se consideren exclusiones del artículo 93 (párr. 3) de la Ley 535. Dicho artículo explica el alcance de los derechos mineros, una vez firmado el contrato administrativo minero, y delimita algunos aspectos relacionados con la operación minera. De este modo, señala lo siguiente:
III. Con excepción de las actividades mineras legalmente existentes anteriores a la publicación de la presente Ley, no se podrán realizar actividades mineras de prospección terrestre, exploración o explotación, concentración, refinación y fundición:
a) Dentro de ciudades, poblaciones, cementerios y construcciones públicas o privadas.
b) En la proximidad de carreteras, canales, ductos, vías férreas, líneas de transmisión de energía y comunicaciones, hasta los cien (100) metros.
c) En proximidades de cabeceras de cuenca, lagos, ríos, vertientes y embalses, las restricciones se sujetarán de acuerdo a Estudios Ambientales con enfoque multisectorial.
d) En la proximidad de aeropuertos, hasta mil (1000) metros.
e) En la proximidad de cuarteles e instalaciones militares, hasta los trescientos (300) metros.
f) En zonas de monumentos históricos y arqueológicos declarados por Ley, hasta los mil (1000) metros.
Debido a lo anterior, el método indirecto de percepción constituye un elemento de juicio obligatorio para preparar la visita a campo. Además, debe considerarse la posibilidad de que estas restricciones jueguen un papel determinante en la percepción de la utilidad del proyecto por parte de las poblaciones locales.
La identificación de sujetos en el trabajo de campo
Una vez que se han elaborado todos los insumos de gabinete, el especialista social procede a la verificación de la información en campo. Esta labor se facilita significativamente en el caso de áreas que involucran predios titulados en la totalidad de su extensión (como en el caso anterior). Por lo tanto, al especialista le queda aportar en la ubicación precisa de los poblados o la identificación de los propietarios de aquellas pequeñas áreas que hayan quedado en blanco, solo si quedase alguna.
No obstante, el mayor potencial de los SIG en campo radica en su capacidad de generar entidades georreferenciadas de acuerdo con la información de los actores socioculturales a los que se visita. Así, por ejemplo, el uso de herramientas como los receptores GPS permite al especialista realizar un mapeo, en el terreno, de los linderos que delimitan predios y poblaciones, mediante la generación de rastros (tracks). Más recientemente, el uso de aplicaciones en dispositivos inteligentes ha llevado el mapeo a nuevos niveles de interacción entre el usuario/informante y las entidades del mapa resultante de dicha información, que se conoce coloquialmente como SIG móvil.
En el caso de la AJAM, hasta el año 20206 se incidió en la aplicación de estas nuevas tecnologías, como tabletas o teléfonos inteligentes con sensores de acelerómetro, de giroscopio, sensor geomagnético, de proximidad y de localización (GPS, Glonass, Beidou, Galileo). Su necesidad se relaciona con la capacidad de interacción entre la aplicación empleada y el usuario, el cual muestra datos de desplazamiento, dirección y posicionamiento en tiempo real (incluso sin conexión a internet).
Así, en el caso de no poseer información sobre las titulaciones o el saneamiento del territorio involucrado, esta puede ser obtenida de los propios actores locales. Además de la revisión y análisis de mapas y documentos que puedan correlacionarse con el territorio (son muy pocos los casos de levantamientos topográficos precisos), se ha trabajado en la generación de coordenadas y puntos georreferenciados que representen hitos de correlación espacial, apoyados por anotaciones de campo e imágenes satelitales de alta resolución (a tiempo real) que permiten a los actores construir la información a través de la interacción con el especialista y su herramienta de trabajo. Son múltiples los ejemplos que se tienen, y todos parten de una generación conjunta de conocimiento geográfico (ver Figura 4).
Posprocesamiento de la información en gabinete
Además del procesamiento de puntos y anotaciones, existen otros tipos de procesamiento necesarios para la correcta identificación y caracterización de sujetos de CP. Estos parten de la necesidad de cuantificar las posibles afectaciones, a nivel territorial, y ordenar, de acuerdo con ello, a los sujetos, en una jerarquía que permita conocer quiénes son los más afectados y cuáles son las características de estas afectaciones en relación al territorio.
Figura 4
Trabajo conjunto entre autoridades y especialista

Nota. (1) Generación de puntos con asistencia. (2) Puntos vertidos en el mapa digital. (3). Procesamiento del producto final.
Para la realización de análisis y cálculos de SIG, se ha optado por emplear el programa de software libre QGIS (se usó la versión más estable del programa7). Algunas de sus principales ventajas, además de su gratuidad, son las siguientes: cuenta con una interfaz flexible que trabaja en todos los sistemas operativos, que es interoperable y puede ser modificada libremente; posee una alta versatilidad en la conexión con bases de datos (como GeoBolivia); y cuenta con una extensa biblioteca de complementos, diseñados por los usuarios y en constante crecimiento.
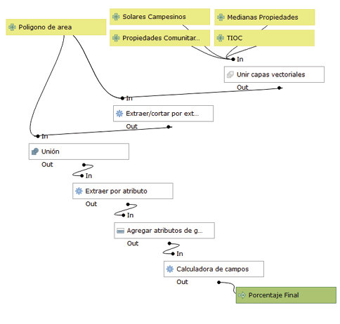
Retomando el caso de nuestra área hipotética, y suponiendo que toda la información hubiese sido obtenida en el trabajo previo de gabinete y los relevamientos posteriores en campo, ahora sería necesario aplicar un análisis SIG para determinar las afectaciones territoriales de cada sujeto identificado. Ello supone que cada población mapeada se halla relacionada con el territorio titulado sobre el que se encuentra, lo que suma un total de diez sujetos de consulta identificados, como se observa en la Figura 3. El principal cálculo, en este aspecto, es la determinación del porcentaje del área minera que es ocupado por predios titulados. Para automatizar el cálculo, se ha creado un modelo que, en resumen, cruza todas las capas vectoriales de entrada (polígono de área y titulaciones) para extraer los fragmentos superpuestos y, en base al área total del polígono de área minera, calcular el porcentaje que ocupan. El modelo se presenta en la Figura 5.
Figura 5
Modelo de automatización para el cálculo de porcentajes de afectación al interior del polígono de área minera solicitada

El resultado también calcula las áreas sin superposición y las cataloga con un valor nulo (NULL), que representa la ausencia de relacionamiento espacial. Normalmente, estas áreas representan lo que se denomina como tierras fiscales (sin titulación, pertenecientes al Estado) y servidumbres ecológicas (ríos, caminos u otros) legales. La segunda categoría se aplica solamente cuando estas no están bajo manejo ni cuentan con autorización regularizada, generalmente para su explotación. De esa forma, obtenemos un mapa con las características que pueden verse en la Figura 6.
Además de los mapas de cálculo de porcentajes de afectación, también es posible realizar otros cálculos, como los relacionados con los índices de vegetación8, mediante imágenes de sensores remotos. Ello sirve para constatar la posible afectación a cultivos, la diferenciación en el uso de suelos, o los tipos de cobertura vegetal que indican suelos potencialmente cultivables, entre otros análisis posibles.
Figura 6
Mapa con porcentajes de afectación calculados

Esto es especialmente útil si consideramos que los grupos humanos andinos, al menos desde el sedentarismo hacia el 2000 a. C., han sido considerados históricamente culturas predominantemente agrícolas (Fries, 1983; Horkheimer, 2004; Parodi, 1935; Rivero, 2005). Por lo tanto, una de las mayores significancias de su territorio, y su importancia capital, se halla relacionada con el ciclo productivo que revitaliza y significa a la comunidad. Este aspecto se mantiene aún con mayor fuerza y vitalidad; también comprende el aspecto pecuario, ahora en las zonas del altiplano, valles, amazonía y chaco.
CONCLUSIONES
Los SIG vienen demostrando su utilidad en la comprensión de la geografía y su vinculación territorial desde hace más de cincuenta años. Sin embargo, su aplicación en las ciencias sociales y humanas recién ha sido visualizada, con todo su potencial, desde inicios del nuevo siglo. Dicha aplicación, en espacios geográficos caracterizados por la variabilidad de pisos ecológicos y la alta diversidad sociocultural, nos lleva a pensar en una obligatoriedad de la capacitación del especialista social en el uso y gestión de estas herramientas. Esto se debe a que apoyan una adecuada gestión de la información territorial, asociada y apropiada por los grupos humanos que detentan tierras y significan su territorio a través de sus prácticas cotidianas.
A partir de lo desarrollado líneas antes, y de nuestra propia experiencia en campo durante 2019 y 2020, se puede afirmar que el territorio, como sujeto-objeto, constituye el principio aglutinador de la práctica cultural, relacionada con la defensa de los derechos colectivos y con su reivindicación. En la actualidad, el acercamiento al territorio debe partir, casi obligatoriamente, de la aplicación de herramientas propias de la geografía (como los SIG) y, en el caso de los estudios sociales y trabajos de identificación de sujetos de CP, deben ser complementados con la percepción sociocultural desde la construcción de los propios actores sociales.
De esta forma, se ha reforzado el componente territorial, entendido desde las múltiples ópticas de los actores indígena-originario-campesinos, para determinar su participación como sujetos de CP. La incidencia del principio territorial como regulador y constructor de identidad, en torno a la defensa de los derechos colectivos es, hasta el momento, el que mayores y mejores resultados ha reportado, ya que su percepción valida y es validada por las poblaciones locales.
Si postulamos que la arquitectura y la forma de asentamiento humano en el territorio, constituyen una expresión privilegiada en las que se plasma físicamente un conjunto significativo de actividades humanas —manifestando así la forma de organización social y los modos de vida— entonces el análisis de estos testimonios representará una herramienta de gran valor para examinar la sintomatología de este tipo de procesos sociales. (Canziani, 2012, p. 17)
De acuerdo con ello, los asentamientos serían productos sociales en los que se maneja y transforma el territorio, a necesidad y bajo parámetros culturales enmarcados en usos, costumbres y significados simbólicos.
A pesar de lo mucho que se ha avanzado en las técnicas de relevamiento de información, en el entendido de seguir mejorando y desarrollando metodologías más precisas y acordes con la cultura local, por el momento queda el reto de iniciar profundas discusiones en las que se rompa con los preceptos de percepción occidental del territorio. Por ello, se deben considerar fenómenos como la ocupación mixta o discontinua, la vigencia e importancia del modelo de control vertical de un máximo de pisos ecológicos (el archipiélago vertical de John Murra) y otras particularidades del uso y percepción del territorio en los Andes. En consecuencia, ello constituirá, en el futuro, una obligación y un reto en la búsqueda del cumplimiento del respeto de los derechos colectivos y la autodeterminación de los pueblos.
REFERENCIAS
Aronoff, S. (1989). Geographic information systems: a management perspective. WDL Publications.
Barrera, S. (2009). Reflexiones sobre Sistemas de Información Geográfica participativos (sigp) y cartografía social. Cuadernos de Geografía, (18), 9-23. https://doi.org/10.15446/rcdg.n18.12798
Bodenhamer, D., Corrigan, J., & Harris, T. (2010). The Spatial Humanities: GIS and the future of humanities scholarship. Indiana University Press.
Canziani, J. (2012). Ciudad y territorio en los Andes. Contribuciones a la historia del urbanismo prehispánico. Fondo Editorial de la Pontificia Universidad Católica del Perú.
Carrera, G. (2007). La cartografía etnográfica como herramienta técnica y metodológica en investigaciones antropológicas. El caso de Constantina. Cuadernos de los Amigos de los Museos de Osuna, (9), 72-81. https://dialnet.unirioja.es/servlet/articulo?codigo=2885431
Conolly, J., & Lake, M. (2009). Sistemas de información geográfica aplicados a la arqueología. Bellaterra.
Del Bosque, I., Fernández, C., Martín-Forero, L., & Pérez, E. (2012). Los Sistemas de Información Geográfica y la Investigación en Ciencias Humanas y Sociales. Confederación Española de Centros de Estudios Locales (CSIC). https://digital.csic.es/bitstream/10261/64940/1/Los%20SIG%20y%20la%20Investigacion%20en%20Ciencias%20Humanas%20y%20Sociales.pdf
Eason, K. (1994). Planning for Change: Introducing a Geographical Information System. En D. Medyckyj-Scott y H. Hearnshaw (Eds.), Human Factors in Geographical Information Systems, pp. 199-209. Belhaven Press.
ESRI. (2009, julio). Social Sciences. https://www.esri.com/~/media/Files/Pdfs/library/bestpractices/social-sciences.pdf
Fagandini, F., & Villanueva, A. (2012). Los SIG y la economía ambiental herramientas para la toma de decisiones territoriales. Caso de estudio El fundo Carmen, comuna de Quilipué, Chile. Revista Geográfica de Valparaíso, (45), 23-32. https://agritrop.cirad.fr/580256/1/Articulo45_2.pdf
Foresman, T. (Ed.). (1998). The history of geographic information systems: perspectives from the pioneers. Upper Saddle River; Prentice Hall PTR.
Fries, A. M. (Ed.). (1983). Evolución y tecnología de la agricultura andina. Proyecto de Investigación de los Sistemas Agrícolas Andinos IICA/CIID.
Gregory, I. (2003). A place in history: A guide to using GIS in historical research. History Data Service. Recuperado el 20 de Octubre de 2017, de http://hds.essex.ac.uk/g2gp/gis/index.asp
Gregory, I., & Ell, P. (2007). Historical GIS: technologies, methodologies and scholarship. Cambridge University Press.
Horkheimer, H. (2004). Alimentación y obtención de alimentos en el Perú prehispánico (2.a ed.). Instituto Nacional de Cultura.
Instituto Nacional de Reforma Agraria. (2008). Breve historia del reparto de tierras en Bolivia. De la titulación colonial a la Reconducción Comunitaria de la Reforma Agraria: certezas y proyecciones. https://centroderecursos.alboan.org/ebooks/0000/1361/4-INR-BRE.pdf
Knowles, A. (Ed.). (2002). Past time, past place: GIS for history. ESRI Press. https://archive.org/details/pasttimepastplac0000unse/page/n3/mode/1up
Knowles, A., & Hillier, A. (Eds.). (2008). Placing history: how maps, spatial data, and GIS are changing historical scholarship. ESRI Press.
Kreimer, O. (2003). Informe del Relator. Sesión del Grupo de Trabajo sobre la Sección Quinta del Proyecto de Declaración con especial énfasis en las “Formas tradicionales de propiedad y supervivencia cultural. Derecho a tierras y territorios”. OEA.
Lacroix, L. (2007). La gouvernance de l’ethnicité en Bolivie. Outre-Terre, (18), 253-271.
Lavaud, J.-P. (2006). Bolivie: vers l’anarchie segmentaire? Hérodote, (123), 62-81.
Lock, G. (Ed.). (2000). Beyond the map. Archaeology and spatial technologies. IOS Press.
Maguire, D., Goodchild, M., & Rhind, D. (Eds.). (1991). Geographical Information Systems: principles and applications. Longman Scientific and Technical.
Miraglia, M., Caloni, N., & Buzai, G. (Eds.). (2015). Sistemas de Información Geográfica en la investigación científica actual (1.a ed.). Universidad Nacional de General Sarmiento.
Murra, J. (1975). Formaciones económicas y políticas del mundo andino. Instituto de Estudios Peruanos.
Owens, J. (2007). Toward a geographically‐integrated, connected world history: Employing geographic information systems (GIS). History Compass, 5(6), 2014-2040.
Parodi, L. (1935). Relaciones de la agricultura prehispánica con la agricultura argentina actual. Observaciones generales sobre la domesticación de las plantas. Anales de la Academia Nacional de Agronomía y Veterinaria, (1), 115-167. https://sedici.unlp.edu.ar/handle/10915/27864
Radicelli, C., Pomboza, M., Villacrés, P., & Bodero, E. (2019). Sistemas de Información Geográfica y su aplicación en las Ciencias Sociales: Una revisión bibliográfica. Chakiñan, Revista de Ciencias Sociales y Humanidades, (8), 24-35. https://www.redalyc.org/journal/5717/571760747003/html/
Rivero, V. (2005). Herramientas agrícolas del Perú antiguo. Centro de Estudios Regionales Andinos Bartolomé de las Casas.
Spedding, A. (2011). Descolonización. Crítica y problematización a partir del contexto boliviano. Instituto Superior Ecuménico Andino de Teología.
Steinberg, S., & Steinberg, S. (2006). Geographic information systems for the social sciences: investigating space and place. Sage Publications. https://doi.org/https://dx.doi.org/10.4135/9781452239811
Takeyama, M., & Couclelis, H. (1997). Map dynamics: integrating cellular automata and GIS through geo-algebra. International Journal of Geographical Information Science, 11(1), 73-91.
Toledo, V. (2005). Políticas indígenas y derechos territoriales en América Latina: 1990-2004 ¿Las fronteras indígenas de la globalización? En P. Dávalos (Ed.), Pueblos indígenas y democracia en América Latina, pp. 67-102. CLACSO.
Wheatley, D., & Gillings, M. (2002). Spatial technology and archaeology: the archaeological applications of GIS. CRC Press, Taylor y Francis.
1 Al respecto del catastro, un caso es el Reino de los Países Bajos, la Comunidad Europea.
2 Su concepción de pertenencia y titularidad territorial proceden claramente de percepciones y conceptos occidentales.
3 El enlace del geoportal es el siguiente: https://geo.gob.bo/portal/
4 Se ha recurrido al uso de un caso hipotético, debido a la sensibilidad de la información real de las áreas mineras (que constituyen áreas cedidas mediante contrato con el Estado boliviano, cuya divulgación compromete procesos tan complejos como el robo de minerales y saqueo de la riqueza nacional).
5 De acuerdo con la rendición pública de cuentas del INRA, realizada al final del año 2017 (en la ciudad de Cochabamba), resta sanear alrededor de 20 millones de hectáreas de tierra, de los 103 millones de hectáreas con las que cuenta el país, por lo que se habría saneado alrededor del 80 % del territorio nacional.
6 En ese año cesaron las funciones de la mayor parte del equipo responsable del relevamiento de información sociocultural.
7 Versión 3.14 “Madeira” en el 2020.
8 Por ejemplo, el índice de vegetación padre (PVI), el índice de suelo ajustado (SAVI), el índice de vegetación transformado (TVI) o el índice de vegetación diferencial normalizado (NDVI), entre muchos otros.