Diseño e implementación de un convertidor
DC/DC boost con control pid para aplicación
de frenado regenerativo
Jorge Cristhofer Alcántara Vásquez
https://orcid.org/0009-0007-3138-8836
Ingeniería Mecatrónica, Universidad Nacional de Trujillo, Perú
René Ronaldo Gutiérrez Córdova
https://orcid.org/0009-0009-2715-1689
Ingeniería Mecatrónica, Universidad Nacional de Trujillo, Perú
Angie Tatiana Recuenco Tapia
https://orcid.org/0009-0006-8657-5375
Ingeniería Mecatrónica, Universidad Nacional de Trujillo, Perú
Luis Alberto Yovera Suárez
https://orcid.org/0009-0001-7622-7266
Ingeniería Mecatrónica, Universidad Nacional de Trujillo, Perú
Edgar André Manzano Ramos
https://orcid.org/0009-0009-2715-1689
Ingeniería Mecatrónica, Universidad Nacional de Trujillo, Perú
Recibido: 15 de setiembre de 2024 /Aceptado: 15 de octubre de 2024
doi: https://doi.org/10.26439/interfases2024.n020.7398
RESUMEN. Este artículo presenta el diseño e implementación de un convertidor elevador DC/DC de 12 V a 40,99 V, que emplea control PID, con el objetivo de ofrecer una solución eficiente para el aprovechamiento de la energía recuperada en un sistema de frenado regenerativo. En una primera etapa, se diseñó el circuito no controlado utilizando los softwares Simulink y PSIM. Posteriormente, se implementó un prototipo del circuito controlado mediante control PID para corregir la señal de salida. Una vez validado el funcionamiento del prototipo en el simulador Proteus, se procedió a la implementación física. Esta fase incluyó el diseño de las pistas en el software Eagle, el modelado de la placa en Autodesk Fusion y la fabricación manual de la misma. El uso del controlador PID permitió obtener un voltaje promedio de salida de 40,99 V, un valor RMS similar y un voltaje rizo pico a pico de 2,40 V. Aunque no se alcanzó el máximo estimado en las simulaciones, los resultados confirman el correcto funcionamiento del convertidor. Además, se identificaron posibles mejoras para optimizar el rendimiento del circuito, como ajustes en la capacitancia o inductancia, con el fin de reducir los picos de corriente y voltaje.
PALABRAS CLAVE: convertidor elevador DC/DC / control PID / freno regenerativo / prototipado
DESIGN AND IMPLEMENTATION OF A DC/DC BOOST CONVERTER WITH PID CONTROL FOR REGENERATIVE BRAKING APPLICATION
ABSTRACT. This article presents the design and implementation of a 12 V to 40,99 V DC/DC boost converter using PID control, with the aim of providing an efficient solution for harnessing recovered energy in a regenerative braking system. In the first stage, the uncontrolled circuit was designed using Simulink and PSIM software. Subsequently, a prototype of the controlled circuit was implemented using PID control to correct the output signal. Once the prototype’s functionality was validated in the Proteus simulator, the physical implementation was carried out. This phase included the design of the tracks in Eagle software, the modeling of the board in Autodesk Fusion, and the manual fabrication of the circuit. The use of PID control allowed for an average output voltage of 40,99 V, a similar RMS value, and a peak-to-peak ripple voltage of 2,40 V. Although the maximum estimated in the simulations was not reached, the results confirm the proper operation of the converter. Additionally, potential improvements were identified to optimize the circuit’s performance, such as adjustments in capacitance or inductance, in order to reduce current and voltage spikes.
KEYWORDS: DC/DC boost converter / PID control / regenerative braking / prototyping
1. INTRODUCCIÓN
En una actualidad en la que la ingeniería se encuentra en la constante búsqueda de métodos de ahorro de energía y de mejora de la eficiencia de los sistemas energéticos, los sistemas de frenado dinámico o regenerativo han demostrado ser esenciales para el logro de estos objetivos gracias a su principio de funcionamiento, el cual consiste en la conversión de la energía cinética producida durante el frenado —y que usualmente se pierde como calor— en energía eléctrica que puede ser utilizada en la mejora de la eficiencia de la energía almacenada. Este principio se basa en la capacidad que poseen los motores eléctricos para, bajo ciertas condiciones, operar como generadores, aunque cabe resaltar que esta energía recuperada es de menor valor que la entregada inicialmente a la máquina motriz; y es debido a esto que se deben buscar métodos de elevación de voltaje para poder realizar un adecuado almacenamiento de esta electricidad o distribuirla a otros sistemas (Sanchez-Camperos et al., 2022).
Los boost converters (convertidores elevadores) son fundamentales en el proceso de elevación de voltaje dentro de sistemas eléctricos gracias al proceso de conmutación entre la fase de encendido y apagado del interruptor y al uso de elementos estáticos de potencia en su composición. Esta propiedad permite que los convertidores elevadores puedan ser utilizados en aplicaciones de baja y alta potencia como las energías renovables, en las que se busca elevar la energía de bajo voltaje otorgada por paneles solares para almacenarla en baterías (Abril et al., 2014; Flores Ordeñana, 2018; Meza et al., 2017), y en dispositivos alimentados por baterías, como son los vehículos híbridos y eléctricos, ya que permiten el aumento de la tensión de la batería y un suministro de energía a los componentes de alta potencia (Palacio Garcés, 2014).
Sin embargo, para realizar el diseño de un convertidor elevador eficiente, se requiere una regulación precisa del voltaje de salida, lo cual se logra mediante el uso de controladores proporcional-integral-derivativos, también denominados controladores PID. Esta clase de controladores permiten realizar ajustes a la respuesta del convertidor respecto a las variaciones en las condiciones de entrada y carga, garantizando así la estabilidad y eficiencia del convertidor. Ante este contexto, el control PID se emplea para optimizar la operación de estos elevadores y garantizar una respuesta rápida y estable ante variaciones en las condiciones de carga y entrada.
El presente trabajo se centra en el diseño e implementación de un convertidor elevador de 12 V a 72 V, mediante el empleo de un controlador PID para regular su funcionamiento. El desarrollo de este convertidor tiene como objetivo servir de complemento a la tesis de Narciso Vera (2022), ya que proporciona una solución eficiente para la gestión y aprovechamiento de la energía recuperada, lo cual contribuye a optimizar la autonomía y el desempeño del vehículo.
2. ESTADO DEL ARTE
Se empezó la investigación delimitando las metodologías actuales utilizadas por nuestros predecesores para el control del circuito elevador. Inicialmente, se encontraron estudios de tres autores que permitían optimizar el comportamiento del sistema frente a perturbaciones externas y variaciones de parámetros, en los que se proponen como metodologías de control el uso de redes neuronales recurrentes de alto orden (RHONN) junto con el control por modos deslizantes (Ruz-Canul et al., 2022) y el control MPPT para convertidores elevadores en sistemas fotovoltaicos (Meza et al., 2017). Mientras que Ruz-Canul et al. (2022) se enfocaron en el seguimiento de las trayectorias de voltaje y corrientes AES para el cambio entre convertidores de tipo boost y convertidores de tipo buck, Meza et al. (2017) se enfocó en el seguimiento del punto de máxima potencia mediante un microcontrolador para modificar la relación del ciclo de trabajo ante las variaciones de la corriente de entrada.
Cuatro autores coinciden con el uso de controladores en cascada, lo cual permite atenuar la señal y obtener un error en estado estable mínimo al evitar las sobreoscilaciones iniciales del voltaje a la salida. Tres de estos autores implementaron el convertidor en base a controlador PI (Abril et al., 2014; Cardona Herrera & Ospina Hurtado, 2015; Rodríguez et al., 2024), mientras que el último autor realizó el diseño y simulación de cuatro propuestas de controladores: PI, PIλ, controlador con compensadores de atraso-adelanto de orden entero y de orden fraccional (Flores Ordeñana, 2018). El convertidor diseñado por Abril et al. (2014) presentó un rendimiento de 90,02 % que permitía el manejo de cargas variables y la regulación del voltaje de salida a uno cercano al nominal. Al implementar su elevador, Cardona Herrera y Ospina Hurtado (2015) lograron obtener, para un voltaje de entrada de 12 V, un rango de error en estado estable entre 0,15 V y 0,21 V para voltajes de salida de 18 V y 24 V. Finalmente, Rodríguez et al. (2024) implementó un circuito que para un voltaje de entrada de 12 V generaba, con rapidez y robustez, un voltaje de salida que se mantuvo en 24 V a pesar de las variaciones de tensión que se presentaron a la entrada.
Sobre la base de los antecedentes encontrados, es posible determinar que para el desarrollo del diseño e implementación de convertidores elevadores DC-DC es importante utilizar controladores que sean capaces de atenuar las variaciones de la carga de entrada para obtener una carga estable y cercana a la deseada a la salida. Para ello, los métodos de control más idóneos, debido a su efectividad y correlación entre los resultados de simulación e implementación, son los controladores en cascada, siendo los más usados los de control PI. En virtud de la información obtenida en la presente investigación de antecedentes, se utilizarán aspectos relacionados con los controladores PI. Sin embargo, dado que la regulación precisa del voltaje de salida y la optimización de la operación de elevación son características que se desean lograr en los convertidores elevadores DC/DC, esta investigación realiza la simulación y la implementación mediante el uso de un controlador PID.
3. CONVERTIDOR ELEVADOR DC/DC
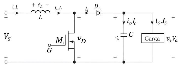
Los convertidores elevadores, como se muestra en la Figura 1, son una clase de convertidor DC/DC de potencia que poseen, como característica principal, la propiedad de convertir un voltaje de entrada, en corriente continua, a uno de salida de igual o mayor valor. Aunque existen diversos modelos de elevadores, estos generalmente están compuestos por elementos estáticos de potencia (interruptores, diodos, inductores, condensadores y cargas) debido a que posibilitan el uso de altas frecuencias para lograr bajas pérdidas durante su funcionamiento.
Figura 1
Diagrama de convertidor elevador DC/DC

Nota. De: Distributed hierarchical droop control of boost converters in DC microgrids, por O’Keeffe et al, 2017, p. 2.
El funcionamiento de los convertidores elevadores está compuesto por dos fases o estados, los cuales se ejecutan de manera cíclica el uno después del otro. La primera fase, también conocida como encendido del interruptor, comprende la activación de este para permitir el paso de la corriente de entrada a través del inductor y el transistor, debido a que el diodo se polariza en inversa y, por lo tanto, no permite el paso de la corriente por los otros componentes del circuito (Rashid, 2015). La siguiente fase se da cuando el interruptor se apaga o desactiva y la corriente, que fluía por el transistor, se dirige hacia el diodo (Rashid, 2015). La energía almacenada en la inductancia, durante la fase anterior, se transferirá a la carga y se sumará con la energía suministrada (Rodríguez et al., 2024). Es durante esta fase que la corriente del inductor cae hasta que el transistor vuelva a ser activado para repetir el ciclo. Adicionalmente a estos dos estados, existen dos modos de operación para los conversores elevadores. Estos se clasifican según el comportamiento de la corriente y se los conoce como conducción continua y conducción discontinua (Roche Vacacela & Terán Torres, 2011).
3.1. Conducción continua
Este modo se da cuando la corriente del inductor fluye a través de este componente de manera casi constante a un valor promedio, es decir, el inductor nunca se descarga, y la integral del voltaje en el inductor se vuelve cero. El rizado de la corriente es menor y el comportamiento del circuito tiende a ser lineal, lo que permite un control simple de este y un aumento en la eficiencia.
Teniendo en cuenta el circuito visto en la Figura 1 como un convertidor elevador de corriente continua en la inductancia, es posible determinar la relación entre el voltaje de salida promedio y la tensión de entrada en función del ciclo de trabajo k que posee el interruptor o, en este caso, MOSFET de potencia. La relación es la siguiente (Meza et al., 2017; Rashid, 2015):

En la ecuación (1), VS se considera como el voltaje de salida del circuito, Va, como el voltaje de entrada y k, como el ciclo de trabajo.
3.2. Conducción discontinua
Cuando la potencia de salida empieza a disminuir, la corriente del inductor es menor y se descarga completamente antes de que termine el ciclo de conmutación. Debido a esto, el voltaje del inductor toma el valor de cero para ese mismo tiempo. Esto genera que los rizos que existen en la corriente sean más pronunciados y vuelvan más complejo el control del circuito, debido a que el comportamiento deja de ser lineal (Abril et al., 2014).
4. CORRIENTE DE RIZO PICO A PICO DEL INDUCTOR
Durante el funcionamiento del elevador, en conducción continua, se generan fluctuaciones de la corriente que pasa por el inductor debido al constante encendido y apagado del interruptor, así como a la diferencia entre los valores máximos y mínimos de esta. A esta fluctuación de corriente en el inductor se le denomina corriente de rizo pico a pico. Es posible determinar este valor a través de la siguiente ecuación:

En la ecuación (2), ΔΙ es considerada como la corriente de rizo pico a pico, f, como la frecuencia del interruptor o chopper, y L, como la inductancia.
Existe un límite entre los modos de conducción continua y discontinua, conocido también como límite crítico, que es cuando la corriente toma el valor de cero en el momento que finaliza el ciclo de conmutación (Roche Vacacela & Terán Torres, 2011). Este es el punto en el que se define la corriente mínima que puede fluir en el inductor antes de que pase de un modo de conducción al otro; nos permite determinar la inductancia crítica al considerar la corriente de rizo del inductor como igual al doble de la corriente promedio (Durango et al., 2017):

En la ecuación (3), Lc es considerada como la inductancia crítica y R, como la resistencia.
5. VOLTAJE DE RIZO PICO A PICO DEL CAPACITOR
Después de rectificar una señal de entrada, queda un pequeño componente de corriente alterna denominada rizo. Este rizo proveniente del capacitor, debido a que este suministra la corriente de carga cuando el transistor regresa a la fase de encendido, posee una forma de onda similar a la de un serrucho, pues posee altos y bajos. La diferencia entre estos valores máximos y mínimos de tensión son lo que denominamos voltaje de rizo pico a pico. Al igual que con la corriente de rizo, es posible determinar este valor a través de la siguiente ecuación (Cardona Herrera & Ospina Hurtado, 2015):

En la ecuación (4), ΔV es considerada como el voltaje de rizo pico a pico, IC, como el valor de la corriente de carga y C, como el capacitor.
Al igual que con la inductancia, es posible hallar un valor de capacitor crítico al tomar las mismas consideraciones para el inductor. La ecuación que determina el valor crítico del capacitor es la siguiente:

En la ecuación (5), se considera que CC representa a la capacitancia crítica.
6. CONTROLADORES PID
Un controlador PID es un sistema de control utilizado para regular variables dentro de un proceso a través de un lazo de retroalimentación. Este tipo de controladores opera evaluando la discrepancia entre el valor actual y el valor deseado de la variable, y ajusta el proceso con base a los parámetros de acción proporcional, integral y derivativa, tal como se muestra en la Figura 2.
Figura 2
Diagrama de control PID + planta

Nota. Esquema de un controlador PID, por Arturo Urquizo, 2008, 4 de octubre, Wikimedia Commons (https://commons.wikimedia.org/wiki/File:Controlador_pid.svg). Derechos de autor: Arturo Urquizo reproducido bajo licencia Creative Commons Attribution-Share Alike 3.0 Unported.
Cuando se dispone del modelo matemático de la planta, es factible aplicar técnicas de diseño para determinar los parámetros del controlador que satisfagan las especificaciones tanto del transitorio como del estado estacionario en el sistema de lazo cerrado (Nise, 2014; Razmjooy, 2024). Para los fines de este trabajo, se ha decidido representar el controlador PID en tiempo continuo utilizando la forma paralela y basándonos en la siguiente ecuación, en función de la transformada de Laplace (Razmjooy, 2024):

En la ecuación (6), KP es considerada como la ganancia proporcional, Ki, como la ganancia integral, Kd, como la ganancia derivativa y Tf, como el tiempo del filtro derivativo.
7. DESCRIPCIÓN DEL PROCEDIMIENTO
7.1. Implementación y características de diseño
El diseño del circuito elevador se inició definiendo las características que debería tener el elevador y, también, los valores críticos para la selección de la inductancia y del capacitor. Se estableció lo siguiente:
A partir de la ecuación (1), se calculó el valor del ciclo de trabajo, el cual, para nuestros cálculos, se representa por la letra :

Una vez definido el ciclo de trabajo, se usaron las ecuaciones (3) y (5) para determinar los valores críticos de la inductancia LC y del capacitor. Los valores de estos son los mínimos permisibles para su funcionamiento. Así:

Sabiendo los resultados críticos, se seleccionaron los valores para estos componentes pasivos, de modo tal que el circuito se encuentre en condición de conducción continua. Para ello se eligieron valores superiores a los críticos obtenidos:

En el caso de la modulación de la fase correcta de PWM en Arduino, se decidió utilizar la modulación por ancho de pulso. Esto es así porque dicha modulación permite crear ondas cuadradas con una frecuencia específica. Esta técnica utiliza el ciclo de trabajo de una señal periódica para transmitir información o controlar la cantidad de energía enviada a una carga. Se determinó el modo de fase correcta de PWM utilizado en Arduino. Este modo opera mediante una doble pendiente. La frecuencia de salida al utilizar el modo de fase correcta de PWM se puede determinar usando la siguiente ecuación:

En la ecuación (12), se considera lo siguiente:
Con ello se determinó la frecuencia de salida, considerando que el pin a utilizar es el número 3, correspondiente a la variable de división prescaler igual a 1 y a un valor máximo de señal igual a 255:

Además, se definió un ciclo de trabajo (p) para el microcontrolador Arduino, sabiendo que su ciclo de trabajo varía de 0 a 255. Fue así como se estableció una relación entre el ciclo de trabajo D y p.

En la ecuación (14), el ciclo de trabajo en el Arduino es de 213.
7.2. Elaboración del circuito no controlado
Se elaboró el circuito en los software Simulink que se muestra en las figuras 3 y 4 y PSIM que se observa en las figuras 5 y 6. El voltaje establecido para cada uno de ellos es el siguiente:
Figura 3
Circuito elevador elaborado en Simulink

Figura 4
Gráfica del voltaje obtenido por el circuito no controlado en Simulink

Figura 5
Circuito elevador elaborado en PSIM

Figura 6
Gráfica del voltaje obtenido por el circuito no controlado en PSIM

7.3. Elaboración del circuito controlado
Espacio de estados del circuito
Considerando el circuito elevador ya presentado, se elaboró la representación en espacios de estados, de la cual da cuenta la siguiente ecuación (15).

Función de transferencia
Se implementó el circuito del elevador en el software MATLAB. Se obtuvo la siguiente función de transferencia para la configuración del circuito:

Con ayuda del apartado de Show Parameters del entorno PID Tunner APP de MatLab se logró determinar los valores de las ganancias (Kp, Ki, y Kd) para el controlador PID. Estos valores se resumen en la Tabla 1.
Tabla 1
Parámetros considerados en el PID Tunner de MatLab
|
Parámetros |
Valor |
|
Kp |
0,013261 |
|
Ki |
0,30339 |
|
Kd |
0,00014491 |
A continuación, en la Figura 7, se procederá a presentar el diagrama de bloques correspondiente al sistema, el cual ofrece una representación detallada de su estructura y la presencia del compensador PID para su control.
Figura 7
Diagrama de bloques del circuito elevador

En la Figura 8 se presenta la representación gráfica de la función obtenida, considerando los valores de las ganancias y el PID en retroalimentación. Como se observa en la figura, el resultado que se obtiene es que la señal de salida se estabiliza aproximadamente en 72 V.
Figura 8
Voltaje a la salida aplicando PID en Simulink

Prototipo del convertidor elevador en lazo cerrado
Para el control PID, la retroalimentación del sistema se lleva a cabo utilizando un divisor de tensión. Este actuará como un sensor del sistema que permita cerrar el lazo y cuya señal pueda llegar al microcontrolador, de modo tal que el algoritmo de control se encargue de corregir la señal. Debido a que nuestra salida es de 72 V y el Arduino acepta voltajes máximos entre 4 V y 5 V como señal, se usaron resistencias de 220 Ω y 3600 Ω para la reducción de tensión como uso de señal de retroalimentación.

Simulación del circuito controlado
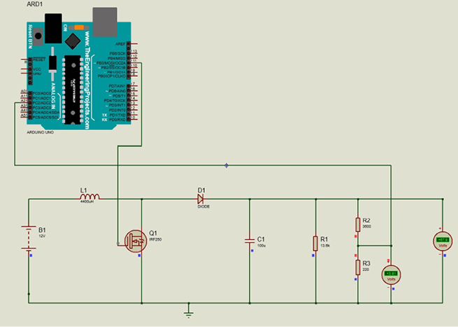
Como parte de las pruebas en simulación, se elaboró un código en Arduino, considerando las ganancias halladas, con el objetivo de probar su funcionamiento en el software Proteus y poder tener una idea de lo que podríamos obtener una vez se implemente el circuito. Debido a que el software nos solicitaba utilizar un modelo predeterminado de MOSFET para el desarrollo de la simulación, se optó por utilizar el modelo IRF250 debido a su gran capacidad de estabilidad ante altos voltajes y su resistencia a altas temperaturas, ya que se había tomado en consideración que, debido a las altas corrientes que iban a pasar por el circuito, la temperatura del componente iba a aumentar. La Figura 9 muestra el voltaje de salida obtenido una vez que se subió el código al entorno de Proteus.
Figura 9
Simulación del circuito PID en Proteus

7.4. Implementación
La implementación del circuito elevador se llevó a cabo siguiendo un proceso en tres etapas principales: diseño de pistas, modelado en 3D y fabricación artesanal del circuito impreso.
Diseño de pistas en Eagle
El primer paso consistió en diseñar las pistas del circuito elevador utilizando el software Eagle. Se seleccionaron y ubicaron los componentes necesarios, estableciendo las conexiones eléctricas pertinentes para asegurar un diseño óptimo. Una vez finalizado, se generó el archivo Gerber, que es esencial para la fabricación del circuito impreso. La Figura 10 muestra el diseño esquemático resultante.
Modelado 3D en Fusion 360
El siguiente paso fue el modelado 3D del circuito utilizando Fusion 360. Este software permitió visualizar y ajustar el diseño en un entorno tridimensional, garantizando la correcta disposición de los componentes y la compatibilidad física de los mismos en la placa de circuito. En la Figura 11, se muestra el modelo 3D del circuito antes de proceder a la fabricación.
Figura 10
Diseño de pistas de la placa en Eagle

Figura 11
Modelado en 3D de la placa en Autodesk Fusion

Fabricación artesanal del circuito impreso
Finalmente, se fabricó el circuito impreso utilizando un método artesanal basado en transferencia térmica. Se imprimió el diseño de las pistas en papel fotográfico mediante una impresora láser, se transfirió el diseño a una placa de cobre virgen usando una plancha y se corroyó el cobre excedente con una solución de percloruro férrico. La Figura 11 presenta el circuito impreso terminado y listo para su ensamblaje.
Debido que el software nos solicitaba utilizar un modelo predeterminado de MOSFET para el desarrollo de la simulación, se había optado por utilizar el modelo IRF250 debido a su gran estabilidad ante altos voltajes (con un máximo posible de 200 V) y a su resistencia a altas temperaturas, ya que se anticipó que, debido a las altas corrientes que iban a pasar por el circuito, la temperatura del componente aumentaría.
8. RESULTADOS
Tras implementar el circuito, se verificó el correcto funcionamiento de los componentes seleccionados:
Figura 12
Circuito impreso y ensamblado en la placa

Las mediciones realizadas con el multímetro y osciloscopio muestran que el voltaje de salida promedio es de hasta 40,99 V.
Figura 13
Medición del voltaje en la salida

9. DISCUSIÓN DE RESULTADOS
Como se mencionó en apartados anteriores, los resultados obtenidos con las mediciones reales muestran un voltaje de salida promedio de 40,99 V, que representa una diferencia significativa a los 72 V de la simulación. Es posible que esta discrepancia pueda deberse a diversos factores, tales como el uso del MOSFET IRF630 en lugar del usado en la simulación. Cabe resaltar que este último componente fue utilizado para la implementación debido a su disponibilidad y fácil adquisición en el mercado, así como a características identificadas durante la simulación, como es el voltaje máximo de 200 V. El IRF630 posee una mayor resistencia en el estado de conducción a temperaturas elevadas y permite un paso de corriente máxima de 9 A, en comparación a los 30 A del IRF250.
Debido a esto, y a que este nuevo componente no soporta altas temperaturas, se optó por añadir un disipador de calor, que, aunque pudo mejorar su desempeño, es posible que no alcance la misma eficiencia térmica que el IRF250 y, por ende, que haya contribuido a la caída del voltaje observada en las mediciones reales.
10. CONCLUSIONES
Las mediciones realizadas, que muestran un voltaje de salida cercano a 72 V en las simulaciones de PSIM y Proteus, y una medición práctica de 40,99 V, evidencian un rendimiento parcial del circuito. Las variaciones podrían atribuirse a las tolerancias en los componentes y a las condiciones del control de operación reales. Por otro lado, el cálculo del ciclo de trabajo (D = 0,833) se confirmó como adecuado, lo cual permitió alcanzar la elevación de voltaje requerida en las simulaciones mostradas. La utilización del valor adecuado de ciclo de trabajo, en conjunto con el método de control PID, fue fundamental para el desarrollo del elevador ya que nos permitió obtener un control preciso del sistema y, por ende, una mayor estabilidad en la salida. Por último, el proceso de diseño, modelado 3D y fabricación del circuito fue exitoso, permitió la implementación física del circuito elevador y confirmó la viabilidad del diseño tanto en simulaciones como en la prueba práctica.
REFERENCIAS
Abril, C. S., Arias, R. E., Guerrero, L. M., & González, L. G. (2016). Diseño de un convertidor elevador, para aplicaciones de energías renovables en instalaciones aisladas. Maskana, 5, 99–108. https://publicaciones.ucuenca.edu.ec/ojs/index.php/maskana/article/view/578
Cardona Herrera, S., & Ospina Hurtado, S. (2015). Construcción de módulo convertidor CC-CC elevador, para prácticas en el laboratorio del programa ingeniería mecatrónica [Tesis de bachillerato, Universidad Tecnológica de Pereira]. Repositorio Institucional de la Universidad Tecnológica de Pereira. https://repositorio.utp.edu.co/entities/publication/32f0b289-70af-48d5-9ada-b11b41cc9c58
Durango, J. J. M., Ordoñez, J. J., & Machado, L. F. M. (2017). Design and construction of a boost type dc/dc converter with adjustable PWM. Scientia et Technica, 22(1), 9-14. https://doi.org/10.22517/23447214.12811
Flores Ordeñana, J. A. (2018). Diseño de convertidores DC-DC tipo boost con controladores fraccionales para arreglos de paneles fotovoltaicos [Tesis de maestría, Universidad Politécnica de Puebla]. Repositorio de la Universidad Politécnica de Puebla. http://repositorio.uppuebla.edu.mx:8080/xmlui/handle/123456789/371
Meza, H. A., García, J. L. M., & Mora, S. B. S. (2017). Estrategias de control MPPT aplicadas en un convertidor DC/DC tipo boost para sistemas fotovoltaicos. Revista Colombiana de Tecnologías de Avanzada (RCTA), 2(30), 102-108. http://repositorio.ufps.edu.co/handle/ufps/1019
Narciso Vera, W. M. (2022). Desarrollo de un sistema de freno regenerativo para el aumento de autonomía de la moto eléctrica modelo Sakura M500 [Tesis de bachillerato, Universidad Nacional de Trujillo]. Red de Repositorios Latinoamericanos. https://repositorioslatinoamericanos.uchile.cl/handle/2250/4748204
Nise, N. S. (2014). Control systems engineering (7.a ed.). John Wiley & Sons.
O’Keeffe, D., Riverso, S., Albiol-Tendillo, L., & Lightbodyt, G. (2017). Distributed hierarchical droop control of boost converters in DC microgrids [Presentación de escrito]. 28th Irish Signals and Systems Conference (ISSC), Killarney, Irlanda (pp. 1-6). IEEE. doi: 10.1109/ISSC.2017.7983615.
Palacio Garcés, V. A. (2014). Convertidores DC-DC para aprovechamiento de frenado regenerativo en sistemas de tracción alimentados con corriente directa [Tesis de grado, Universidad Pontificia Bolivariana]. Repositorio Universidad Pontificia Bolivariana. https://repository.upb.edu.co/handle/20.500.11912/1904
Rashid, M. H. (2015). Electrónica de potencia (4.a ed.). Pearson.
Razmjooy, N. (2024). PID control [Archivo en MATLAB, versión 1.1.0.0]. MATLAB Central File Exchange. https://www.mathworks.com/matlabcentral/fileexchange/48060-pid-control
Roche Vacacela, E. M., & Terán Torres, S. F. (2011). Diseño y construcción de un conversor DC/DC boost mediante lógica difusa [Tesis de bachillerato, Escuela Politécnica Nacional de Ecuador]. Repositorio digital Escuela Politécnica Nacional. https://bibdigital.epn.edu.ec/handle/15000/4349
Rodríguez, C. A. D., Torres, W. N. R., & Rodríguez, G. E. G. (2024). Diseño e implementación de un convertidor boost regulado empleando una estrategia de control PI. Scientia et Technica, 29(02), 73-88. https://doi.org/10.22517/23447214.25452
Ruz-Canul, M. A., Djilali, L., Ruz-Hernandez, J. A., & Sanchez-Camperos, E. N. (2022). Control neuronal por modos deslizantes para el frenado regenerativo de vehículos. Journal Innovative Design, 6(15), 10-18. https://www.ecorfan.org/taiwan/research_journals/Diseno_Innovativo/vol6num15/Journal_Innovative_Design_V6_N15_2.pdf
Sanchez Rosado, R. M. (2015). Análisis comparativo entre controladores basados en lógica difusa y control PID clásico, aplicados a sistemas de control de velocidad de motores DC sin escobillas. [Tesis de maestría, Escuela Superior Politécnica del Litoral]. Repositorio Dspace. https://www.dspace.espol.edu.ec/xmlui/handle/123456789/46967