Simulador de luz artificial para paneles solares:
diseño y construcción en el Perú
William Fernando Fernández Goicochea*
https://orcid.org/0000-0002-0946-4229
Universidad de Lima, Facultad de Ingeniería Industrial, Lima, Perú
Mario Dayvid Carbajal Ccoyllo
https://orcid.org/0009-0004-7374-8914
Pontificia Universidad Católica de Río de Janeiro, Departamento de Ingeniería Química, Materiales y Procesos Ambientales, Río de Janeiro, Brasil
Recibido: 14 de mayo del 2024 / Aceptado: 1 de agosto del 2024
Publicado: 12 de diciembre del 2024
doi: https://doi.org/10.26439/ing.ind2024.n47.7174
RESUMEN. El objetivo de esta investigación fue diseñar y construir una máquina de luz artificial que simule las iluminaciones solares de la costa, sierra y selva del Perú, evaluando su impacto en los paneles solares. La metodología comprendió la construcción de la máquina en la Universidad de Lima y pruebas con un módulo compuesto por una fuente de luz artificial, un panel solar, un módulo de medición y una pinza amperimétrica. Se realizaron ensayos variando la iluminación para simular las condiciones de las distintas regiones del Perú. Los resultados obtenidos fueron 4,8, 7,2 y 4,0 kWh/m² para las simulaciones de costa, sierra y selva, respectivamente. La investigación concluyó que es factible desarrollar una fuente de iluminación solar que mejore la eficiencia de los paneles solares y permita trabajar en condiciones estacionarias. Sin embargo, es necesario aumentar los ensayos y mejorar su precisión para una evaluación más objetiva de su utilidad práctica.
PALABRAS CLAVE: recursos energéticos renovables / fuente de luz / simulación / paneles solares / iluminación
ARTIFICIAL LIGHT SIMULATOR FOR SOLAR PANELS:
DESIGN AND CONSTRUCTION IN PERU
ABSTRACT. The objective of this research was to design and construct an artificial light machine that simulates the solar illuminations of the coast, highlands, and jungle of Peru, evaluating its impact on solar panels. The methodology included the construction of the machine at the University of Lima and tests with a module composed of an artificial light source, a solar panel, a measurement module, and an ammeter clamp. Tests were conducted varying the illumination to simulate the conditions of the different regions of Peru. The results obtained were 4,8; 7,2 and 4,0 kWh/m² for the simulations of the coast, highlands, and jungle, respectively. The research concluded that it is feasible to develop a solar lighting source that improves the efficiency of solar panels and allows working under stationary conditions. However, it is necessary to increase the number of tests and improve their precision for a more objective evaluation of their practical utility.
KEYWORDS: renewable energy sources / light sources / simulation / solar panels / lighting
Este estudio fue financiado por el Laboratorio de Energías Renovables de la Facultad de Ingeniería de la Universidad de Lima.
*Autor corresponsal.
Correos electrónicos en orden de aparición: wf[email protected]; [email protected]
Este es un artículo de acceso abierto, distribuido bajo los términos de la licencia Creative Commons Attribution 4.0 International (CC BY 4.0).
INTRODUCCIÓN
En el panorama actual de preocupación por el cambio climático y la búsqueda de alternativas energéticas sostenibles, las energías renovables han emergido como una solución vital para reducir la dependencia de los combustibles fósiles y mitigar los impactos ambientales adversos asociados con la generación de energía (Mengata et al., 2022). Entre estas fuentes renovables, la energía solar ocupa un lugar destacado debido a su abundancia y disponibilidad en diversas regiones del mundo, incluyendo el Perú, donde la incidencia solar es particularmente alta y constante (Arias et al., 2022).
Los paneles solares fotovoltaicos se han convertido en una tecnología fundamental en la captación de energía solar para su conversión en electricidad (Sado et al., 2021). Sin embargo, su eficiencia y rendimiento están intrínsecamente ligados a las condiciones de iluminación solar a las que están expuestos (Swain et al., 2023). Por lo tanto, la capacidad de simular estas condiciones de manera precisa y controlada es esencial para la investigación y el desarrollo en el campo de la energía solar.
Lee et al. (2020) desarrollaron un modelo de simulación para analizar el cambio de la radiación solar resultante de la instalación de compartición solar. Se simuló la intensidad mensual de la iluminación solar y el cambio de intensidad de la iluminación de acuerdo con las diversas condiciones de instalación de paneles solares. Los resultados del análisis mensual de iluminación difirieron según la altitud del sol, que se relacionó con la estación. Además, se analizó que la iluminación mensual disminuyó hasta en un 42 % debido al uso compartido de energía solar. En consecuencia, se recomienda instalar el uso compartido de energía solar como una forma de maximizar la eficiencia del sistema solar fotovoltaico y minimizar la disminución de la radiación solar que llega a los cultivos.
En este contexto, el diseño y construcción de una máquina de luz artificial aplicada a paneles solares adquiere una importancia crítica (Al-Dousari et al., 2019). Esta máquina tiene como objetivo principal simular la iluminación solar de diversas regiones del Perú, permitiendo así la evaluación del rendimiento de los paneles solares en condiciones representativas de la realidad. Este proyecto se enmarca en el ámbito académico e investigativo, con el propósito de contribuir al avance del conocimiento en el campo de las energías renovables y la sostenibilidad ambiental.
Una característica clave del proyecto es el reúso de materiales empleados en la construcción de la máquina de luz artificial. Este enfoque refleja un compromiso con la sostenibilidad y la eficiencia en el uso de recursos, lo que es fundamental en la transición hacia una economía más circular y respetuosa con el ambiente (Ponnada et al., 2022). Además, se utilizarán lámparas halógenas como fuente de luz artificial, debido a su capacidad para proporcionar una iluminación variable que pueda ajustarse para simular diferentes condiciones lumínicas, de manera que haga posible una evaluación más precisa y detallada del rendimiento de los paneles solares bajo diversas condiciones de iluminación (Craciun et al., 2009).
Antecedentes previos en el campo de la simulación de iluminación solar y la evaluación de paneles solares han sentado las bases para este proyecto. Estos antecedentes se reseñarán a continuación.
Según Marcu et al. (2015), la producción de energía del Sol es bastante constante, pero la irradiación solar varía significativamente de un lugar a otro y cambia a lo largo del año. La luz solar solo llega a las partes de la Tierra que están frente al Sol en un momento dado, y la irradiación más intensa la experimentan aquellas partes que no están en ángulo con el Sol cuando pasa por encima. El modelado y la simulación de la irradiación solar para un área determinada es útil para planificar futuras inversiones en colectores fotovoltaicos y térmicos.
Asimismo, Trapani y Magatti (2019) propusieron un sistema de iluminación artificial que comprende una pluralidad de dispositivos que imitan el sol (o el sol-cielo), cada uno de los cuales se configura como un dispositivo de iluminación artificial para generar luz que comprende un componente de luz dirigida. El sistema de iluminación artificial cuenta, además, con un grupo de biseles que tiene al menos una sección de bisel seleccionada de un grupo de secciones de bisel, que posee una sección de bisel que bloquea la luz, una sección de bisel transmisora de luz o una sección de bisel configurado como un dispositivo que imita el cielo.
De igual manera, Hudisteanu et al. (2022) presentan el diseño y ejecución de un dispositivo de simulación de radiación solar, que asegura el adecuado funcionamiento de paneles térmicos y fotovoltaicos mediante el uso de fuentes de luz que tienen un espectro cercano al producido por el Sol con un mínimo costo de inversión. El equipo se utiliza para el seguimiento experimental del comportamiento de paneles fotovoltaicos y paneles solares térmicos tanto para intervalos de tiempo cortos como largos. El dispositivo de simulación de radiación solar ha sido desarrollado para proporcionar la radiación necesaria para la evaluación de la eficiencia y el calentamiento de los paneles solares expuestos al Sol. Se ha adoptado un sistema compuesto por seis lámparas de alta presión OSRAM Ultravitalux de 300 W, que ofrece una solución optimizada tanto cualitativa como económicamente. Los principales logros alcanzados fueron diseño, redimensionamiento, verificación, dimensionamiento final, ejecución y pruebas. Llegaron a la conclusión de que el dispositivo propuesto puede proporcionar los parámetros cuantitativos y cualitativos requeridos para la simulación de radiación solar en caso de pruebas de laboratorio.
Por último, Carvalho Neto (2023) propone el uso de un dispositivo para la realización de ensayos experimentales en interiores con luz artificial basado en diodos emisores de luz (LED) RGB de potencia, para analizar el rendimiento de células fotovoltaicas utilizando tecnología de silicio amorfo (a-Si), silicio policristalino (p-Si) y silicio monocristalino (m-Si) en espectros de luz específica. Este análisis se lleva a cabo mediante la obtención de la curva característica de la corriente y el voltaje de las celdas ensayadas y sus parámetros eléctricos extraídos.
METODOLOGÍA
El diseño de esta investigación fue de carácter experimental, con el objetivo de evaluar el impacto de una máquina de luz artificial en paneles solares bajo diferentes condiciones de iluminación. La investigación tuvo un alcance centrado en la simulación de las iluminaciones solares de la costa, sierra y selva del Perú, y la medición de su efecto en la eficiencia de los paneles solares. Este estudio fue cuantitativo y aplicado, dirigido a obtener datos precisos sobre el rendimiento de los paneles solares.
Las variables independientes de este estudio fueron la intensidad de la iluminación generada por la máquina de luz artificial y las diferentes condiciones de iluminación (costa, sierra, selva), así como también el voltaje producido por cada una de estas condiciones. La variable dependiente principal fue la medida de iluminancia en términos de la cantidad de energía solar simulada obtenida en cada condición (kWh/m²).
Este trabajo se desarrolló en el Laboratorio de Ingeniería Eléctrica y de Ingeniería Ambiental de la Universidad de Lima. La investigación se llevó a cabo al aplicar la siguiente estructura:
Planificación y diseño
El proyecto se enfoca en la creación de una fuente de luz artificial altamente versátil y adaptable, compuesta por un conjunto de 16 lámparas halógenas de 500 W cada una. Esta instalación no solo proporcionará iluminación, sino que también será capaz de regular su intensidad lumínica, lo que permitirá simular con precisión una amplia gama de condiciones lumínicas encontradas en el diverso territorio peruano. El principal objetivo de este proyecto será aprovechar esta fuente de luz artificial para abastecer de energía a un módulo de celdas fotovoltaicas, proporcionando así una solución innovadora y sostenible para la generación de energía (Marcu et al., 2015).
Adquisición de materiales
La adquisición de los materiales para fines académicos fue obtenida de la carrera de Ingeniería Civil de la Universidad de Lima. En este sentido, se compró una variedad de elementos, entre ellos aparatos eléctricos como medidores de voltaje y resistencias, además de accesorios eléctricos como enchufes e interruptores, y también controladores de iluminación, todos destinados a enriquecer la experiencia de aprendizaje y experimentación de los estudiantes. Asimismo, se ha dado un paso adelante hacia la sostenibilidad al utilizar material reciclado en la fabricación de la estructura metálica necesaria para la fuente de luz artificial, lo que refleja el compromiso con el cuidado del ambiente y la responsabilidad social. Estos materiales, obtenidos con rigurosidad y en concordancia con las políticas institucionales, han sido utilizados exclusivamente para actividades académicas y proyectos de investigación, promoviendo así la innovación y el desarrollo sostenible en el campo de la ingeniería civil.
Construcción de la estructura de soporte
La estructura fue fabricada utilizando tubo cuadrado de acero con propiedades y dimensiones mecánicas detalladas en la Tabla 1. Este tubo fue cortado en piezas de diferentes tamaños y unido mediante soldadura MIG (soldadura por gas inerte de metal), como se muestra en el plano estructural de la Figura 1. La finalidad de esta estructura es sostener las lámparas halógenas, el tablero de control eléctrico y los soportes laterales de planchas de acero inoxidable troqueladas. Una vez completado el soporte estructural, se aplicó un acabado con pintura anticorrosiva y una capa final de pintura con brillo.
Tabla 1
Propiedades mecánicas del tubo cuadrado ASTM A500
|
Propiedades mecánicas |
|
|
Límite de fluencia (MPa) mínimo |
269 |
|
Resistencia a la tracción (MPa) mínima |
310 |
|
Elongación probeta 8” |
25 % mínimo |
|
Dimensiones (largo × altura × ancho) m 6 × 0,5 × 0,02 |
6 × 0,5 × 0,02 |
Nota. Adaptado de Tubo cuadrado de acero ASTM A500, por Fiorella Representaciones S. A. C., s. f. (https://www.fiorellarepre.com.pe/FichaTecnica/803012.pdf).
Figura 1
Estructura metálica de la máquina de luz artificial
Instalación del sistema eléctrico
El equipo está diseñado para operar con un sistema trifásico a 380 V y 60 Hz de frecuencia, con una potencia eléctrica de 8 kW. Este sistema cuenta con un control de encendido compuesto por dos pulsadores para iniciar y detener el funcionamiento, gestionado por un contactor KM (ubicación 2A), como se muestra en el esquema de la Figura 2. Además, se incluye un interruptor termomagnético de 40 A y un interruptor diferencial de 40 A con una sensibilidad de corriente por defecto de 30 mA. La alimentación al equipo se configura de la siguiente manera:
Cada zona de trabajo, tal como se muestra en la Figura 3, está equipada con cuatro lámparas halógenas de 500 W cada una. Estas zonas están controladas por un Arduino Uno, que gestiona dos drivers para regular el ángulo de disparo de la onda alterna que alimenta las lámparas; para cada zona se instalan dos interruptores monofásicos. Esta configuración se implementó tomando como referencia a Summerfield (2009) y Zelle (2010).
Figura 2
Plano eléctrico de la máquina de iluminación diseñado con el software Cade Simu versión 4.2

Montaje de la fuente de luz
La fuente de luz incluye 16 lámparas halógenas que están dispuestas en cuatro filas, como se muestra en la Figura 3. El ángulo de inclinación de las lámparas halógenas individuales se puede ajustar para adaptar la irradiación al ensayo respectivo. Se puede variar la distancia de la fuente de luz con respecto al módulo fotovoltaico, afectando a la intensidad de iluminación; se ha distribuido de la siguiente manera:
Figura 3
Distribución de las zonas de iluminación

Configuración del sistema de regulación de iluminación
El sistema de regulación de cada zona de trabajo estará gobernado por un controlador Arduino Uno, que es un microcontrolador con el procesador ATmega328P de manera esclava; es decir, su trabajo de control será exclusivo para regular el ángulo de disparo de la onda alterna que alimentará las lámparas de cada zona. El driver de regulación de la onda alterna está compuesto por una tarjeta que tiene un puente de diodos de onda completa de alta corriente GBPC3501. Dicho puente genera una onda continua pulsante (solo onda positiva) ingresando a los pines 1 y 2 del optoacoplador U1-4N25, la cual permite detectar el cruce por cero de la onda rectificada; cuando detecta el cero (punto de cruce) genera un pulso de 5 V que sale del optoacoplador pin 5 e ingresa a la entrada del controlador (pin 2), tal como se muestra en la Figura 4.
El valor de detección del cruce por cero permite inicializar el pulso que sale del pin 12 del controlador, cuya duración estará determinada por el valor del potenciómetro virtual de la aplicación del celular, regulado al rango de 97 % a 18 % de porcentaje de la onda alterna que alimenta las lámparas halógenas. La salida del pin 12 del controlador, que está conectado a la entrada del opto-Triac (pin 1) U2-MOC3021, permite el disparo del Triac U3 BTA12-800B según la duración de la salida del pin 12 del controlador.
Para la función de aplicación del dimmer, que es la regulación continua del ángulo de disparo para esta secuencia de pasos de programación, se tomó como referencia a Reyes y Cid (2014), y Tojeiro (2014). Permite o corta la conducción de la onda alterna según la regulación del potenciómetro virtual de la aplicación del celular.
Figura 4
Tarjeta de regulación del ángulo de disparo de la onda alterna

Programación del controlador Arduino y la aplicación
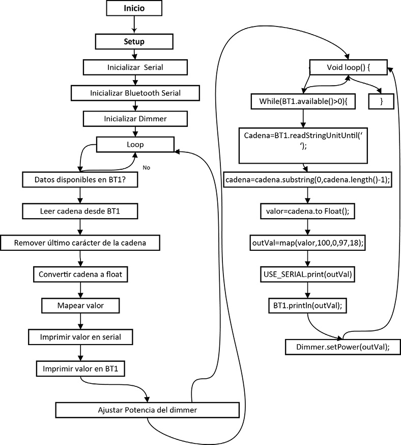
El Arduino esclavo controlará dos tarjetas de regulación del ángulo de disparo de la onda alterna; es decir, cada zona estará conformada por cuatro lámparas de cada fila. Se ha empleado el programa IDE de Arduino, el cual inicialmente se carga la librería RBDdimmer para Arduino Uno, definiendo como salida digital el pin 12 y como entrada digital el pin 2, denominado cruce por cero en el programa.
Se utiliza la comunicación serial para el bluetooth, para la cual se configuran los pines 11 y 10 del Arduino. Se inicializa el dimmer usando como salida el pin 12, y la variable cadena como un string. También se configura la variable valor como una variable long, de tamaño extendido para almacenamiento de números de 32 bits. Se emplea comunicación de 9600 para el bluetooth y el controlador. Para una mejor comprensión de la programación se presenta el diagrama de flujo en la Figura 5.
Figura 5
Diagrama de flujo del programa de control en Arduino

La aplicación se ha desarrollado en MIT App Inventor para el control de la luminosidad regulando el ángulo de disparo de la onda alterna. La imagen de la pantalla consta de un título, potenciómetros de regulación para cada zona del equipo y, al final del tapiz, el botón de conexión bluetooth, como se muestra en la Figura 6.
Figura 6
Aplicación del sistema de control de lámparas halógenas desarrollado en MIT App Inventor

Pruebas y ajustes
Las pruebas se llevaron a cabo mediante la recolección de datos utilizando la fuente de luz artificial y la unidad de medición, como se observa en la Figura 7. Durante este proceso, se registraron los valores de iluminancia simulados (500, 600, 900 W/m²), los cuales representan las diversas regiones del Perú (costa, sierra, selva), respectivamente. Estos valores fueron medidos mediante un sensor de intensidad de iluminación, montado y orientado en el mismo plano que el panel solar. El sensor está conectado a una unidad de medición marca Hunt Hamburg, modelo ET250, que registra los valores de intensidad de iluminación en unidades de kW/m², como se muestra en las Figuras 8a y 8b, respectivamente.
Estos niveles de iluminación se compararon con los datos proporcionados por el Atlas de energía solar del Perú (2003). Según esta fuente, el Perú posee una elevada radiación solar anual, que varía según la región geográfica. En la sierra, la radiación solar diaria es de aproximadamente 5,5 a 6,5 kWh/m²; en la costa, de 5,0 a 6,0 kWh/m²; y en la selva, de aproximadamente 4,5 a 5,0 kWh/m² (Servicio Nacional de Meteorología e Hidrología del Perú, 2003). El módulo de luz artificial utilizado en las pruebas fue diseñado para replicar estos valores específicos de radiación solar en cada región.
Figura 7
Equipo de iluminación artificial en las pruebas de puesta en marcha

Figura 8
a. Sensor de iluminación. b. Unidad de medición

RESULTADOS
El presente estudio ha posibilitado la creación de una máquina generadora de luz artificial cuyas intensidades de iluminación simulada se asemejan notablemente a las condiciones lumínicas de las regiones peruanas de costa, sierra y selva, según se detalla en la Tabla 2. Se logró simular una intensidad lumínica por encima de la radiación diaria para el caso de la sierra, una intensidad muy similar a la de la costa y otra también muy cercana a la de la selva. Estos resultados indican que la fuente de luz artificial opera de manera adecuada.
Tabla 2
Valores obtenidos por el módulo ET 250 empleando la máquina de luz artificial
|
Región |
Energía solar diaria (kWh/m2) |
Fuente de luz artificial- |
|
Costa |
5,0-6,0 |
4,8 |
|
Sierra |
5,5-6,5 |
7,2 |
|
Selva |
4,5-5,0 |
4,0 |
Nota. Los datos de energía solar diaria son del Atlas de energía solar del Perú (Servicio Nacional de Meteorología e Hidrología del Perú, 2003).
DISCUSIÓN
Los valores de radiación se podrán regular inicialmente empleando una aplicación por celular, para ir desde el 6 % hasta el 85 % variando el ángulo de disparo de la onda alterna que alimenta a las lámparas halógenas. La regulación trabaja en cuatro zonas distintas. Esto permitirá la regulación de la iluminancia para simular distintas ubicaciones de latitud y altitud de diferentes poblaciones de nuestro país. Similares resultados fueron obtenidos por Mamun et al. (2022).
En cuanto a la eficiencia de la fuente de luz artificial, se observa en la Tabla 2 que los valores de energía simulada por la fuente de luz artificial son bastante cercanos a los valores de energía solar diaria en todas las regiones; estos valores simulados también son similares a los reportados por Tress et al. (2019). Sin embargo, en la región de la sierra, la fuente de luz artificial produce una cantidad significativamente mayor de energía simulada en comparación con la energía solar diaria esperada. Esta discrepancia podría indicar una posible sobreestimación de la fuente de luz artificial o una influencia inesperada de otros factores en el proceso de simulación.
Los resultados del impacto en la eficiencia de los paneles solares muestran que la fuente de luz artificial logra simular una cantidad significativa de energía en todas las regiones, lo que sugiere su capacidad para proporcionar condiciones de iluminación representativas. Esta precisión en la simulación es crucial para evaluar el rendimiento de los paneles solares en condiciones controladas y para diseñar sistemas de energía solar más eficientes que puedan adaptarse a diferentes entornos geográficos.
Asimismo, la discrepancia entre los valores de energía solar diaria y los valores simulados por la fuente de luz artificial en la región de la sierra indica la necesidad de una revisión y ajuste en el proceso de simulación para esta área específica. Esto podría implicar modificaciones en los parámetros de la fuente de luz artificial o consideraciones adicionales para tener en cuenta las condiciones únicas de iluminación en la sierra.
CONCLUSIONES
La capacidad de la máquina generadora de luz artificial para simular intensidades lumínicas cercanas a las condiciones naturales de diferentes regiones geográficas evidencia su eficaz funcionamiento y su potencial utilidad en aplicaciones relacionadas con la energía solar y la investigación científica. Los resultados obtenidos sugieren que el desarrollo de esta fuente de luz artificial representa un avance significativo en la capacidad de replicar y controlar condiciones lumínicas específicas, lo que puede contribuir no solo al mejoramiento de la eficiencia de los paneles solares, sino también a la comprensión más profunda de los efectos ambientales y energéticos en diferentes contextos geográficos.
La implementación de un sistema de regulación y control basado en Arduino para la gestión de la intensidad luminosa por zonas representa una solución avanzada y adaptable a diversas aplicaciones industriales. Esta configuración ofrece una mayor precisión y eficiencia en el manejo de la iluminación, lo que ayuda a mejorar las condiciones de trabajo y la productividad en entornos laborales específicos.
Investigaciones anteriores han demostrado la importancia de replicar con precisión las condiciones de iluminación solar para obtener resultados confiables en la evaluación del rendimiento de los paneles solares. Además, estudios sobre el reúso de materiales en proyectos de ingeniería han destacado los beneficios económicos y ambientales de esta práctica, enfatizando la necesidad de adoptar enfoques más sostenibles en el diseño y construcción de dispositivos tecnológicos.
DECLARACIÓN DE CONFLICTOS DE INTERÉS
Los autores declaran no tener conflictos de interés.
DECLARACIÓN DE CONTRIBUCIÓN A LA AUTORÍA
William Fernando Fernández Goicochea: conceptualización, data curation, análisis formal, investigación, metodología, administración de proyecto, software, supervisión, validación. Mario Dayvid Carbajal Ccoyllo: data curation, investigación, metodología, supervisión, validación, visualización, recursos, escritura: borrador original, redacción: revisión y edición.
REFERENCIAS
Al-Dousari, A., Al-Nassar, W., Al-Hemoud, A., Alsaleh, A., Ramadan, A., Al-Dousari, N., & Ahmed, M. (2019). Solar and wind energy: Challenges and solutions in desert regions. Energy, 176, 184-194. https://doi.org/10.1016/j.energy.2019.03.180
Arias, R., Rodas, N., & Valverde, L. (2022, 11-13 de agosto). Evaluation of on-grid renewable energy system in a Peruvian small industry [Presentación de escrito]. 2022 IEEE XXIX International Conference on Electronics, Electrical Engineering and Computing (INTERCON), Lima, Perú. https://doi.org/10.1109/INTERCON55795.2022.9870149
Carvalho Neto, J. (2023). Performance analysis of silicon technologies photovoltaic cells using artificial light source in different spectra. IEEE Sensors Journal, 23(9), 9972-9980. https://doi.org/10.1109/JSEN.2023.3263139
Craciun, O., Radu, D., & Bacha, S. (2009, 28 de junio - 2 de julio). Halogen lamp modeling for low voltage power systems transient analyses [Sesión de conferencia]. 2009 IEEE Bucharest PowerTech, Bucarest, Rumania. https://doi.org/10.1109/PTC.2009.5282028
Fiorella Representaciones S. A. C. (s. f.). Tubo cuadrado de acero ASTM A500. Recuperado el 5 de abril de 2024 de https://www.fiorellarepre.com.pe/FichaTecnica/803012.pdf
Hudisteanu, S., Chereches, C., Turcanu, F., Taranu, N., Verdes, M., Ancas, A., Hudisteanu, I., Ungureanu, D., & Polcovnicu, R. (2022). Solar radiation simulation device for investigation of thermal and photovoltaic panels. International Journal of Modern Manufacturing Technologies, 14(3), 76-85. https://doi.org/10.54684/ijmmt.2022.14.3.76
Lee, S., Choi, J., Sung, S., Lee, J., & Choi, W. (2020). Simulation and analysis of solar radiation change resulted from solar-sharing for agricultural solar photovoltaic system. Journal of The Korean Society of Agricultural Engineers, 62(5), 63-72. https://doi.org/10.5389/KSAE.2020.62.5.063
Mamun, M., Islam, M., Hasanuzzaman, M., & Selvaraj, J. (2022). Effect of tilt angle on the performance and electrical parameters of a PV module: Comparative indoor and outdoor experimental investigation. Energy and Built Environment, 3(3), 278-290. https://doi.org/10.1016/j.enbenv.2021.02.001
Marcu, M., Popescu, F., Pana, L., & Slusariuc, I. (2015). Modeling and simulation of solar radiation. Applied Mechanics and Materials, 710, 113-118. https://doi.org/10.4028/www.scientific.net/AMM.710.113
Mengata, G., Perabi, S., Ndi, F., & Wiysahnyuy, Y. (2022). Characterization of solar photovoltaic modules powered by artificial light for use as a source for smart sensors. Energy Reports, 8, 12105-12116. https://doi.org/10.1016/j.egyr.2022.09.056
Ponnada, S., Kumari, I., Chinnam, S., Sadat, M., Kumar, A., Chandra, R., Babu, D., Nowduri, A., & Sharma, R. (2022). Renewable energy. En P. Devi (Ed.), Green energy harvesting: Materials for hydrogen generation and carbon dioxide reduction (pp. 1-22). John Wiley & Sons. https://doi.org/10.1002/9781119776086.ch1
Reyes, F., & Cid, J. (2014). Arduino. Aplicaciones en robótica y mecatrónica (1.a ed.). Alfaomega Grupo Editor.
Sado, K., Hassan, L., & Sado, S. (2021). Photovoltaic panels tilt angle optimization. E3S Web of Conferences, 239, Artículo 19. https://doi.org/10.1051/e3sconf/202123900019
Servicio Nacional de Meteorología e Hidrología del Perú. (2003). Atlas de energía solar del Perú. https://hdl.handle.net/20.500.12542/343
Summerfield, M. (2009). Programación en Python 3. Anaya Multimedia.
Swain, S., Swain, S., & Mark, D. (2023, 28 de enero - 3 de febrero). Increasing efficiency of solar panels using curved solar cells and innovative optics [Presentación de escrito]. Proceedings Volume 12416, Physics, Simulation, and Photonic Engineering of Photovoltaic Devices XII, San Francisco, California, Estados Unidos. https://doi.org/10.1117/12.2647457
Tojeiro, G. (2014). Taller de Arduino (1.a ed.). Alfaomega Grupo Editor.
Trapani, P., & Magatti, D. (2019). Artificial lighting system for simulating a natural lighting. https://patentimages.storage.googleapis.com/24/5f/b6/14bdc8dcd09e07/US20140133125A1.pdf
Tress, W., Domanski, K., Carlsen, B., Agarwalla, A., Alharbi, E., Graetzel, M., & Hagfeldt, A. (2019). Performance of perovskite solar cells under simulated temperature-illumination real-world operating conditions. Nature Energy, 4, 568-574. https://doi.org/10.1038/s41560-019-0400-8
Zelle, J. (2010). Python programming: An introduction to computer science (2.a ed.). Franklin, Beedle & Associates.