Incremento del net promoter score a través de la gestión por procesos: estudio de caso en el retail de uniformes médicos
Gustavo Armando Ibañez Rodriguez*
https://orcid.org/0000-0001-9333-6248
Universidad Nacional Mayor de San Marcos, Unidad de Posgrado,
Facultad de Ingeniería Industrial, Lima, Perú
Recibido: 2 de febrero del 2024 / Aceptado: 28 de febrero del 2024
Publicado: 12 de junio del 2024
https://doi.org/10.26439/ing.ind2024.n046.6916
RESUMEN. Este estudio busca mejorar la satisfacción del cliente en el sector de uniformes médicos mediante la implementación de la gestión por procesos, centrándose en el net promoter score (NPS). Para ello, durante ocho meses, se aplicó el método planificar-hacer-verificar-actuar (PHVA) para evaluar su impacto en dicho sector a través de encuestas a una muestra de 378 clientes. Se utilizó el enfoque metodológico mixto, el cual combina datos cuantitativos y cualitativos para evaluar la influencia de la gestión por procesos en la satisfacción de los clientes. Los resultados son respaldados por análisis estadísticos que subrayan la necesidad de una gestión por procesos efectiva para potenciar la mejora continua de la satisfacción del cliente, especialmente en el dinámico entorno del retail. Este estudio ayuda a cerrar la brecha en la correlación entre la gestión por procesos y mejoras tangibles en el NPS en el contexto del retail, ya que destaca su relevancia en un escenario pospandémico, donde las expectativas y competencia exigen prácticas comerciales optimizadas.
PALABRAS CLAVE: control de procesos / satisfacción del cliente / comercio al por menor / logística empresarial / uniformes
Este estudio no fue financiado por ninguna entidad.
* Autor corresponsal.
Correos electrónico: [email protected]
Este es un artículo de acceso abierto, distribuido bajo los términos de la licencia Creative Commons Attribution 4.0 International (CC BY 4.0).
INCREMENT OF NET PROMOTER SCORE THROUGH PROCESS MANAGEMENT: A CASE STUDY IN MEDICAL UNIFORMS RETAIL
ABSTRACT. This study aims to enhance customer satisfaction in the medical uniforms sector through the implementation of process management, focusing on the Net Promoter Score (NPS). Over eight months, the Plan-Do-Check-Act (PDCA) method was applied, assessing its impact through surveys on a sample of 378 customers. The mixed-methodological approach integrates quantitative and qualitative data to evaluate the influence of process management on customer satisfaction. Results, supported by statistical analysis, underscore the imperative need for effective process management to drive continuous improvement in customer satisfaction, especially in the dynamic retail environment. This study bridges the gap in correlation between process management and tangible improvements in NPS within the retail context, emphasizing its relevance in a post-pandemic scenario where customer expectations and competition demand optimized business practices.
KEYWORDS: process control / consumer satisfaction / retail trade / business logistics / uniforms
1. INTRODUCCIÓN
En la actualidad, las organizaciones están experimentando cambios significativos, de los que destaca la creciente importancia de aspectos como los clientes, la globalización, los nuevos modelos de negocio y las tecnologías avanzadas que crean un entorno propicio para la eficiente gestión empresarial (Piñuela-Espín & Quito-Godoy, 2020). Además, aspectos como la robotización, la automatización, el desarrollo de habilidades adel personal y el manejo de grandes cantidades de datos ofrecen recursos sin precedentes (Lizarzaburu et al., 2018).
En este escenario, el 70% de las empresas opera sin una gestión formal de procesos, lo que resulta en operaciones fragmentadas y autónomas, principalmente debido a la falta de conocimiento sobre innovaciones digitales relacionadas con la administración por procesos. La eficacia empresarial experimenta mejoras notables al implementar un sistema de gestión por procesos en el entorno digital (Business. Negocios en el Perú, 2019).
Entre marzo y mayo del 2020, Perú enfrentó la disminución del 11 % de su producto bruto interno (PBI) debido a las restricciones impuestas por la cuarentena en el contexto de la pandemia del COVID-19, lo que llevó a más de 45 000 empresas a suspender sus operaciones (Agencia EFE, 2021). Este escenario ha amenazado la viabilidad de numerosas empresas que operaban con deficiencias en sus procesos, baja productividad y costos elevados, que descuidaban aspectos fundamentales como la satisfacción del cliente. En la “nueva normalidad”, la gestión por procesos emerge como una ventaja competitiva esencial para aquellas empresas que buscan perdurar en el mercado, las que ofrecen productos o servicios de calidad y aseguran su continuidad a largo plazo.
La importancia de ofrecer productos y servicios de calidad para garantizar la satisfacción del cliente es enfatizada por Bustamante (2021). Este autor aboga por un enfoque estratégico respaldado por análisis cuantitativos y cualitativos. La estrategia propuesta, centrada en elevar la satisfacción del cliente, fomentar recomendaciones y establecer relaciones sólidas con clientes potenciales, se alinea con la propuesta para mejorar la satisfacción de los clientes en la empresa Moda Salud mediante la efectiva implementación de la gestión por procesos, con el objetivo de aumentar su net promoter score.
La validez del marco teórico de esta investigación se ve reforzada por el estudio de Vigo y González (2020), quien, al explorar un laboratorio de análisis clínicos, identificó una conexión significativa entre la calidad del servicio y la satisfacción del cliente. Además, se incorpora las experiencias compartidas en el estudio de Koladycz et al. (2018), centrado en el uso del net promoter score (NPS), para evaluar experiencias en clínicas de salud sexual y reproductiva. Asimismo, el análisis de Faltejsková et al. (2016) sobre la integración del NPS en la evaluación del rendimiento empresarial en la industria cervecera checa destaca la relevancia de medir la satisfacción del cliente y su vínculo con el éxito económico. Lewis y Mehmet (2020) evalúan el rendimiento de la cadena de suministro de una empresa automotriz en Transilvania, en la que resaltan la satisfacción del cliente como métrica esencial. Su investigación destaca el impacto significativo en costos debido a la pérdida de clientes por experiencias negativas, de lo que se subraya la importancia de respuestas rápidas y soluciones efectivas para mantener y mejorar la satisfacción del cliente. La investigación de Baehre et al. (2022a), sobre el uso del NPS para predecir el crecimiento de las ventas, aporta conocimientos empíricos relevantes, mientras que la exploración de Happ et al. (2021) sobre la información de la experiencia del cliente en tiendas de deportes complementa la perspectiva centrada en el cliente de este estudio.
El estudio de Hernández et al. (2016), “Generalización de la gestión por procesos como plataforma de trabajo de apoyo a la mejora de organizaciones de salud”, contribuye a la comprensión de la problemática descrita en esta investigación. Dicho trabajo destaca la exitosa aplicación de la gestión por procesos en el sector de la salud y ofrece un sólido marco para entender su efectividad en la optimización y mejora continua de procesos. En entornos de salud, donde la eficiencia y la calidad son esenciales, esta metodología se ha demostrado fundamental. Asimismo, Gutiérrez (2016) amplía la perspectiva al investigar la implementación de la gestión por procesos en la Clínica Santa María en Ambato, con el objetivo de establecer un sistema clave en los servicios clínicos. A pesar de enfrentar desafíos estructurales, la implementación logró reducir costos, mejorar la eficiencia y generar ventajas competitivas, todo mientras priorizaba la satisfacción del cliente.
También se ha consultado el trabajo que aporta Figueroa (2018), quien investiga estrategias para mejorar la satisfacción del cliente de la empresa Alimentos El Sabor (Ecuador) mediante la eficiente gestión de procesos logísticos. Su enfoque aborda los factores de despacho, tiempo de entrega, calidad de productos y servicio posventa, y propone mejoras que podrían incrementar las ventas anuales en un 15 % y generar ventajas competitivas en costos y atención al cliente. De la misma manera, el estudio de Barrios et al. (2019) explora el papel fundamental de la gestión por procesos en la competitividad y organización de pymes en Barranquilla, y se enfatiza la coordinación eficiente de recursos como esencial para la competitividad empresarial. El estudio de Chalupa et al. (2021) resalta el uso de la gestión de procesos de negocio en la mejora de ventas directas hoteleras, lo cual proporciona perspectivas aplicables en el ámbito minorista. La revisión sistemática de Cruz et al. (2020) sobre la adopción de tecnologías de gestión de procesos de negocio contribuye a una comprensión más profunda de las tendencias en dicho campo, mientras que el trabajo de Cruz et al. (2018) sobre la evolución del concepto de calidad y los modelos de medición en el servicio brinda un contexto teórico valioso.
La gestión por procesos, según diversas investigaciones (Mennuto et al., 2021; Pardo, 2019b; Rohvein et al., 2019), se conceptualiza como un enfoque organizacional sistemático cuyo objetivo principal es optimizar los procesos fundamentales de una empresa para alcanzar sus metas. En esencia, la gestión por procesos implica una integración coordinada de la empresa con otros sistemas, tales como calidad, riesgo, conocimiento y talento, según señala Pardo (2019b). En el ámbito de la mejora del desempeño organizacional, la gestión por procesos emerge como un componente central en la administración contemporánea. Facilita a las organizaciones la identificación, medición, análisis, mejora y control de sus procesos empresariales esenciales (Pérez, 2018). La finalidad de esta metodología es impulsar la eficiencia, eficacia y calidad de los productos y servicios ofrecidos, con el fin de influir directamente en la satisfacción del cliente y, por ende, en una mayor competitividad en el mercado, aspectos cruciales para el éxito empresarial (Medina et al., 2019).
Silva et al. (2021) conceptualizan la satisfacción del cliente como el grado en que los productos o servicios cumplen las expectativas, vital para impulsar la repetición de compras y la lealtad del cliente, lo que contribuye al éxito empresarial. La evaluación considera factores como calidad, atención al cliente y puntualidad (Kotler & Keller, 2012). La relación entre satisfacción y net promoter score (NPS) radica en que este último mide al primero (Reichheld & Markey, 2012). El NPS presentado por Reichheld cuantifica la lealtad y satisfacción hacia una marca, cuyo foco es construir vínculos emocionales (Reichheld & Markey, 2012). Su aplicación clasifica a los clientes en promotores y detractores para identificar puntos críticos al asociar aspectos como respuesta a necesidades, tiempos de entrega y calidad del producto con la lealtad del cliente. La practicidad del NPS lo destaca como método preferido en la gestión de la experiencia del cliente (Trejo et al., 2023) y se calcula mediante la clasificación de promotores, pasivos y detractores, según la pregunta likelihood-to-recommend (LTR) (Baehre et al., 2022b).
Particularmente, esta investigación se enfoca en elevar el net promoter score (NPS) en el ámbito minorista de uniformes médicos de la empresa Moda Salud. Esto debido a que la intensificación de la competencia pospandémica subraya la necesidad de optimizar procesos que, a su vez, es respaldada por la evidencia que indica que la gestión por procesos mejora la calidad del servicio y la satisfacción del cliente (Pérez, 2018). Además, la esencial relación entre la satisfacción del cliente, la fidelización y los ingresos destaca su relevancia en este nuevo escenario empresarial (Kotler & Keller, 2012).
En ese sentido, el objetivo central de esta investigación es potenciar la gestión en la empresa Moda Salud para elevar la satisfacción del cliente mediante la implementación efectiva de la gestión por procesos y haciendo uso del NPS como herramienta clave. Esta investigación no solo busca contribuir al conocimiento académico sobre gestión por procesos y satisfacción del cliente, sino que también pretende tener un impacto directo en el sector retail al proporcionar recomendaciones específicas respaldadas por evidencia empírica. Por ello, se espera que los hallazgos de este estudio no solo beneficien a la empresa Moda Salud, sino que también generen insights aplicables a otras empresas del sector y aporten así al impacto científico y social de la investigación.
El enfoque metodológico de este estudio se basa en el ciclo PHVA (planear-hacer-verificar-actuar) y se centra en evaluaciones cuantitativas que incluyen encuestas de satisfacción NPS. Además, se pretende establecer un marco sólido para futuras investigaciones en la intersección de la gestión por procesos y el sector salud, con el objetivo de mejorar la calidad del servicio y la satisfacción del cliente de manera sostenible.
2. METODOLOGÍA
La presente investigación ha adoptado un enfoque mixto para cuantificar la importancia de las variables en la gestión por procesos en relación con la satisfacción del cliente. Este enfoque combina procesos sistemáticos y empíricos, y permite la generación de un sistema de gestión por procesos que aborda los problemas identificados en el estudio (Hernández Sampieri et al., 2020).
La investigación se clasifica como aplicada, con un enfoque descriptivo y comparativo. La unidad de análisis fueron los procesos logísticos y la percepción de los clientes. La población objetiva comprendió a 22 000 clientes, de los cuales se seleccionó una muestra probabilística de n = 378, compuesta por clientes de la empresa Moda Salud. La selección aleatoria aseguró la representatividad de la muestra y la generalización de los resultados a la población objetiva.
Para garantizar la representatividad, se ha priorizado a los clientes que han realizado compras en el último mes y se les considera como los más familiarizados con los servicios de la empresa. Aunque la base de datos incluye 22 000 clientes, el enfoque se dirige a aquellos que han interactuado recientemente. Entonces, se sigue un proceso meticuloso y se considera la distribución de clientes en las cuatro tiendas, con una selección aleatoria equitativa basada en la cantidad de clientes que han comprado recientemente en cada una. La muestra final de 378 clientes, que han interactuado recientemente con la empresa Moda Salud, se eligió de manera representativa, a quienes se les aplicó encuestas de satisfacción para recopilar datos y obtener percepciones y opiniones.
El recojo de datos se llevó a cabo mediante diversas técnicas e instrumentos:
Para calcular el NPS, se utiliza la pregunta específica a los clientes: “En una escala del 0 al 10, ¿qué tan probable es que usted recomiende nuestro producto/servicio/empresa a un amigo, familiar o colega?” (Reichheld & Markey, 2012). El net promoter score se calcula restando el porcentaje de detractores del porcentaje de promotores, según la siguiente fórmula:
NPS = % Promotores - % Detractores
Las respuestas de los encuestados se clasifican en tres categorías:
Cálculo de porcentajes:

El resultado final del NPS puede variar de -100 a +100, donde un valor positivo indica una mayoría de promotores y un valor negativo sugiere una mayoría de detractores (Reichheld & Markey, 2012).
Para evaluar la satisfacción de los clientes externos antes y después de la implementación de la gestión por procesos, se empleó el test de U de Mann-Whitney. También se realizó una verificación de la normalidad de los datos mediante la prueba Kolmogorov-Smirnov. La hipótesis nula (Ho) plantea que no existe una diferencia significativa en la satisfacción antes y después, en contraste, la hipótesis alternativa (Hi) propone lo contrario.
La implementación siguió la metodología PHVA. En la etapa de planificación, se llevó a cabo actividades clave que incluyen la identificación, mapeo, caracterización y asignación de responsabilidades a los procesos fundamentales, lo cual fomenta la colaboración entre los miembros del equipo (véase la Figura 1). Los procesos logísticos críticos, como planeación y gestión de inventario, compras, recepción y almacenado, preparación de pedidos y despacho, son claramente delineados. El mapa de procesos no solo facilita una comprensión detallada, sino que también contribuye a la identificación de oportunidades de mejora y al establecimiento de objetivos estratégicos para promover la alineación interdepartamental (Pardo, 2019a).
En la fase de ejecución, se asignaron roles específicos y se proporcionó capacitación detallada (véase la Figura 1). Estas acciones garantizaron una comprensión clara de los procesos y objetivos, sentaron las bases para las actividades esenciales y contribuyeron al logro de los resultados deseados en la gestión por procesos.
En el ámbito de la medición, se implementó un sistema de vigilancia del rendimiento basado en indicadores sólidos que respaldaron decisiones fundamentadas en datos y aseguraron la calidad de los procesos (véase la Figura 1). La elección cuidadosa de indicadores clave de desempeño (KPI) se convierte en un componente crucial para la gestión efectiva, pues permite tomar decisiones informadas y fomentar mejoras continuas (Mora, 2019). Los indicadores a medir abarcan aspectos como la rotación de mercancía, tasa de precisión del pronóstico, lead time de planeación (importación), lead time de reposición de stock, lead time de compras, calidad de los pedidos generados, lead time de recepción y almacenado, precisión en el registro de inventario, tasa de error de preparación, lead time de preparación de pedidos, entrega perfecta y lead time de despacho.
Durante la etapa de mejora, se implementaron correcciones y mejoras basadas en objetivos medibles y planes de acción (véase la Figura 1). La mejora continua se establece como un pilar esencial para optimizar la eficiencia y efectividad, con un enfoque claro en diferenciar entre correcciones inmediatas y acciones correctivas dirigidas a abordar las causas subyacentes (Pardo, 2019a). La predicción de tendencias se llevó a cabo con el uso de herramientas avanzadas como Power BI y Excel, de los cuales se aprovechó las funciones de pronóstico para analizar datos históricos. Este enfoque se aplica especialmente en áreas críticas como la gestión de inventario y el análisis de ventas (Atehortúa et al., 2018).
Figura 1
Road map de implementación de gestión por procesos

3. RESULTADOS
3.1 Resultados de la encuesta net promoter score previos a la implementación
En el estudio se reveló un NPS de 13 (véase la Figura 2), lo que indica la necesidad de mejorar aspectos para incrementar la satisfacción y retención del cliente. En la Figura 3, se destaca la falta de disponibilidad de stock, lo que se atribuye a una gestión inadecuada del mismo. Por ello, se opta por medidas concretas para abordar estas deficiencias y mejorar la calidad del servicio o producto. A través de una técnica mixta que combina observación directa y entrevistas, se diagnosticaron los procesos logísticos en la empresa. También se identificaron carencias en la definición y gestión eficiente de procesos, lo cual influye en áreas críticas como en el control de stock, las compras, el almacenamiento y la preparación de pedidos. Con base en los resultados de la encuesta y el análisis de los procesos logísticos, se subraya la necesidad de implementar la gestión por procesos como estrategia clave para fortalecer la satisfacción de los clientes, de lo cual se destaca la relevancia de indicadores clave de rendimiento y una revisión constante de los procesos.
Figura 2
Resultado previo a la encuesta NPS

Figura 3
Motivos principales de los resultados previos a la encuesta NPS

3.2 Implementación de gestión por procesos
Planificación
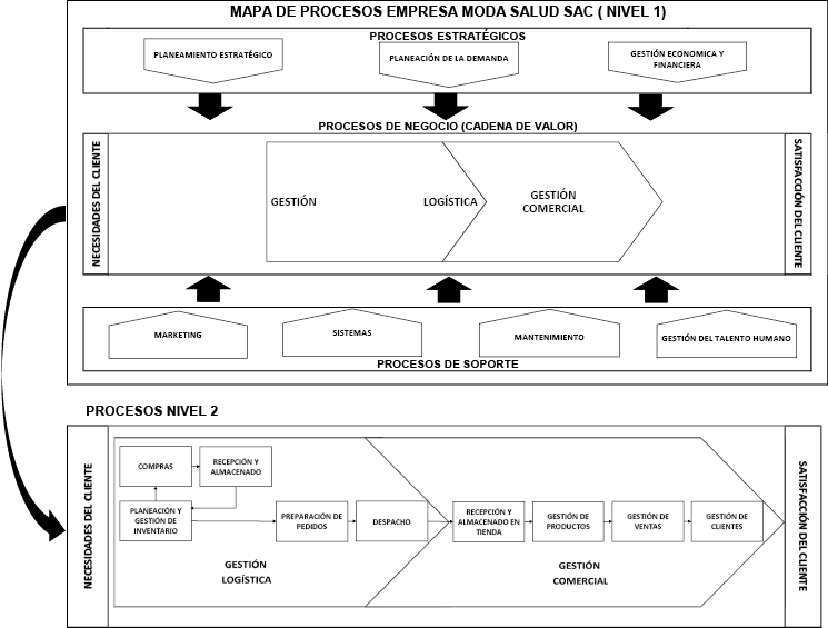
Moda Salud es una empresa que ha adoptado la gestión por procesos para avanzar en su mejora continua. La primera etapa, basada en el ciclo PHVA, implicó la planificación y mapeo de los procesos clave de la empresa alineados con su misión y visión. Estos procesos fueron clasificados en tres categorías: estratégicos, de negocio y de soporte (véase la Figura 4).
Figura 4
Mapa de procesos de la empresa Moda Salud

Uno de los procesos cruciales identificados fue la gestión logística, que abarca la planificación y gestión de inventario, compras, recepción y almacenado, preparación de pedidos y despacho. Estos procesos fueron considerados críticos y estratégicos para la empresa. Se enfocaron en la optimización de los niveles de stock, la reducción de los tiempos de entrega, la mejora de la trazabilidad de los productos y la precisión de los inventarios, especialmente debido a un problema significativo relacionado con el stock de productos en las tiendas que impactaba directamente en la satisfacción de los clientes.
Después de mapear los procesos logísticos, se llevó a cabo la caracterización detallada de cada uno para obtener un conocimiento exhaustivo de sus entradas, salidas, responsables, proveedores, clientes y demás información relevante. Un proceso de importancia crítica fue la planeación y gestión de inventarios, que incluye la preparación de pedidos de importación y reposición de tiendas. Este proceso asegura una planificación y control adecuados de las existencias. En el proceso de compras, se gestionó la adquisición de los productos necesarios para la empresa, desde la emisión de órdenes de pedido hasta la recepción de la carga en el almacén central. En el proceso de recepción y almacenado, se enfocó en recibir y organizar eficientemente la carga en el almacén central, asegurando un almacenamiento adecuado y un registro correcto de los productos.
En el momento de la preparación de pedidos se encargó de recibir, recolectar y organizar los productos solicitados para su envío, garantizando la eficiencia y precisión en este proceso clave. Finalmente, el proceso de despacho se centró en la planificación, recojo y entrega de productos en los puntos de venta, asegurando una entrega eficiente y precisa, vital para la satisfacción del cliente y el cumplimiento de estándares de calidad. Estas acciones permitieron una mejora en la eficiencia operativa y la satisfacción del cliente, y se cumplió con los objetivos de la implementación en la empresa.
Ejecución
La ejecución exitosa de las acciones planificadas y la implementación de los procesos definidos en la fase de planificación fueron posibles gracias al compromiso decidido de la alta dirección y de todo el equipo involucrado. Se estableció una comunicación efectiva y se proporcionó capacitación adecuada al personal afectado por los cambios, asegurando así que comprendieran su papel activo en la implementación y la importancia de su contribución para el éxito continuo de la organización.
Un equipo dedicado, compuesto por miembros de diversas áreas para garantizar una visión integral de los procesos, encabezó la implementación bajo la coordinación y supervisión del líder del proyecto. Se brindó especial atención a la mejora de la precisión en el pronóstico de ventas durante la fase de planificación y gestión de inventario, siendo este aspecto crítico para asegurar un nivel óptimo de existencias y satisfacer eficientemente la demanda. La aplicación de técnicas de análisis de datos, considerando tanto el historial de ventas como la experiencia del equipo, posibilitó una planificación más precisa de la demanda y las reposiciones de stock.
El proceso de compras experimentó mejoras sustanciales, pues se optimizaron tiempos de coordinación con proveedores y se agilizó la comunicación y coordinación para reducir tiempos de espera y gestionar eficientemente trámites aduaneros. Esto se reflejó en una mejora notable del lead time de compras y la calidad de los pedidos generados. En recepción y almacenado, se lograron avances significativos al reducir el lead time al implementar controles rigurosos para evitar discrepancias en los registros de inventario y asegurar una recepción precisa y oportuna de los productos.
En el proceso de preparación de pedidos, se trabajó arduamente para mejorar la precisión y reducir el tiempo total del proceso. Se establecieron procedimientos rigurosos y se aplicaron controles de calidad para minimizar errores y garantizar que los pedidos se prepararan de manera precisa y eficiente. En el último proceso (despacho), se lograron mejoras sustanciales para asegurar una entrega perfecta y reducir el lead time. Se enfocaron en garantizar una entrega precisa y sin errores, al mismo tiempo que se reducía significativamente el tiempo desde la recepción del pedido hasta su preparación y envío.
Medición
En esta fase se midió los indicadores previamente establecidos. Esto fue esencial para evaluar el desempeño actual de los procesos logísticos y detectar áreas de mejora que puedan impulsar altos niveles de eficiencia y satisfacción del cliente. Se implementaron métodos rigurosos de recolección de datos para medir los indicadores, incluyendo observaciones directas y recopilación de datos de los sistemas de información de la empresa. Además, se involucró activamente al equipo de trabajo en cada proceso para obtener información valiosa sobre los tiempos de ejecución y aspectos críticos del proceso.
Los resultados obtenidos proporcionaron una visión clara y detallada del desempeño de los procesos logísticos. Estos resultados permitieron identificar el estado actual de los indicadores y establecer una línea base para evaluar futuros avances y mejoras. Se dio especial atención al tiempo de ejecución de los procesos y a la precisión de los pronósticos de inventario, aspectos cruciales en el ámbito logístico que impactan directamente en la capacidad de la empresa para satisfacer las demandas de los clientes de manera oportuna y eficiente. En la Tabla 1 se enumeran los procesos e indicadores de la gestión logística de la empresa Moda Salud, seguida del desarrollo detallado de cada proceso para medir sus indicadores.
Tabla 1
Indicadores logísticos de la empresa Moda Salud
|
Nombre del Proceso |
Indicador |
Definición |
Objetivo |
Fórmula |
|
Planeación y gestión de inventario |
Rotación de mercancía |
Indica el número de veces que el capital invertido se recupera a través de las ventas y se presenta como la proporción entre las ventas y las existencias promedio. |
Controlar la cantidad de productos despachados desde el almacén central |
Costo total de los bienes vendidos / Promedio de inventario |
|
Tasa de precisión del pronóstico |
Mide la precisión del pronóstico de ventas en relación con las ventas reales. |
Minimizar el error entre el pronóstico y las ventas reales |
MAD = Real - Pronóstico MAPE = (Real - Pronós- |
|
|
Lead time de planeación (importación) |
Mide el tiempo que tarda el personal en entregar el pedido de importación a compras. |
Reducir el tiempo de procesamiento y aprobación de los pedidos de importación |
Tiempo de procesamiento |
|
|
Lead time de reposición de stock |
Mide el tiempo que tarda el personal en entregar el pedido para las reposiciones de tiendas hacia el proceso de preparación de pedidos. |
Reducir el tiempo de procesamiento y envío de los pedidos de reposición de stock |
Tiempo de procesamiento |
|
|
Compras |
Lead time de compras |
Mide el tiempo que tarda desde que se recibe el reporte consolidado de prendas hasta la compra. |
Reducir el tiempo requerido para completar el proceso de compras |
Tiempo de procesamiento de pedidos + Tiempo de aprobación del pedido + Tiempo de envío + Tiempo |
|
Calidad de los pedidos generados |
Representa el número y porcentaje de pedidos generados sin retraso o necesidad de información adicional. |
Mejorar la calidad de los pedidos generados |
Pedidos generados sin problemas / Total de los pedidos generados |
|
|
Recepción y almacenado |
Lead time de recepción y almacenado |
Mide el tiempo que tarda desde que la mercancía llega al almacén hasta que se registra en el sistema y se almacena. |
Reducir el tiempo de procesamiento y almacenamiento |
Hora de finalización del proceso de recepción y almacenamiento - Hora |
|
Precisión en el registro de inventario |
Mide el porcentaje de discrepancia entre la cantidad registrada en el sistema y la cantidad real de artículos recibidos. |
Mejorar la precisión en el registro de inventario |
Cantidad real de artículos |
|
|
Preparación de pedido |
Tasa de error de preparación |
Representa el porcentaje de pedidos preparados incorrectamente en comparación total. |
Minimizar los errores de preparación y asegurar la exactitud de los pedidos |
Pedidos preparados incorrectamente / Total |
|
Lead time de preparación de pedidos |
Mide el tiempo transcurrido desde la recepción del pedido hasta su preparación. |
Reducir el tiempo de respuesta y entregar los pedidos de manera eficiente |
Tiempo de preparación del pedido - Tiempo de recepción del pedido |
|
|
Despacho |
Entrega perfecta |
Representa el porcentaje de órdenes entregadas sin errores en relación al total de órdenes atendidas. |
Garantizar la entrega correcta y completa de los pedidos |
Entregas perfectas / |
|
Lead time de despacho |
Mide el tiempo transcurrido desde que se recibe el pedido hasta que está listo para su envío. |
Reducir el tiempo de procesamiento y preparación de los pedidos |
Tiempo de entrega - |
Nota. MAD: desviación absoluta media (mean absolute deviation). MAPE: error absoluto medio porcentual (mean absolute percentage error).
Actuación
En el proceso de planificación y gestión de inventario, se resaltan cuatro indicadores clave:
Estas mejoras implementadas, apoyadas por el uso efectivo de Power BI, han resultado en una optimización integral de la gestión de inventario en la empresa Moda Salud. La reducción en los tiempos, la precisión de los pronósticos y la eficiencia en la planificación han contribuido a una operación más eficiente y a una mayor satisfacción del cliente, lo que ha consolidado el éxito en el ámbito empresarial.
El proceso de compras se enfoca en dos indicadores clave que son cruciales para la eficiencia y la satisfacción en el abastecimiento de productos.
Calidad de los pedidos generados. Se ha aprovechado la funcionalidad de carga masiva en la plataforma web del proveedor y se ha permitido la carga simultánea de múltiples productos en lugar de uno por uno, lo que ha agilizado notablemente el proceso. Adicionalmente, se ha simplificado el proceso de ingreso de datos al identificar y eliminar pasos redundantes. La creación de plantillas predefinidas estructuradas ha facilitado el ingreso de información y ha asegurado la consistencia y reducción de errores. Estas mejoras han llevado el cumplimiento de calidad de pedidos al 96 % en el primer trimestre del 2023, una notable mejora desde el 76 % en el 2022.
Lead time de compras. Se redujo un 43 %, pasando de catorce a ocho horas. Este logro se ha materializado mediante la implementación de diversas acciones. La utilización de carga masiva y la simplificación del proceso de ingreso han contribuido a acelerar el ingreso de datos y eliminar pasos redundantes. También se han establecido plazos precisos para el ingreso de pedidos, lo que ha asegurado un flujo constante y evitado retrasos. Además, se ha implementado un sistema de seguimiento para registrar y monitorear el avance del ingreso de los pedidos, lo que ha permitido la detección temprana de posibles retrasos y la implementación de medidas correctivas de forma oportuna.
El proceso de recepción y almacenado se concentra en dos indicadores clave fundamentales para garantizar una gestión adecuada del inventario y asegurar la integridad de los datos.
Precisión en el registro de inventario. Este indicador evalúa la correspondencia entre las cantidades de productos registradas durante la importación y las cantidades reales recibidas en el almacén central. Anteriormente, este proceso enfrentaba desafíos en términos de precisión, por lo que se generan discrepancias entre las cantidades registradas y las cantidades realmente recibidas. Con las mejoras implementadas en el proceso de compras, especialmente en el indicador de calidad de pedidos generados, se han logrado avances significativos en la exactitud del registro de inventario. La optimización de la generación de pedidos, mediante funcionalidades como carga masiva y simplificación del proceso de ingreso de productos, ha tenido un impacto directo en la precisión de los registros. Durante el año 2022, la precisión en el registro de inventario alcanzó el 98,28 %, el cual se ha incrementado a un 99,79 % en el primer trimestre del 2023.
Lead time de recepción y almacenado. Previo a las mejoras, este tiempo promediaba 17,8 horas, lo que generaba retrasos en la disponibilidad de productos. Sin embargo, a través de acciones estratégicas, este tiempo se ha reducido a 15,4 horas, lo que representa una disminución del 13 %. Estos logros han sido posibles gracias a una planificación meticulosa antes de la llegada de la carga, una organización eficiente del equipo de recepción, un sistema de etiquetado diferenciado y una zona de separación estratégicamente diseñada. Estas mejoras han optimizado la eficiencia y agilidad en la disponibilidad de productos en el almacén central, además de aumentar la precisión en el seguimiento y registro de los productos, lo que contribuido a una gestión de inventario más precisa.
Dentro del proceso de preparación de pedidos, se resalta un indicador que evalúa la precisión. Este indicador refleja el porcentaje de pedidos que han sido preparados de forma incorrecta en relación al total de pedidos procesados.
Tasa de error de preparación. Durante el primer trimestre del 2022, antes de implementar mejoras, la tasa de error de preparación promediaba un 9,7 %. Sin embargo, tras la ejecución de mejoras durante el primer trimestre del 2023, esta tasa se redujo al 2,2 %. Diversas estrategias y modificaciones en el proceso de preparación de pedidos respaldaron esta mejora sustancial.
a. Implementación de un sistema de verificación en tiempo real. Se introdujo un sistema de verificación en tiempo real utilizando el software ICG Manager. Este sistema permitía el escaneo de productos durante el proceso de armado de pedidos y aseguraba su exactitud. Si se detectaban errores, el sistema generaba alertas inmediatas al operador, lo que permitía correcciones antes de continuar con el armado del pedido.
b. Colaboración con el equipo de soporte de sistemas. Se estableció una colaboración estrecha con el equipo de soporte de sistemas del software ICG Manager. Esta colaboración fue esencial para configurar y adaptar el sistema de verificación, según las necesidades específicas de la empresa, y optimizar así su eficiencia.
c. Análisis y mejora del proceso. Un análisis detallado del proceso de armado de pedidos identificó áreas propensas a errores y recopiló datos para evaluar el impacto de los errores en la precisión y eficiencia del proceso. Este análisis fue crucial para diseñar una solución efectiva.
d. Diseño y configuración del sistema. En colaboración con el equipo de soporte de sistemas, se diseñó y configuró el sistema de verificación en el software ICG Manager. Se establecieron criterios de verificación y se realizaron ajustes para permitir el escaneo y verificación de productos durante el armado de pedidos.
e. Capacitación y monitoreo. Se proporcionó capacitación al personal encargado del armado de pedidos sobre cómo utilizar el sistema de verificación y cómo interpretar las alertas generadas. Se estableció un proceso de monitoreo continuo para evaluar la efectividad del sistema, identificar áreas de mejora y realizar ajustes según fuera necesario.
Por otro lado, el proceso de despacho se ha enfocado en dos indicadores clave:
El uso de dispositivos de escaneo al recibir el pedido ha agilizado la verificación de cada artículo, pues ha evitado discrepancias y reducido tiempos. Como resultado, el lead time de despacho se ha reducido significativamente de un promedio de 9 horas a 6,7 horas. Esto representa una notable disminución del 26 %. Estas mejoras reflejan una mayor eficiencia, agilidad y precisión en todas las etapas del proceso de despacho Para ello, se ha elaborado un resumen de los principales indicadores de los procesos logísticos de la empresa, así como los resultados obtenidos tras la implementación de mejoras (véase la Tabla 2).
Tabla 2
Resultados de los indicadores logísticos de la empresa Moda Salud


3.3 Resultados de la encuesta net promoter score posterior a la implementación
Mediante la implementación de mejoras impulsadas por la gestión por procesos, la empresa ha experimentado un avance en la satisfacción del cliente, el cual es evidenciado por un significativo aumento en el NPS de 13 a 43. Este incremento subraya la eficacia de la gestión por procesos en la optimización de la disponibilidad de stock y la eficiencia logística. Al abordar problemas previos, como la falta de estandarización y seguimiento, se han logrado mejoras tangibles en la satisfacción y retención del cliente. La gestión por procesos ha instaurado un entorno propicio para la mejora continua.
La combinación de observación directa y entrevistas ha permitido identificar áreas de oportunidad en los procesos logísticos y establecer procesos formales para la revisión de productos en recepción y almacenamiento. La adopción de indicadores clave de rendimiento ha sido crucial, pues ha permitido medir la productividad del personal y establecer metas claras para tiempos de entrega y respuesta en procesos críticos. La integración de herramientas tecnológicas ha agilizado la gestión, lo que ha reducido costos y mejorado la eficiencia general de los procesos logísticos (véase la Figura 5).
Figura 5
Resultados posteriores de la encuesta

3.4 Pruebas de hipótesis
Se realizó una prueba de diferencia de medias muestrales independientes a través del test de U de Mann-Whitney como prueba no paramétrica, debido a que las variables no siguen una distribución normal (véanse las tablas 3, 4 y 5). Se compararon dos grupos muestrales del mismo tamaño (n = 378) antes y después de la implementación de la gestión por procesos. Las hipótesis estadísticas planteadas fueron las siguientes:
Los resultados indican una diferencia significativa en la satisfacción de los clientes externos después de la implementación de la gestión por procesos, respaldada por un p-valor de 0,001, lo que lleva a rechazar la hipótesis nula y confirmar la hipótesis alternativa. Este hallazgo implica un aumento en la probabilidad de que los clientes recomienden a la empresa Moda Salud después de la implementación de la gestión por procesos en comparación con antes (véanse las tablas 3, 4 y 5). Adicionalmente, se ha elaborado un gráfico de intervalos de confianza que evidencia claramente diferencias en las medias antes y después de la implementación, lo cual respalda la mejora en la satisfacción de los clientes externos de la empresa Moda Salud (véase la Figura 5).
Tabla 3
Prueba de normalidad Kolmogorov-Smirnov para una muestra
|
Diferencia |
||
|
N |
378 |
|
|
Parámetros normalesa, b |
Media |
-,6693 |
|
Desv. Desviación |
277 621 |
|
|
Máximas diferencias extremas |
Absoluto |
,148 |
|
Positivo |
,148 |
|
|
Negativo |
-,108 |
|
|
Estadístico de prueba |
,148 |
|
|
Sig. asintótica(bilateral) |
,000c |
|
Nota. a: la distribución de prueba es normal. b: se calcula a partir de datos. c: corrección de significación de Lilliefors.
Tabla 4
Rangos de U de Mann Whitney
|
Rangos |
|||
|
Probabilidad de recomendar a la empresa Moda Salud antes y después de la GP |
Antes de la implementación de la GP |
Número |
378 |
|
Rango promedio |
341,12 |
||
|
Suma de rangos |
128 942,00 |
||
|
Después de la implementación de la GP |
Número |
378 |
|
|
Rango promedio |
415,88 |
||
|
Suma de rangos |
157204,00 |
||
|
Total |
Número |
756 |
|
Tabla 5
Prueba de U de Mann Whitney con significación
|
Estadísticos de pruebaa |
|
|
U de Mann-Whitney |
57 311 000 |
|
Z |
-4,904 |
|
Sig. asintótica(bilateral) |
,000 |
Nota. a: variable de agrupación - clientes antes y después.
Figura 5
Barras de intervalos de confianza para las medias antes y después

Nota. Resultados obtenidos en SPSS Statistics (versión 22).
4. DISCUSIÓN
La investigación revela de manera concluyente el impacto altamente significativo de la implementación de la gestión por procesos en la empresa Moda Salud, evidenciado por el aumento sustancial en el net promoter score (NPS) de 13 a 43. La prueba U de Mann-Whitney, con un p-valor de 0,001, respalda la hipótesis alternativa (H1) y sugiere un cambio positivo en la satisfacción del cliente después de la adopción de la gestión por procesos. Es de particular importancia la notable disminución en el segmento de clientes pasivos, el cual descendió del 54 % al 30 % en las encuestas de satisfacción posteriores a la implementación.
En el contexto del NPS, este cambio indica una mejora en la percepción del cliente y una reducción en clientes con una satisfacción intermedia. Este fenómeno puede atribuirse directamente a las mejoras específicas en la disponibilidad de stock y la eficiencia logística resultantes de la gestión por procesos. Antes de la implementación, las deficiencias en estos aspectos podrían haber contribuido a una proporción significativa de clientes pasivos. Sin embargo, las acciones dirigidas a optimizar estos procesos han impactado positivamente en la satisfacción del cliente, lo que redujo la cantidad de clientes en la categoría pasiva y ha mejorado la competitividad general de la empresa. Este análisis respalda la eficacia de la gestión por procesos en la mejora de la experiencia del cliente y la posición competitiva de la empresa Moda Salud en el mercado.
En el marco de investigaciones anteriores, nuestros hallazgos se alinean de manera consistente con estudios relevantes. Por ejemplo, en el trabajo de Faltejsková et al. (2016) se exploró la integración del net promoter score (NPS) en el sistema de medición y gestión del desempeño empresarial, aunque enfocado en la industria cervecera checa, y se destacó la importancia universal de medir la satisfacción del cliente y su impacto económico. En relación con ello, nuestra investigación respalda la eficacia del NPS como herramienta para evaluar y mejorar la satisfacción del cliente, lo que contribuye a la competitividad y al éxito en el mercado.
Gutiérrez (2016), quien resaltó la relevancia de la gestión por procesos para mejorar la calidad del servicio y reducir costos y tiempos innecesarios, encuentra eco en nuestra indagación. Observamos que la implementación de la gestión por procesos en la empresa Moda Salud no solo ha mejorado la calidad del servicio, como sugiere Gutiérrez (2006), sino que también ha generado un aumento sustancial en la satisfacción del cliente, evidenciado por el incremento del NPS.
Adicionalmente, la investigación de Figueroa (2018), centrada en mejorar la satisfacción del cliente en la empresa Alimentos El Sabor (Ecuador), comparte similitudes con nuestro enfoque cuantitativo para analizar datos logísticos y determinar su impacto en la satisfacción del cliente. Ambos estudios reconocen la importancia crucial de la gestión de procesos para optimizar la eficiencia operativa y obtener ventajas competitivas.
Finalmente, el trabajo de Barrios et al. (2019) sobre la influencia de la gestión por procesos en la competitividad y organización de pymes en Barranquilla respalda nuestra conclusión sobre la relevancia continua de la competitividad y el papel significativo que desempeña la gestión por procesos para impulsarla. La comparación de la literatura con la realidad sectorial, como aplicaron ellos, refuerza la validez y la aplicabilidad de nuestros resultados en el contexto específico de la empresa Moda Salud. En conjunto, estos estudios fortalecen la robustez y la relevancia de nuestros hallazgos, los cuales proporcionan un contexto enriquecido para comprender la importancia de la gestión por procesos en la satisfacción del cliente y la competitividad empresarial.
5. CONCLUSIONES
Los resultados obtenidos son concluyentes y muestran un impacto significativo de la gestión eficiente del inventario. Esta eficiencia se tradujo en una reducción notable en la rotación y el tiempo de ciclo, lo que se reflejó en una mayor eficiencia operativa y considerables ahorros financieros. Asimismo, se observaron mejoras sustanciales en el proceso de compras y en las etapas de recepción y almacenamiento, con mejoras en la calidad y precisión de los procesos.
Un punto que se destaca es el aumento significativo en la satisfacción de los clientes, medido a través del net promoter score (NPS), el cual experimentó un incremento de 13 a 43. Estos hallazgos poseen implicaciones estratégicas significativas y proporcionan una base sólida para futuras investigaciones y mejoras continuas en el contexto empresarial.
6. REFERENCIAS
Agencia EFE. (2021, 16 de marzo). Más de 45,000 empresas dejaron de operar en Perú a raíz del COVID el 2020. Gestión. https://gestion.pe/economia/emprendedores-mas-de-45000-empresas-dejaron-de-operar-en-peru-a-raiz-del-covid-el-2020-noticia/
Atehortúa, D., Torres, F., & Caballero, M. (2018). Inteligencia de negocios con Excel y Power BI. Bii Soluciones & Excel Free Blog.
Baehre, S., O’dwyer, M., O’malley, L., & Lee, N. (2022a). The use of net promoter score (NPS) to predict sales growth: insights from an empirical investigation. Journal of the Academy of Marketing Science, 50, 67-84. https://doi.org/10.1007/s11747-021-00790-2
Baehre, S., O’Dwyer, M., O’Malley, L., & Story, V. (2022b). Customer mindset metrics: a systematic evaluation of the net promoter score (NPS) vs. alternative calculation methods. Journal of Business Research, 149, 353-362. https://doi.org/10.1016/j.jbusres.2022.04.048
Barrios, K., Contreras, J., & Olivero, E. (2019). La gestión por procesos en las pymes de Barranquilla: factor diferenciador de la competitividad organizacional. Información Tecnológica, 30(2), 103-114. https://doi.org/10.4067/S0718-07642019000200103
Business. Negocios en el Perú. (2019, 15 de julio). Gestión por procesos en la era digital. https://revistabusiness.com.pe/2019/07/gestion-por-procesos-en-la-era-digital/
Bustamante, J. (2021). Métodos de recolección de información para el análisis de la satisfacción del cliente. Ixmati, 7(8), 27-34. https://doi.org/10.5281/zenodo.4818463
Chalupa, S., Petricek, M., & Ulrych, Z. (2021). The use of business process management in hotel direct sales improvement. TEM Journal, 10(1), 215-220. https://doi.org/10.18421/TEM101-27
Cruz, A., Orduña, M., & Álvarez, J. (2018). Evolución del concepto de calidad y los modelos de medición de calidad en el servicio. Innovaciones de Negocios, 15(30), 259-278. https://doi.org/10.29105/rinn15.30-7
Cruz, Y., López, C., Castro, C., & Arencibia, R. (2020). Adopción de tecnologías de gestión de procesos de negocio: una revisión sistemática. Ingeniare. Revista Chilena de Ingeniería, 28(1), 41-55. https://doi.org/10.4067/S0718-33052020000100041
Faltejsková, O., Dvořáková, L., & Hotovcová, B. (2016). Net promoter score integration into the enterprise performance measurement and management system - A way to performance methods development. Business Administration and Management, 19(1), 93-107. https://doi.org/10.15240/tul/001/2016-1-007
Figueroa, M. (2018). Propuesta de un modelo de gestión por procesos logísticos para mejorar el nivel de satisfacción del cliente de la empresa Alimentos El Sabor Cía. Ltda. [Tesis de maestría, Universidad Católica de Santiago de Guayaquil]. Repositorio Institucional UCSG. http://repositorio.ucsg.edu.ec/handle/3317/10842
Gutiérrez, D. (2016). La gestión por procesos y su incidencia en la satisfacción de los clientes en la clinica Santa María de la ciudad de Ambato [Tesis de maestría, Universidad Técnica de Ambato]. Repositorio Institucional de la Universidad Técnica de Ambato. https://repositorio.uta.edu.ec/jspui/handle/123456789/19570
Happ, E., Scholl, U., Peters, M., & Schnitzer, M. (2021). Insights into customer experience in sports retail stores. International Journal of Sports Marketing and Sponsorship, 22(2), 312-329. https://doi.org/10.1108/IJSMS-12-2019-0137
Hernández Sampieri, R., Fernández, C., & Baptista, P. (2020). Metodología de la investigación (6.a ed.). McGraw Hill.
Hernández, A., Delgado, A., Marqués, M., Nogueira, D., Medina, A., & Negrín, E. (2016). Generalización de la gestión por procesos como plataforma de trabajo de apoyo a la mejora de organizaciones de salud. Revista Gerencia y Políticas de Salud, 15(31), 66-87. https://doi.org/10.11144/JAVERIANA.RGYPS15-31.GGPP
Koladycz, R., Fernandez, G., Gray, K., & Marriott, H. (2018). The net promoter score (NPS) for insight into client experiences in sexual and reproductive health clinics. Global Health Science and Practice, 6(3), 413-424. https://doi.org/10.9745/GHSP-D-18-00068
Kotler, P., & Keller, K. (2012). Dirección de marketing (14.ª ed.). Pearson.
Lewis, C., & Mehmet, M. (2020). Does the NPS® reflect consumer sentiment? A qualitative examination of the NPS using a sentiment analysis approach. International Journal of Market Research, 62(1), 9-17. https://doi.org/10.1177/1470785319863623
Lizarzaburu, E., Chávez, M., Barriga, G., & Castro, G. (2018). Gestión de operaciones y calidad. Pearson.
Medina, A., Nogueira, D., Hernández, A., & Comas, R. (2019). Procedimiento para la gestión por procesos: métodos y herramientas de apoyo. Ingeniare. Revista Chilena de Ingeniería, 27(2), 328-342. https://doi.org/10.4067/S0718-33052019000200328
Mennuto, P., Meca, J., & Bazán, P. (2021). BPM and socialization tools integrated to improve acquisition and management of information during design and execution of business processes. Journal of Computer Science & Technology, 21(1), 59-70. https://doi.org/10.24215/16666038.21.e7
Mora, L. (2019). Indicadores de la gestión logística. Ecoe Ediciones.
Pardo, J. (2019a). Configuración y usos de un mapa de procesos. Aenor.
Pardo, J. (2019b). Gestión por procesos y riesgo operacional. Aenor.
Pérez, J. (2018). Gestión por procesos (5.ª ed.). Esic Editorial.
Piñuela-Espín, J., & Quito-Godoy, C. (2020). Los desafíos de la gestión por procesos en la era digital. Estudios de la Gestión: Revista Internacional de Administración, (8), 131-148. https://doi.org/10.32719/25506641.2020.8.1
Reichheld, F., & Markey, R. (2012). La pregunta decisiva 2.0. Harvard Business Review Press.
Rohvein, C., Jaureguiberry, M., Urrutia, S., Roark, G., Chiodi, F., & Paravie, D. (2019). Modelo de madurez como base para el diagnóstico de la gestión de procesos pyme. Revista Ingeniería Industrial, 18(1), 5-26. https://doi.org/10.22320/S07179103/2019.01
Silva, J., Macías, B., Tello, E., & Delgado, J. (2021). La relación entre la calidad en el servicio, satisfacción del cliente y lealtad del cliente: un estudio de caso de una empresa comercial en México. CienciaUAT, 15(2), 85-101. https://doi.org/10.29059/cienciauat.v15i2.1369
Trejo, J., Soto, M., & Olivares, A. (2023). Optimización del net promoter score (NPS) con factores de expansión, una medición de experiencia de clientes en riesgo reputacional. Contaduría y Administración, 68(3), 134-159. https://doi.org/10.22201/fca.24488410e.2023.4626
Vigo, J., & González, J. (2020). Relación entre la calidad de servicio y la satisfacción del cliente en un laboratorio de análisis clínicos de Pacasmayo. Revista Ciencia y Tecnología, 16(3), 57-66. https://doi.org/10.17268/rev.cyt.2020.03.06