Implementing Lean Manufacturing
to Optimize the Service Level:
An Industrial Lubricating Oils Processing
and Marketing Company Case Study
David Felipe Herrera Barberena
https://orcid.org/0009-0002-5765-3056
Universidad de Lima, Facultad de Ingeniería, Lima, Perú
María Fernanda Tomas Rivera*
https://orcid.org/0009-0002-5883-158X
Universidad de Lima, Facultad de Ingeniería, Lima, Perú
Received: November 9th, 2023 / Accepted: December 15th, 2023
ABSTRACT. This research aims to implement a lean manufacturing management model using tools such as value stream mapping (VSM), single-minute exchange of die (SMED) and autonomous maintenance (AM) to improve the service level within petroleum refining companies. Moreover, its objective is to mitigate the technical gap that leads to monetary losses for the company in question. In terms of methodology, the research used a case study design focused on pre-test and post-test analyses to identify the key improvements. The results revealed a 35 % reduction in company losses and an increase of 19 % in the service level.
KEYWORDS: lean manufacturing / petroleum refineries / petroleum industry and trade
This study was not funded by any entity.
* Corresponding author.
Email addresses in order of appearance: [email protected]; [email protected]
This is an open access article, distributed under the terms of Creative Commons Attribution 4.0 International (CC BY 4.0) license.
IMPLEMENTACIÓN DE LEAN MANUFACTURING PARA OPTIMIZAR EL NIVEL DE SERVICIO. CASO EMPRESA PROCESADORA Y COMERCIALIZADORA DE ACEITES LUBRICANTES INDUSTRIALES
RESUMEN. Este trabajo de investigación busca implementar un modelo de gestión de manufactura esbelta, utilizando herramientas como VSM, SMED, mantenimiento autónomo, para mejorar el nivel de servicio en empresas de refinación de petróleo con el objetivo de reducir la brecha técnica que involucran pérdidas monetarias a la empresa en cuestión. En cuanto a la metodología utilizada, se basa en un diseño de estudio de caso centrado en el estudio del pretest y postest para identificar las principales mejoras del mismo. Con respecto a los resultados, este estudio logró una reducción del 35 % en las pérdidas de la empresa y un incremento de 19 % en el nivel de servicio.
PALABRAS CLAVE: producción eficiente / refinerías de petróleo / industria petrolífera
1. INTRODUCTION
Salam et al. (2016) define service level as “a measure (expressed as a percentage) of satisfying demand through inventory in time to satisfy the customer’s requested delivery dates and quantities” (p. 899). Poor service levels can result in the loss of customers and sales, whereas on the other hand, excessive inventory results in unnecessary costs due to carrying large inventories (Hübner et al., 2013).
For the development of this research, an oil refining company was taken as a case study, where the expected service level is 100 %, as maximum customer satisfaction is sought. However, the company’s current internal service level stands at 90 %, resulting in losses due to undelivered finished products and missed sales opportunities. The present research aims to create a positive social impact by improving customer satisfaction and reducing the economic losses incurred by the company. Furthermore, it seeks to contribute to scientific knowledge in the field of optimal supply chain management and the implementation of lean practices within the oil industry.
Based on the above, the general objective of this research is to implement lean tools on a stand-alone basis to improve the service level in oil refining companies.
1.1 Rationale
Currently, companies worldwide—as indicated by Duc and Thu (2022)—acknowledge the direct relationship between the service level and operational efficiency in the petroleum products sector. The effective management of the service level not only drives waste reduction, as highlighted by Kowalik (2018), but also enhances the competitiveness of companies in an increasingly competitive business environment. This research aims to analyze the practices adopted by global industry leaders in the management of petroleum products, specifically concerning the service level and lean waste management. The relevance of this analysis lies in the potential to identify best practices implemented by other companies and compare them with the current processes of our own company.
In particular, the research seeks to examine in detail how internationally renowned companies, as referenced by Nascimento et al. (2020), have successfully integrated the service level into their management strategies. Additionally, it aims to understand how these companies address lean waste in their operations to enhance efficiency and, consequently, their service levels. The rationale is based on the premise that, by understanding and adopting successful practices implemented by industry-leading companies, our company can optimize its processes, improve its service level and simultaneously reduce operational waste. In a context where customer satisfaction and operational efficiency are key to business success, this research emerges as a crucial step to align our practices with international standards and achieve a sustainable competitive advantage.
1.2 Service Level, Lean and the Oil Sector
All companies share a common goal: to meet or exceed customer expectations. And, like any organization, this must be measured through indicators. Researchers such as Babarogić et al. (2012) explain that the importance of measuring the service level is defined as a comprehensive indicator that assesses the company’s ability to fulfill customer orders at any given time with the expected quality and quantity, considering the ratio of the quantity delivered to the customer in relation to the quantity requested by the same customer.
With this approach, a Japanese company gave rise to the concept of lean manufacturing. Lean thinking focuses on the elimination of activities that do not add value to the processes (Baysan et al., 2019). Despite its benefits, it is important to recognize that some lean practices can generate negative effects, such as increasing stress levels in workers and contributing to musculoskeletal injuries, which are evident in repetitive movements, uncomfortable postures, heavy lifting and prolonged standing (Dombrowski et al., 2017). However, it is essential to emphasize that these detrimental impacts are not directly related to the process under study in this research. Therefore, the implementation of lean must go hand in hand with an appropriate ergonomic model to ensure its effectiveness and mitigate these potential risks (Afonso et al., 2022).
1.3 Problem Diagnosis
One of the problems encountered is the technical gap between the maximum service level, which is 100 %, and the service level of the company under study, which is 90 %. This gap causes a significant financial loss, as it involves finished products that have not been delivered to customers, thus missing a substantial sales opportunity.
For this analysis, it was determined that the quantity of finished lubricating oil products delivered to customers averaged approximately 180 000 units per week (quantity delivered), while there was an agreement with the customers for 200 000 units (quantity requested). Therefore, when dividing the quantity delivered by the quantity requested, it resulted in a service level of 90 %; i.e., 20 000 products valued at 300 000 soles were lost. However, by improving the production chain, increasing delivery efficiency and adjusting the indicator to a service level of 100 %, the company would be delivering 200 000 units (quantity delivered), eliminating its losses per week. Despite the company’s good participation rate, various circumstances occurred during the process that hindered its compliance.
Figure 1 shows the Ishikawa diagram illustrating the causes of the problem.
Figure 1
Ishikawa Diagram

Afterwards, to propose an improvement for the low service level by applying lean tools, a lubricating oil production company in Lima, Peru, was selected as a case study. A case study design was chosen to validate the changes using the proposed model. Additionally, a mixed approach was chosen: quantitatively, the aim was to narrow the technical gap in the service level, while qualitatively, the objective was to understand the problem in depth through tools such as observation and interviews with the workers.
Regarding the structure of the research, the first step involved analyzing the process using the value stream mapping (VSM) tool. This allowed the identification of pain points within the production system and areas of lean waste in the flow. This approach helped understanding more accurately where potential opportunities for improvement lied.
According to the demand forecast from November 2023 to October 2024, the company estimates to sell, on average, 1 571 cylinders per month. Its daily demand will be 481 cylinders per day. Figure 2 shows the study of times and other variables that outline the current scenario of the company obtained from the Enterprise Resource Planning (ERP) system managed by the company and the data of a software that determine the Overall Equipment Effectiveness (OEE) in packaging lines.
The scope of the VSM ranged from the reception of inputs to their dispatch. Therefore, the current scenario yielded a total cycle time of 370 minutes and a total time of 982 minutes. Additionally, a takt time of 2,3 minutes per cylinder was identified, considering two shifts of nine hours each for daily operation. Finally, the analysis revealed areas of waste, including transportation, waiting times for the availability of mixing tanks, downtime during format changes, low OEE in packaging, limited storage capacity, insufficient resources for order dispatch and inadequate product traceability.
1.4 Background Information
Ali et al. (2020) explain that it is important to maintain an adequate warehouse inventory for better planning of products to be delivered to customers. An adequate control of safety stock in the company’s warehouse can ensure an optimal supply margin for products that have not been delivered to customers, thereby covering any remaining order for the same product (Dedousis et al., 2021). As a result, the penalties that would be generated by the lack of undelivered orders to the customer would reduce drastically with a proportionate management of a company’s inventory and safety stock (Engelseth & Gundersen, 2018). As can be seen, industries are increasingly looking to find better production design.
Labor performance influences production, with fatigue affecting indicators including service level (Dahlan & Widanarko, 2022). Measures such as stress reduction training and ergonomic methods are suggested (Drews et al., 2020). A solid production chain optimizes automatic and manual stages through lean tools, reducing bottlenecks and downtime (Duc & Thu, 2022).
Value Stream Mapping

Currently, the company manages its downtime using a tool that allows for tracking and justification. Consequently, the figures show the reasons for both unscheduled and scheduled stops, where machinery failures and machinery setup take the first place, respectively.
Figure 3
List of Unforeseen Stops

Based on the Figure 3, it can be inferred that one of the main reasons for unscheduled stops is machinery failure, followed by packer failures. Both reasons are more frequently observed within the production chain.
Figure 4
List of Planned Stops

As can be observed in Figure 4, a significant portion of the scheduled stops is necessary to maintain proper and optimal production. These stops are typical for any production chain and do not involve anything atypical that would result in an increase in downtime.
Percentage Distribution of Stops

It is evident that, regardless of whether they are unscheduled or scheduled stops, 31 % of the total stops are due to format changes, while 23 % are due to mechanical reliability issues. This highlights the importance of addressing both variables.
Currently, the format times of the mixing and packaging areas are presented in tabnles 1 and 2:
Table 1
Initial Setup Times – Mixing (Minutes)

Table 2
Initial Setup Times – Packaging (Minutes)

These data suggest that there are opportunities to improve internal efficiency in both areas, with a more critical need in the packaging area. It is recommended to focus on reducing internal times to achieve a more efficient operation throughout the mixing and packaging processes.
After collecting the initial research data and presenting the company’s initial data, the tools that will allow the improvement of the identified variables will be outlined.
2. METHODOLOGY
Regarding the current scenario, the main critical points are the mixing and packaging areas. In the mixing area, given the company’s large product portfolio, the setup and adjustment of the machines to adequately perform the production sequence for each production line result in increased production times due to slow pace of such changes and limited tank availability. Meanwhile, in the packaging area, delays stem from frequent maintenance, reprocessing, downtime and inadequate employee training, which slows down one of the final stages of the production chain. In order to improve the production chain by avoiding accumulated dead times and human errors, it is necessary to implement a lean manufacturing management model. This approach will minimize these problems, particularly in the aforementioned affected areas.
First, in the mixing and packaging areas, a single minute exchange of die (SMED) system should be implemented, standardizing optimized operations to intensify efficiencies and increase production capacity.
It is worth mentioning that the company currently maintains a culture of standardized work and continuous improvement due to the requirements set forth by its headquarters. Although the company has no knowledge of lean methodology and its pillars, it has established a solid precedent, which has enabled it to hold the Certificación Trinorma (Trinorma Certification) for several years.
Secondly, for the packaging area, it is advisable to implement one of the pillars of the total productive maintenance (TPM) tool, i.e., autonomous maintenance (AM). This tool focuses on shared employee responsibility for the maintenance of the equipment, machinery or work areas. Its implementation aims to increase operational efficiency and equipment availability, thus reducing unexpected downtime, improving product quality, increasing the OEE of packaging and impacting on its production (Villaseñor & Galindo 2007).
For the proper implementation of AM in the packaging area, it is necessary to include personnel training programs on key aspects of effective management. The following points must be addressed (Hernández et al., 2015):
Once appropriate training programs have been developed, structured implementation of AM is necessary, following steps to prevent any anomalies within the production chain. This will enable the identification of anomalies or signs of problems with the purpose of taking immediate corrective and preventive measures.
Identification of Anomalies: When an operator identifies an anomaly in the packaging area, it should be reported immediately to the maintenance personnel or the designated responsible person. The report should be clear and detailed, including information about the affected machine, the type of anomaly observed and any corrective or preventive actions taken.
Table 3
Anomaly Table (Example)
|
Item |
Anomaly |
Machine |
Unsafe Areas |
Exposure |
Priority |
Root Causes |
|
1 |
Electrical failures |
Blow molding machine |
Wet floors |
Electrical hazard |
Urgent |
Incorrect wiring |
Preventive Actions: Once the anomaly has been reported, immediate actions should be taken to address the issue. These actions may include stopping the machine if necessary, making minor repairs or applying the relevant preventive measures.
Follow-up and Control: After resolving the anomaly, it is necessary to conduct follow-up to ensure it does not recur. Additional measures can be implemented to prevent similar issues in the future.
According to previous research, Madrid (2021) pointed out that, following the implementation of AM, cleaning times for the production line were reduced and equipment downtime decreased, resulting in a 71,8 % increase in the average OEE. This finding is highly relevant to the present research, as it provides a benchmark for this particular case study, suggesting that effective management of the tool can lead to similar results.
Finally, after presenting the lean tools involved in the research and in order to propose improvements for the low service level, it is necessary to define the main parameters that will allow the simulation in the Arena Simulation Software 16.1 to compare the initial scenario with the improved scenario.
On the one hand, for the calculation of the sample size, the infinite model was used since the calculation starts from an unknown population. For this case, the following formula was used:

Here, Z represents the confidence interval, which is set at 95 %, indicating a value of 1,96. Since the probability of occurrence of the event is unknown, p and q are assumed as 50 % each, with an estimated error of 5 %. With all these values established, we proceeded to input the data into the formula, resulting in a sample size of 384 samples (García-García et al., 2013).
On the other hand, the pre-test study was started with the collection of previous data. It involves simulating the management model in the Arena Simulation Software 16.1. Once the simulation is completed, the post-test study begins, which involves analyzing the results obtained by comparing the current scenario versus the simulated one and incorporating the improvements. To determine the number of replications required, data collected from related research are used. These include the number of initial replications, which is set at 20 (no), the absolute margin of error, which is set at 0,14 (ho), and the desirable margin of error, which is set at 0,1 (h). These parameters are entered into the following formula:

After applying the formula and replacing the values, we obtain a total of 39,2 replicates, rounded up to 40 (Torres, 2012).
3. RESULTS
Once the first step of the SMED tool was implemented, a reduction in internal times of 44 % in the mixing area and 77 % in the packaging area was achieved. Likewise, external times increased by 110 % and 5 % in the mixing and packaging areas, respectively.
Table 4
SMED (Mixing)

SMED (Packaging)

This increase in external times may indicate an adjustment in the balance between internal efficiency and coordination with external factors. Although addressing this increase is essential, the significant reduction in internal times represents a positive step toward process optimization, aiming for a more efficient production chain as a whole.
Regarding AM, a Gantt chart (Table 6) was developed as a result of grouping the main aspects for effective management of the tool. It details the sequence of activities to be carried out throughout the 40-day training program, which comprises five (5) modules. An estimated investment of 1 900 soles is anticipated to cover the costs associated with AM training.
Table 6
Training Gantt Chart

Note. S/ = Soles (official currency of Peru).
The design of the training program has been structured to ensure a comprehensive understanding and effective application of the principles of AM in the specific context of the company. Each module focuses on different key aspects, ranging from the awareness and understanding of the importance of AM to the identification of critical equipment and the establishment of preventive maintenance routines, along with the detailed documentation of activities.
After presenting the previous analyses and defining the objectives, the post-test study was initiated, focusing on the interpretation of the results. This study consisted in evaluating the initial scenario of the production chain to identify existing pain points, which will then be compared with the improvement scenario.
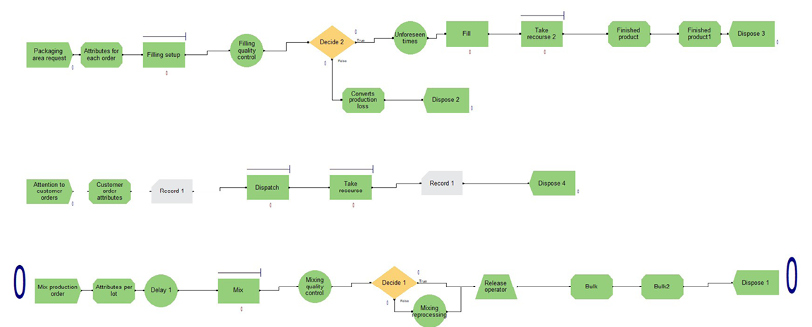
As for the post-test study, the Arena software was used to analyze the changes in the service level and the reductions in the previously presented technical gap. Initially, the process diagram mapped in the VSM to the software was sketched (Figure 6).
Then, through the Input Analyzer, the best distribution of each parameter with the calculated sample size (n = 384) was evaluated by comparing the p-value and chi-square.
Table 7
Statistical Distribution Evaluation
|
Concept |
Quantity |
|
Batch size per blend |
800 + 5,99e + 05 * BETA(0,227; 3,19) |
|
Average requested bulk (kg/cylinder) |
NORM(180; 11,5) |
|
Requested cylinder size (units/order) |
NORM(78,6; 38,6) |
|
Blend orders (units/day) |
NORM(6,63; 3,53) |
|
Packaging orders (units/day) |
NORM(6,51; 3,31) |
|
Dispatch orders (units/day) |
UNIF(5;10) |
|
Filling line setup (min/unit) |
NORM(2,64; 4,44) |
|
Filling speed/cylinders |
NORM(0,894; 0,552) |
|
Cylinders required/order |
0,999 + WEIB(5,14; 0,457) |
|
Unforeseen events (min)/cylinder |
NORM(0,267; 0,711) |
|
Mixing time/kg |
NORM(0,00446; 0,000889) |
|
Loading speed/cylinder |
UNIF(4,5; 10,5) |
|
Blend format change time |
UNIF(29,5; 45,5) |
In conclusion, the company’s service level accounted for 47,4 %, i.e., the company fulfilled 47,4 % of customer orders, which were affected by delays and problems in the production chain. However, after the implementation of simulated improvements, the resulting indicator was 65,9 %, marking an increase of 19 %, as shown in figures 7 and 8. Thus, the company would show a 35 % decrease in losses in soles.
Figure 6

Figure 7
Output Analyzer in the Initial Scenario

Figure 8
Output Analyzer of the Improved Scenario

Table 8
Initial Scenario vs. Improved Scenario (Cylinders)
|
Initial Scenario |
Improved Scenario |
GWTH % |
|
|
Delivered products |
[45; 51] |
[65; 69] |
|
|
Agreed-upon products |
102 |
102 |
|
|
e |
[45 %; 50 %] |
[64 %; 68 %] |
+ 19 % |
|
Undelivered products |
[51; 57] |
[33; 37] |
|
|
esoles (currency) |
[148 K; 166 K] |
[96 K; 107 K] |
- 35 % |
Delivered Products: In the initial scenario, 45 to 51 products were delivered. In the improved scenario, 65 to 69 products were delivered. This represents a 44 % increase in the quantity of products delivered, indicating a significant improvement in delivery efficiency.
Agreed-Upon Products: In both cases, 102 products were agreed upon, i.e., the agreed-upon quantity remained constant.
Service Level: In the initial scenario, the service level ranged from 45 % to 50 %. In the improved scenario, it increased to a range of 64 % to 68 %. This marks a 19 % increase in the service level, indicating the company’s improvements in customer satisfaction and fulfillment of delivery agreements.
Undelivered Products: In the initial scenario, there were between 51 and 57 undelivered products. In the improved scenario, this figure was reduced to between 33 and 37 undelivered products. This represents a 27 % decrease in the quantity of undelivered products, indicating an improvement in inventory and delivery management.
Loss in Soles (Local Currency Loss): In the initial scenario, losses ranged from 148 000 to 166 000 soles. In the improved scenario, losses were reduced to the range of 96 000 to 107 000 soles. This represents a 35 % decrease in losses, indicating an improvement in operational efficiency and a reduction in costs associated with losses.
In summary, implementing the first step of the SMED tool resulted in significant reductions in internal times of 44 % in the mixing area and 77 % in the packaging area, while increasing external times by 110 % and 5 %, respectively. This suggests a potential adjustment in internal efficiency and external coordination. The implementation of AM was detailed in a 40-day program with an estimated investment of 1 900 soles, focusing on key aspects. The post-test study, using Arena, revealed a 19 % increase in the service level, with remarkable reductions in undelivered products (27 %) and losses (35 %). This improved scenario reflects significant progress in delivery efficiency, customer satisfaction and inventory management, highlighting the positive impact of the implemented improvements on the overall performance of the production chain.
4. DISCUSSION
The results can be categorized into two main pillars. First, there is the social pillar, which is the most important since the primary affected party is the customer. Within any company, it is crucial to maintain a close relationship with this key stakeholder. Therefore, when the company experiences improvements in the service level indicator, it increases its ability to meet the demand for customer orders. This is linked to increased customer satisfaction, which is always positive. It is noteworthy that, regardless of the percentage increase in the indicator, it contributes to improving the profile of the company under study. It positions the organization as one that cares about ensuring the customer sales experience, characterized by effortless orders and attentive service of the quality and efficiency that they deserve.
Secondly, the economic pillar indicates a favorable scenario for the company based on the results. Prior to implementing the improvements, the company had a service level of 47,4 % and after implementing the improvements, this indicator increased to 65,9 %, accounting for a 19 % growth. This increase allowed the company to reduce the amount of undelivered products valued at 157 000 and 102 000, respectively. Therefore, these improvements led to a 35 % reduction in losses, which is quite beneficial and profitable for the company. Moreover, as the service level indicator increases, the penalties for non-compliance with Service Level Agreements (SLAs) decrease since the hours of delay in order delivery and the monthly value of the services affected are lower.
On the other hand, the social significance of a project, which has an impact on the improvement of the service level, generates greater trust among consumers or customers (Engelseth & Gundersen, 2018). Therefore, an effective management of the service level enables the company to be adequately positioned within the commercial environment since it is directly related to the end customer (Ali et al., 2020). Therefore, the company’s reputation is not harmed by the inability to respond to the number of orders that are placed; rather, customer loyalty increases as the company is able to meet a large percentage of orders.
The company gained two key benefits: bridging the technical gap and reducing financial losses. Despite having satisfactory service levels, operating in mass consumption required heightened responsiveness to meet high demand. The 35 % reduction in financial losses translates into annual savings of 2,8 million soles, thereby significantly boosting profitability.
5. CONCLUSIONS
A large part of the production chain has experienced remarkable improvements through the reduction of times and the implementation of lean improvements at critical points. This favorable result confirms the effectiveness of lean manufacturing in achieving significant reductions in times and bottlenecks. As noted by Modrak and Soltysova (2022), companies seek to optimize their resources without affecting the service level. Previous studies on intelligent manufacturing demonstrate that lean techniques serve as a complement to increase productivity in operations and improving service levels. This is evidenced by the authors’ results, showing a 97,8 % responsiveness to orders. Therefore, the application of lean principles minimizes production errors and decreases execution times in organizations of the sector, which directly impact fulfillment rates (Engelseth & Gundersen, 2018).
The implementation of a lean manufacturing-based management model has proven effective in enhancing the service level within petroleum refining companies. Process optimization, reduced execution times and bottleneck elimination directly contribute to a significant increase in responsiveness to customer orders. This approach not only benefits customer satisfaction but also reduces financial losses associated with undelivered products.
In conclusion, despite lean manufacturing’s relatively limited exploration within the petroleum industry, the results of this study demonstrate its effectiveness in process optimization and service level improvement. The adoption of lean tools such as SMED and TPM, coupled with intelligent automation through Jidoka, showcases the potential of this methodology in a traditionally complex sector. These findings provide further motivation to explore the implementation of lean manufacturing across other areas within the petroleum industry.
Afonso, M., Gabriel, A. T., & Godina, R. (2022). Proposal of an innovative ergonomic SMED model in an automotive steel springs industrial unit. Advances in Industrial and Manufacturing Engineering, 4. https://doi.org/10.1016/j.aime.2022.100075
Ali, U., Salah, B., Naeem, K., Khan, A. S., Khan, R., Pruncu, C. I., Abas, M., & Khan, S. (2020). Improved MRO inventory management system in oil and gas company: Increased service level and reduced average inventory investment. Sustainability, 12(19). https://doi.org/10.3390/su12198027
Babarogić, S., Makajić-Nikolić, D., Lečić-Cvetković, D., & Atanasov, N. (2012). Multi-period customer service level maximization under limited production capacity. International Journal of Computers Communications & Control, 7(5), 798–806. https://univagora.ro/jour/index.php/ijccc/article/view/1075/pdf_115
Baysan, S., Kabadurmus, O., Cevikcan, E., Satoglu, S. I., & Durmusoglu, M. B. (2019). A simulation-based methodology for the analysis of the effect of lean tools on energy efficiency: An application in power distribution industry. Journal of Cleaner Production, 211, 895–908. https://doi.org/10.1016/j.jclepro.2018.11.217
Dahlan, A., & Widanarko, B. (2022). A Study on the impact of occupational fatigue on human performance among oil and gas workers in Indonesia. Kesmas: Jurnal Kesehatan Masyarakat Nasional (National Public Health Journal), 17(1), 54–59. https://doi.org/10.21109/kesmas.v17i1.5390
Dedousis, P., Stergiopoulos, G., Arampatzis, G., & Gritzalis, D. (2021). Towards integrating security in industrial engineering design practices. Proceedings of the 18th International Conference on Security and Cryptography, SECRYPT, 1, 161–172. https://doi.org/10.5220/0010544001610172
Dombrowski, U., Wullbrandt, J., & Reimer, A. (2017). Lean stress sensitization in learning factories. Procedia Manufacturing, 9, 339–346. https://doi.org/10.1016/j.promfg.2017.04.016
Drews, T., Molenda, P., Oechsle, O., & Koller, J. (2020). Manufacturing system optimization with lean methods, manufacturing process objectives and fuzzy logic controller design. Procedia CIRP, 93, 658–663. https://doi.org/10.1016/j.procir.2020.04.145
Duc, M. L., & Thu, M. N. (2022). Application of lean six sigma for improve productivity at the mechanical plant. A case study. Manufacturing Technology, 22(2), 124–138. https://doi.org/10.21062/mft.2022.028
Engelseth, P., & Gundersen, D. (2018). Lean and complex systems: A case study of materials handling at an on-land warehouse facility supporting subsea gas operations. International Journal of Design and Nature and Ecodynamics, 13(2), 199–207. https://doi.org/10.2495/DNE-V13-N2-199-207
García-García, J., Reding-Bernal, A., & López-Alvarenga, J. (2013). Cálculo del tamaño de la muestra en investigación en educación médica. Investigación en Educación Médica, 2(8), 217–224. https://doi.org/10.1016/S2007-5057(13)72715-7
Hernández, A., Escobar, C., Larios, J., & Noriega, S. (2015). Factores críticos de éxito para el despliegue del mantenimiento productivo total en plantas de la industria maquiladora para la exportación en Ciudad Juárez: una solución factorial. Contaduría y Administración, 60(1), 82–106. https://doi.org/10.1016/j.cya.2015.08.005
Hübner, A., Kuhn, H., & Sternbeck, M. (2013). Demand and supply chain planning in grocery retail: an operations planning framework. International Journal of Retail & Distribution Management, 41(7), 512–530. https://doi.org/10.1108/IJRDM-05-2013-0104
Kowalik, K. (2018). Six sigma as a method of improving the quality of service process. Production Engineering Archives, 19(19), 10–15. https://doi.org/10.30657/pea.2018.19.03
Madrid, J. G. (2021). Implementación de herramientas SMED y mantenimiento autónomo para incrementar disponibilidad en la línea de envasado 22 empresa AJEPER, Periodo 2018 – 2019 [Thesis to Earn the Professional Title of Industrial Engineering, Universidad San Ignacio de Loyola]. Repositorio Institucional de la Universidad San Ignacio de Loyola. https://hdl.handle.net/20.500.14005/11309
Modrak, V., & Soltysova, Z. (2022). Algorithms and methods for designing and scheduling smart manufacturing systems. Applied Sciences, 12(6). https://doi.org/10.3390/app12063011
Nascimento, D. L. M., Goncalvez Quelhas, O. L., Gusmão Caiado, R. G., Tortorella, G. L., Garza-Reyes, J. A., & Rocha-Lona, L. (2020). A lean six sigma framework for continuous and incremental improvement in the oil and gas sector. International Journal of Lean Six Sigma, 11(3), 577–595. https://doi.org/10.1108/IJLSS-02-2019-0011
Salam, A., Panahifar, F., & Byrne, P. J. (2016). Retail supply chain service levels: the role of inventory storage. Journal of Enterprise Information Management, 29(6), 887-902. http://dx.doi.org/10.1108/JEIM-01-2015-0008
Torres Vega, P. J. (2012). Simulación del tráfico en una vía expresa y análisis estadístico de los resultados. Ingeniería Industrial, 30, 45–49. http://revistas.ulima.edu.pe/index.php/Ingenieria_industrial/article/view/217/192
Villaseñor, A., & Galindo, E. (2007). Manual de lean manufacturing. Guía básica. Limusa. https://nilssonvilla.files.wordpress.com/2011/04/manual-lean-manufacturing.pdf