Incremento de la productividad en una empresa ganadera láctea de la región Arequipa, Perú, mediante la aplicación de lean manufacturing
Carlos Nicolás Puertas Aragón*
https://orcid.org/0009-0001-8147-7702
Universidad de Lima, Facultad de Ingeniería, Lima, Perú
Daniel Efraín Lozada Rivera
https://orcid.org/0009-0008-8806-571X
Universidad de Lima, Facultad de Ingeniería, Lima, Perú
Recibido: 9 de octubre del 2023 / Aceptado: 20 de noviembre del 2023
doi: https://doi.org/10.26439/ing.ind2024.n.6667
RESUMEN. Se investiga el impacto de la metodología lean manufacturing en el proceso de ordeño de una empresa ganadera en Arequipa. Primero, se reconocen el contexto, la situación actual de la industria y la problemática. Seguidamente, se comenta la metodología utilizada. Luego, se muestran los resultados: pretest, aplicación de 5S, kanban y housekeeping, y postest. Finalmente, se discuten los hallazgos y se presentan las conclusiones. La aplicación de la metodología demuestra ser efectiva en la empresa, pues se logra un incremento de 12,66 % en la productividad. Asimismo, la organización, estandarización de procesos y eliminación de elementos que no agregan valor permiten una reducción de las demoras en 25 %. Además, las mermas por volumen de leche producida disminuyen en 16,28 % por la limpieza e implementación de controles de salubridad. Al reducir el tiempo del proceso, el consumo de energía y los insumos utilizados, los costos directos sobre los ingresos descienden en 9,34 %.
PALABRAS CLAVE: vacas lecheras / productividad / producción eficiente / Arequipa (Perú)
Este estudio no fue financiado por ninguna entidad.
* Autor corresponsal.
Correos electrónicos en orden de aparición: [email protected]; [email protected]
Este es un artículo de acceso abierto, distribuido bajo los términos de la licencia Creative Commons Attribution 4.0 International (CC BY 4.0).
PRODUCTIVITY INCREASE IN A DAIRY CATTLE COMPANY IN THE AREQUIPA REGION, PERU, APPLYING LEAN MANUFACTURING
ABSTRACT. This article presents the result of research on the impact of lean manufacturing methods applied to the milking process of a livestock company in Arequipa. It presents the industry's context, current state, and problems. Then, it discusses the methodology and presents the pre-test status, 5S, kanban, and housekeeping implementation, as well as the post-test status. Finally, it discusses the findings and conclusions. The study shows that lean manufacturing methods are effective in the company, achieving a 12,66 % increase in productivity. Additionally, organization, process standardization, and elimination of non-value-added elements lead to a 25 % reduction in delays. Furthermore, milk loss decreased by 16,28 % due to cleanliness and the implementation of health controls. By reducing process time, energy consumption, and input usage, direct costs on income decreased by 9,34 %.
KEYWORDS: dairy cattle / productivity / lean manufacturing / Arequipa (Peru)
1. INTRODUCCIÓN
Los eventos coyunturales sucedidos entre los años 2020 y 2023, como la pandemia del COVID-19, el conflicto entre Rusia y Ucrania y los conflictos sociopolíticos internos tras la salida del expresidente Pedro Castillo, evidencian la precariedad del sector ganadero lácteo en el Perú. La agricultura y la ganadería son sectores fuertemente golpeados debido a los impedimentos para acceder a los mercados por las restricciones impuestas por la coyuntura política, la ineficiencia en el manejo del negocio, el incremento del precio de los insumos, entre otros factores.
En el Perú, el 20,7 % de la población censada vive en la ruralidad. De ellos, el 79,1 % se dedica a la agricultura, pesca o minería (Instituto Nacional de Estadística e Informática, 2017). En las medianas y pequeñas empresas (mypes) y en zonas rurales, la agricultura y ganadería son complementarias, dado que la ganadería permite obtener abono a bajo precio y la agricultura provee de alimentos al ganado (Ministerio de Desarrollo Agrario y Riego, 2019). Los departamentos que más leche producen son: Cajamarca (18,2 %), Arequipa (17,9 %) y Lima (17,8 %); sin embargo, los que muestran mayor crecimiento en los últimos años son Ica (11,65 %), Cusco (10,54 %) y Junín (10,46 %) (MIDAGRI, 2019).
En el año 2020, el consumo anual per cápita de leche fluida en el Perú fue de 81 kilogramos (MIDAGRI, 2021). Sin embargo, dado que se recomienda que este consumo sea de 120 kilogramos per cápita (Organización de las Naciones Unidas para la Agricultura y la Alimentación - FAO, 2019), existe una brecha de 39 kilogramos de leche. Este desnivel es cubierto en gran parte por las importaciones de leche en polvo, que del 2011 al 2021 han aumentado en 117 % (Salazar & Torres, 2022). De acuerdo a Piskulich (2001), la mayor parte de la leche producida proviene de negocios artesanales y pequeñas empresas, que no logran abastecer al mercado con la cantidad y calidad necesarias.
En el Plan Nacional de Desarrollo Ganadero, que está siendo ejecutado por el MIDAGRI desde el 2017 hasta el 2027, se reconocen los principales problemas que afectan a las empresas ganaderas, los cuales son: la gestión de recursos naturales, la productividad por especie, el escaso valor agregado del producto, la cobertura de servicios para el acceso al mercado y la debilidad en la institucionalidad y normativa (MIDAGRI, 2017).
La Figura 1 muestra la disminución en el acopio del producto desde el tercer trimestre del 2020. Las pymes muestran bajos rendimientos, que evidencian grandes brechas productivas, tecnológicas y de infraestructura (MIDAGRI, 2017). Debido a esto, se presentan ineficiencias a lo largo del proceso productivo, que se relacionan con las mermas generadas y las demoras por actividad.
Además, como estas empresas suelen carecer de un plan de producción claro, esto aumenta los costos debido a la falta de sustento técnico en la asignación de recursos (Onono et al., 2017). En ocasiones, la toma de decisiones se basa únicamente en la experiencia de los ganaderos.
Figura 1
Perú: Acopio trimestral de leche fresca de vaca, 2020-2022

Nota. Recuperado de MIDAGRI (2022).
En un análisis integral de la industria realizado por el MIDAGRI en el 2017, se señala que una empresa ganadera grande en el Perú debería tener una producción anual de 4,1 toneladas de leche por vaca, mientras que en la empresa en la que se realizó esta investigación es solo de 3,7 toneladas. La brecha es aún mayor si se compara la producción local con la de la Unión Europea, el mayor productor de leche del mundo, que alcanza las 7,3 toneladas.
De esta forma, se identifica que el problema principal de la empresa en la que se trabajó es la baja productividad en el proceso de ordeño, debido a las ineficiencias, demoras y mermas. Por ello, el objetivo principal es incrementar la productividad y rentabilidad de la empresa, aplicando herramientas de lean manufacturing, siendo 5S la principal, y housekeeping y kanban las complementarias.
No existen investigaciones que apliquen las mismas herramientas en la industria láctea, pero se recopilaron algunas relacionadas con el tema (ver Tabla 1). Destaca el trabajo de Samarin et al. (2020), que se centró en identificar variables climatológicas e infraestructurales para incrementar la producción de leche y minimizar el uso de recursos como energía y agua, utilizando un modelo de optimización basado en índices energéticos para disminuir este consumo y otros costos operativos. Drews et al. (2018), por su parte, utilizaron un modelo de ecuaciones estructurales (SEM) para optimizar factores de producción y obtener eficiencia económica y biológica. Campos Benvenga y de Alencar (2021) optimizaron un modelo matemático para reducir demoras en la duración del proceso de ordeño. Por otro lado, Adamie y Hansson (2021) señalaron el ordeño como fuente principal de pérdida de leche, representando el 15 % de los costos de producción (Gözener & Mollaoğlu, 2021). En lo que respecta al lean manufacturing, Naeemah y Wong (2022) analizaron el impacto de la herramienta en la sostenibilidad, y Panayiotou et al. (2022) la aplicaron en pymes, considerando limitaciones económicas y tecnológicas.
Tabla 1
Tabla resumen de revisión de la literatura
|
País de origen |
Tema |
Autores |
|
Kenia |
Productividad en diferentes sistemas de producción de ganado en Kenia |
Onono et al. (2017) |
|
Turquía |
Costos de producción de leche en granjas de ganado lechero: un estudio de caso del distrito de Bafra, provincia de Samsun, Turquía |
Gözener y Mollaoğlu (2021) |
|
Suiza |
Racionalización de la ineficiencia en la producción de leche: evidencia de un enfoque a lo largo del tiempo |
Adamie y Hansson (2021) |
|
Alemania |
Una evaluación de la eficiencia en la producción de leche utilizando modelado de ecuaciones estructurales |
Drews et al. (2018) |
|
Rusia |
Optimización de índices de potencia y económicos de una granja para el mantenimiento de ganado |
Samarin et al. (2020) |
|
Francia/EE. UU./UK/Brasil |
Evaluación de compensaciones ambientales y económicas en estrategias de alimentación de ganado utilizando optimización multiobjetivo |
Marques et al. (2022) |
|
República Checa |
Análisis y optimización del proceso de producción en una empresa procesadora de leche |
Jablonsky y Skocdopolova (2017) |
|
Malasia |
Impactos positivos de las herramientas de fabricación esbelta en aspectos de sostenibilidad: una revisión sistemática |
Naeemah y Wong (2022) |
|
Grecia |
Uso de lean six sigma en pequeñas y medianas empresas para iniciativas de mejora de bajo costo/alto impacto: un estudio de caso |
Panayiotou et al. (2022) |
|
Croacia |
El impacto del uso de diferentes herramientas de fabricación esbelta en la reducción de desperdicios. |
Leksic et al. (2020) |
2. METODOLOGÍA
La presente investigación siguió una metodología propia de un estudio de caso, con diseño de pre y postest. Para tal efecto, se llevaron a cabo cuatro fases consecutivas. En la primera, se analizó detalladamente el proceso productivo de la producción de leche a través de un diagrama de actividades del proceso (DAP) y el flujograma. En la segunda fase se utilizó el diagrama de Ishikawa y Pareto para identificar los problemas y sus causas principales. Asimismo, se definieron y validaron las variables de la situación inicial (pretest).
En la tercera fase, se propuso una solución para los problemas encontrados, aplicando la técnica 5S, junto a housekeeping y kanban, todas herramientas lean manufacturing. En la cuarta y última fase, se volvieron a medir los indicadores una vez aplicadas las mejoras (postest) para verificar el impacto de la propuesta en la productividad (ver Tabla 2).
Tabla 2
Secuencia metodológica
|
Fase |
Nombre |
Técnicas |
Herramientas |
Validación |
|
1 |
Identificación y análisis del proceso |
Análisis del proceso |
DAP, flujograma |
Verificación en campo. |
|
2 |
Identificación problemas y causas (pretest) |
Análisis de causas raíz |
Ishikawa, Pareto |
Verificación con personal de la empresa. |
|
3 |
Propuesta de solución |
lean manufacturing |
5S, housekeeping, kanban |
Juicio crítico de expertos. |
|
4 |
Validación de la propuesta (postest) |
Medición de tiempos, producción, mermas |
Medidas de tendencia central, desviación estándar |
Juicio crítico de expertos. |
El caso de estudio se centró en el proceso productivo de leche en la empresa Santa Gabriela SAC, con RUC 20498542264, ubicada en Avenida La Paz 511, en el cercado de Arequipa, Perú. Esta empresa se dedica a la producción agrícola y lechera y cuenta con 231 vacas lecheras.
El día laboral se divide en dos turnos (mañana y tarde). En cada turno se ordeñan siete grupos, cada uno compuesto por 33 vacas. Cada vaca es ordeñada dos veces por día; es decir, una vez en el turno de la mañana y otra vez en el de la tarde. Para calcular los indicadores en el pretest y postest, se utilizó el muestreo aleatorio simple, considerando un grupo de 33 vacas como unidad de análisis. El tamaño de la muestra es de 70 grupos de vacas, pues se consideraron los 14 grupos en cinco días aleatorios. Por cada grupo, se midió la producción total, mermas, tiempo total y demoras, antes y después de aplicar la herramienta, para así poder calcular los indicadores y el impacto producido. Asimismo, se utilizaron probetas, baldes con medidas, cronómetros y tablas en Excel para recolectar y analizar los datos.
Figura 2
Organización de ordeño durante un día

3. RESULTADOS
A continuación, se presentan los resultados obtenidos en cada una de las fases descritas. En primer lugar, para evaluar la factibilidad de la aplicación de la herramienta, fue necesario conocer el proceso, medir los tiempos e identificar las características de cada actividad.
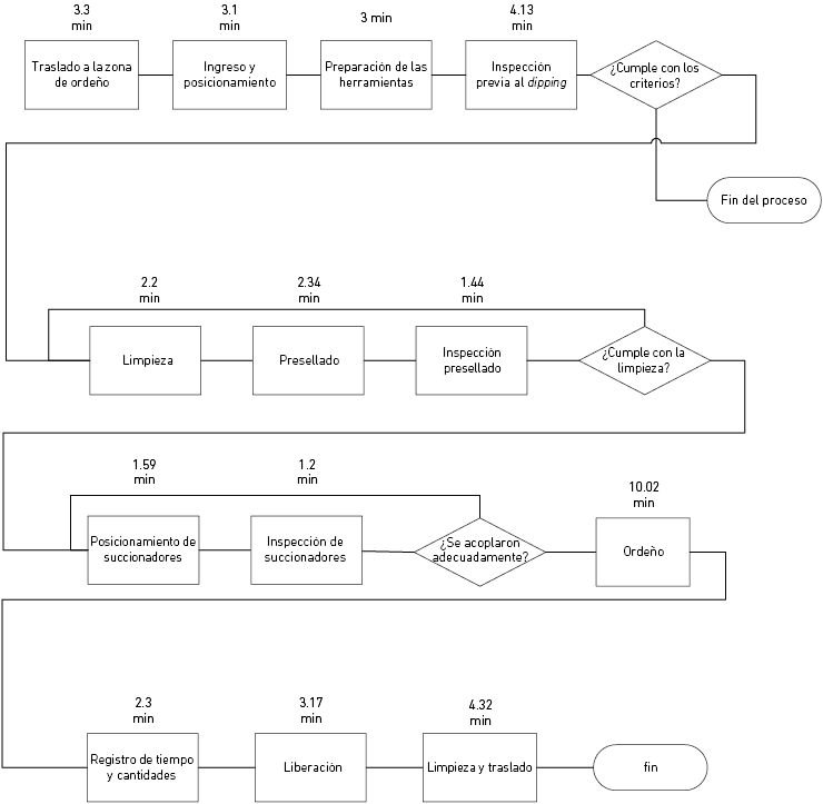
Se analizó detalladamente cada actividad del proceso con el apoyo de los operarios y demás trabajadores de la empresa, midiendo los tiempos y demoras. Asimismo, se identificaron nueve operaciones y tres inspecciones.
Actividades del proceso:
1. Traslado a la zona de ordeño: las vacas se dirigen a la zona de ordeño, donde se les acomoda y asegura para evitar que se lastimen.
2. Ingreso y posicionamiento: las vacas deben ingresar a la línea de ordeño de forma calmada para liberar oxitocina y permitir la extracción de leche. Las rejas se cierran para evitar que las vacas se muevan y dañen la maquinaria o se hagan daño.
3. Preparación de las herramientas: las bombas de vacío se encienden para verificar su funcionamiento. Además, se preparan los materiales de limpieza.
4. Inspección previa al dipping: se verifica que las ubres de las vacas estén libres de heridas o alguna condición que pueda dañarlas o impedir la extracción de leche.
5. Limpieza: las ubres se esterilizan con yodo y agua para evitar contaminar la leche. Asimismo, se les aplica humectantes con la finalidad de protegerlas.
6. Presellado: se les aplica el producto sellador para adherir la ubre al succionador. Esto sirve para evitar agentes contaminantes.
7. Inspección presellado: se verifica que se haya aplicado la cantidad correcta y de la manera adecuada.
8. Posicionamiento de succionadores: los succionadores se posicionan manualmente en las ubres.
9. Inspección succionadores: se verifica que haya correcta sujeción, succión y extracción de leche.
10. Ordeño: los succionadores funcionan quince minutos por turno, aproximadamente.
11. Registro de tiempo y cantidades: se registra la cantidad de leche que va ingresando a los tanques, la que se pierde y el tiempo que toma cada turno.
12. Liberación: se quitan los succionadores y se retiran las vacas.
13. Limpieza y traslado: las vacas son trasladadas a sus corrales para alimentarlas, mientras que se limpia la zona de ordeño con mangueras a presión para retirar todo desperdicio.
La Figura 3 muestra el diagrama de actividades del proceso (DAP), en el cual se representan las operaciones e inspecciones descritas.
Figura 3
Diagrama de actividades del proceso (DAP)

La Figura 4 presenta el diagrama de bloques con los tiempos promedio de cada actividad, lo cual proporciona una mejor visibilidad de la secuencia del proceso y permite identificar las actividades que requieren más tiempo en ejecutarse. Se identificó que la actividad de ordeño es la que consume mayor tiempo y afecta directamente en la cantidad de leche producida y la salud del animal.
Figura 4
Diagrama de bloques

Asimismo, la sala de ordeño se divide en tres zonas principales:
1. Zona de espera: donde los animales se agrupan para esperar su turno de ordeño. Suelen llegar grupos separados por cada corral y entran sin orden específico a la zona de ordeño.
2. Zona de ordeño: donde las vacas se acomodan en filas alrededor de las herramientas y equipos para la extracción de leche.
3. Zanjón: ubicado en el medio de las filas de ordeño, se encuentra a un metro de profundidad para una mejor accesibilidad a las ubres del animal.
Figura 5
Plano de la sala de ordeño y espera

Luego de analizar el proceso, se realizó un diagrama de Ishikawa para examinar sistemáticamente las causas de las ineficiencias en el proceso de ordeño. Se priorizaron cinco factores: maquinaria, materiales, mano de obra, medida y método (ver Figura 6).
Asimismo, se identificaron dos tipos de costos principales en la empresa: la alimentación y los relacionados con el proceso de ordeño, como la mano de obra directa, la energía eléctrica y los materiales de limpieza. La alimentación representa aproximadamente el 70 % del costo total; sin embargo, reducirlo es menos viable, ya que los precios del alimento concentrado y forraje son determinados por el mercado internacional.
Figura 6
Diagrama de Ishikawa del proceso de ordeño

De este modo, se definieron las variables mostradas en la Tabla 3. En primer lugar, se encuentra la variable de productividad, que es el problema principal que se busca mejorar. Se calcula dividiendo la producción de leche (en litros) de las 33 vacas que ingresan en cada ronda, entre el tiempo que toma todo el proceso, desde que ingresan a la línea de ordeño hasta que vuelven a sus corrales. La segunda y tercera variable se establecieron en base a las causas encontradas en el análisis del proceso e identificación de causas raíz. La variable de mermas es la leche desperdiciada, la cual se genera en las operaciones 1, 6, 7 y 10, por el uso inadecuado de los instrumentos o la falta de orden. El tercer indicador son las demoras por ciclo, las cuales se definen como tiempos adicionales a cada actividad, por circunstancias no recurrentes, como la indisponibilidad de herramientas o dificultades de uso. Finalmente, se incluye un indicador económico para medir el impacto en la rentabilidad: se obtiene de dividir los costos de mano de obra directa más los costos por el consumo de electricidad y los productos utilizados directamente en el proceso de ordeño, entre los ingresos.
Tabla 3
Variables e indicadores del pretest

A continuación, se aplicó la metodología lean manufacturing, de la que se seleccionaron tres herramientas específicas: 5S, housekeeping y kanban. En base a las 5S, se tuvieron en cuenta los siguientes pasos:
Se escogieron las herramientas housekeeping y kanban con el objetivo de maximizar el impacto en cada uno de los pasos descritos.
Paso 1. Seiri (clasificar)
Primeramente, se clasificaron las herramientas y materiales que intervenían de manera directa en cada actividad (ver Tabla 4).
Tabla 4
Herramientas por actividad
|
Actividad |
Herramientas y materiales |
|
|
Actividad 1 |
Traslado a la zona de ordeño. |
- |
|
Actividad 4 |
Limpieza. |
Yodo y papel periódico. |
|
Actividad 5 |
Presellado. |
Sellador de ubre. |
|
Actividad 8 |
Registro de tiempo y cantidades. |
Pizarra y plumón. |
|
Actividad 10 |
Traslado y limpieza. |
Detergente ácido y alcalino, escoba, manguera, |
Luego, se definió la manera en la que los materiales deberían clasificarse, almacenarse e inventariarse. Para ello se dividieron en tres categorías: materiales para la limpieza de áreas o herramientas, materiales para la limpieza del animal y materiales administrativos (ver Tabla 5).
Tabla 5
Clasificación de materiales
|
Categoría |
Materiales |
|
Material limpieza áreas |
Detergente ácido y alcalino, escoba, manguera, balde y trapeadores. |
|
Material limpieza animal |
Sellador de ubre, yodo y papel periódico. |
|
Materiales administrativos |
Pizarra y plumón. |
Para separar los materiales de esta forma, se consideró la escalabilidad; es decir, que en el futuro más materiales o herramientas puedan almacenarse cuando se requiera. Otro motivo es la independencia, pues cada una de las categorías tiene un objetivo diferente. Es necesario que los materiales que tengan contacto con el animal estén aislados del resto, para no afectar la inocuidad del proceso. Además, los materiales administrativos deben estar fuera del área de ordeño.
Paso 2. Seiton (ordenar)
Luego, se organizaron los materiales para que estén disponibles cuando requieran ser utilizados. Como propuesta de solución, se diseñó una tarjeta informativa para cada producto, con el fin de identificar la ubicación dentro de la sala de ordeño y la cantidad a utilizar, y así controlar el inventario (ver Tabla 6).
Tabla 6
Tarjeta informativa de productos y materiales
|
Nombre del artículo |
|
|
Categoría:
|
Comentarios: |
|
Fecha: |
Cantidad: |
|
Localización en el ordeño: |
Frecuencia de uso: |
|
Firma |
Firma fin |
Asimismo, se calcularon las cantidades que se deberían utilizar a partir de las fichas técnicas de los productos químicos y las buenas prácticas definidas por los ingenieros (ver Tabla 7).
Tabla 7
Identificación medidas de materiales
|
Marca |
Precio |
Unidades |
Uso por turno |
Duración estimada |
|
|
Yodo |
Proadine |
S/. 211 x 3,5 L |
4 mL por litro de agua |
40 mL en 10 litros de agua |
43 días |
|
Papel periódico |
- |
S/. 5 x kg |
kg |
1 kg |
- |
|
Sellador de ubre |
Selladine |
S/. 506,86 x 30 L |
mL |
500 mL |
30 días |
|
Detergente ácido |
PressurePro detergente activo |
S/. 597 x 10 L |
mL |
500 mL |
10 días |
|
Detergente alcalino |
ff 30+ – detergente alcalino clorado |
S/. 180 x 10 L |
mL |
1 000 mL |
10 días |
A partir de la tabla anterior, se realizó el planeamiento de los costos que se tendrían anualmente (ver Tabla 8).
Tabla 8
Costos anuales por materiales
|
Cantidad |
Precio por lote |
Precio anual |
|
|
Yodo |
9 envases de 3,5 L |
S/. 211 x 3,5 L |
S/. 1899 |
|
Papel periódico |
750 kg - |
S/. 5 x 750 kg |
S/. 1500 |
|
Sellador de ubre |
12 galoneras de 30 L |
S/. 506,86 x 30 L |
S/. 6082,32 |
|
Detergente ácido |
37 galoneras de 10 L |
S/. 597 x 10 L |
S/. 22 089 |
|
Detergente alcalino |
37 galoneras de 10 L |
S/. 180 x 10 L |
S/. 6660 |
Paso 3. Seiso (limpiar)
En colaboración con los trabajadores se diseñó un plan de limpieza para toda el área, que se enfoca en dos zonas principalmente: el zanjón y la superficie. Esta actividad se dividió en tres fases (antes, durante y después del ordeño), para mantener altos estándares de calidad e inocuidad, y prevenir la contaminación del producto.
Antes del ordeño se deben limpiar tanto el suelo como las máquinas. La limpieza de los suelos es esencial para la seguridad de los animales y colaboradores, pues se evitan posibles accidentes por la acumulación de lodo, excremento, agua, grasas, entre otros. La limpieza de las máquinas es necesaria, ya que son instrumentos que tienen contacto directo con las vacas y el producto. Para asegurar que se realice de manera efectiva, se designó un encargado de limpieza por turno, el cual será responsable de evitar contaminantes en el producto y accidentes en el proceso. Se acordó que, dentro de cada turno, el encargado dejará su firma en un nuevo recuadro en la pizarra de seguimiento de tiempos y producción, como evidencia de que se cumplió con la limpieza del suelo y de las máquinas (ver Tabla 9).
Tabla 9
Recuadro de constancia de limpieza
|
Responsable turno 1 |
Responsable turno 2 |
|
Firma |
Firma |
Durante el ordeño, los colaboradores a menudo enfrentan dificultades para seguir un plan de limpieza estandarizado, debido a la rapidez del proceso. Para abordar esta necesidad, se designaron espacios específicos dentro de la zona de ordeño, en los que se ubicaron los materiales de limpieza y los basureros debidamente señalizados y diferenciados según los tipos de residuos que contienen. Dado que los operarios pasan la mayor parte del tiempo del proceso dentro del zanjón, a excepción de la entrada y salida de los animales, se colocaron los basureros dentro de esta área para que tengan acceso a ellos oportunamente (ver Figura 7).
Figura 7
Croquis del zanjón

A partir de la figura anterior, se identificó que los puntos extremos del zanjón eran ideales para evitar obstruir el paso de los operarios, prolongar el tiempo de cada actividad y ocasionar incidentes. Después de cada turno, es esencial llevar a cabo una limpieza similar a la que se realiza antes de iniciar el proceso, pero de manera más exhaustiva para mantener las máquinas y asegurar la inocuidad de las instalaciones. En esta etapa se utilizan productos detergentes, tanto ácidos como alcalinos, para ayudar a eliminar cualquier residuo de la zona. Junto con los operarios y el ingeniero encargado, se definió un flujo con los pasos dentro de esta actividad (ver Figura 8).
Figura 8
Flujo de limpieza después de cada turno

Anteriormente se desconocía el impacto de aplicar un tipo de detergente después de otro; sin embargo, se determinó que los detergentes alcalinos son los más adecuados para emulsionar y eliminar materia orgánica como grasa, sangre, restos de heces, entre otros. Luego se utiliza el detergente ácido, que ayuda en la eliminación de restos de cal y óxido. Seguir un orden determinado en el uso de detergentes es importante.
A partir del documento elaborado por Zotal Laboratorios, se determinaron una serie de aspectos a tomar en cuenta durante esta limpieza para asegurar su eficacia y la seguridad de los colaboradores:
Para concluir el proceso, se acordó que el mismo encargado de la limpieza inicial también sea responsable de certificar la limpieza final. Para dicho propósito, se incorporó un campo adicional en la pizarra de resumen de ordeño, similar al utilizado para la limpieza inicial (ver Tabla 9). En este nuevo campo se registrará que se han seguido los pasos según el flujograma elaborado, y el encargado certificará tal cumplimiento mediante su firma.
Paso 4. Seiketsu (estandarizar)
Para estandarizar el trabajo de los operarios, se establecieron criterios de cumplimiento para cada actividad, que permiten completarlas en el tiempo establecido. Asimismo, se asegura la ejecución regular y consistente de las actividades en todo el proceso (ver Tabla 10).
Tabla 10
Criterios para la estandarización de las actividades
|
Proceso |
Criterios |
|
|
Actividad 1 |
Traslado a la zona |
Asegurar el movimiento continuo de las vacas hasta llegar a la zona de espera. |
|
Actividad 4 |
Limpieza |
Ser rigurosos al momento de inspeccionar la limpieza. |
|
Actividad 5 |
Presellado |
Realizar la inspección correctamente. |
|
Actividad 8 |
Registro de tiempo |
Realizar el registro con precisión. |
|
Actividad 10 |
Traslado y limpieza |
Mover a los animales en conjunto y de manera constante. Empezar la limpieza de atrás para adelante en la medida en que salen, con el fin de evitar la sobrecarga laboral. |
Paso 5. Shitsuke (disciplina)
Como parte del plan de mejora continua, los ingenieros realizarán una inspección mensual del proceso en su totalidad, para garantizar el cumplimiento de las implementaciones. Se diseñó un plan de capacitación y comunicación con los operarios, a fin de asegurar que estén equipados con el conocimiento y las habilidades necesarias para aplicar la metodología de manera efectiva. Se proporcionará información sobre los beneficios de la implementación, tanto para la empresa como para los colaboradores. Estas capacitaciones incluirán una sesión mensual dedicada a la herramienta, y habrá también la posibilidad de explorar otras herramientas y metodologías ágiles que puedan ser relevantes para la empresa. Los ingenieros de la planta y el veterinario estarán a cargo de las capacitaciones.
Además, se establecerá una dinámica mensual con los colaboradores encargados del ordeño, en la cual compartirán sus acciones para aplicar la herramienta y los beneficios que han observado. Se discutirán puntos de mejora en los que los colaboradores puedan haber avanzado. Las reuniones mensuales se registrarán en el siguiente formato, para evaluar el progreso y plantear nuevas oportunidades de mejora (ver Tabla 11).
Tabla 11
Acta de dinámica
|
Responsable presentación |
Responsable 2 |
|
Tema por tratar |
|
|
Beneficios a la empresa y al colaborador |
Cómo mantener la mejora |
|
Oportunidades de mejora |
Acciones correctivas |
|
Firma |
Firma |
Herramientas de soporte: housekeeping y kanban
La integración de herramientas derivadas de lean manufacturing, como housekeeping y kanban, potencian la aplicación efectiva de las 5S en el contexto del proceso productivo de leche y multiplican el impacto dentro de cada una de las etapas de 5S.
En primer lugar, housekeeping promueve la limpieza y organización en el entorno de trabajo. Se vincula intrínsecamente con las primeras dos etapas de las 5S: seiri (clasificación) y seiton (orden). La implementación de housekeeping establece un ambiente organizado y limpio, donde cada elemento dentro de la zona de ordeño tiene su lugar designado, lo cual evita búsquedas innecesarias y optimiza la disposición de los recursos necesarios para el proceso de ordeño de manera eficiente. Asimismo, al garantizar un espacio de trabajo ordenado, se facilita la identificación temprana de posibles desperdicios —para aplicar medidas correctivas— y se establece una base sólida para la implementación de las siguientes etapas de las 5S.
Por otro lado, kanban, un sistema de control de la producción basado en señales, se alinea particularmente con las etapas de seiton (orden) y seiso (limpieza) de las 5S dentro de este proceso de ordeño. Kanban permite la visualización en tiempo real del flujo y la disponibilidad de insumos. En el contexto del proceso de ordeño, esto significa que los elementos necesarios, como equipos y materiales, se reponen automáticamente cuando alcanzan un nivel predeterminado. Al aplicar kanban, se evita la escasez o el excedente de recursos, y se contribuye así a la organización óptima, a la reducción de costos y a la minimización de desperdicios relacionados con el manejo de materiales dentro del ordeño.
La combinación de housekeeping y kanban, junto con las 5S, permite establecer una estructura operativa altamente eficaz. Housekeeping contribuye al entorno físico óptimo, mientras que kanban asegura una gestión de materiales en tiempo real. Ambas herramientas respaldan las etapas de clasificación, orden y limpieza (seiri, seiton, seiso) de las 5S, potenciando la productividad, eficiencia y calidad en el proceso de ordeño, conforme a las necesidades específicas y retos identificados en el sector ganadero y la empresa. Esta sinergia propulsa la mejora continua y sostenible.
Validación de la propuesta
Después de aplicar la herramienta de lean manufacturing en el proceso, se midieron y calcularon los datos sobre la producción de leche, las mermas, el tiempo de ejecución del proceso, las demoras adicionales a cada actividad, los ingresos por venta de leche y los costos directos (que incluyen mano de obra directa, materiales de limpieza y consumo de energía eléctrica). En la Tabla 12 se presentan los indicadores obtenidos en el postest, luego de aplicar la misma metodología estadística que en el pretest. Asimismo, la variación tras haber aplicado las herramientas muestra una mejora en las cuatro variables medidas.
Tabla 12
Variables e indicadores del pretest versus el postest

4. DISCUSIÓN
A continuación, se analizan e interpretan los resultados obtenidos, comparándolos con la situación teórica y real del sector, y otras investigaciones. También se exponen las limitaciones del trabajo y se brindan sugerencias para futuras investigaciones.
En la Tabla 12 se aprecian mejoras en todas las variables medidas después de aplicar la herramienta. En primer lugar, en relación con los indicadores de productividad del tiempo y las demoras, se observa una variación de 12,66 % y -25 % respectivamente. La disminución es más evidente en las actividades en las que se aplicó la herramienta directamente (es decir, las actividades 1, 4, 5, 8 y 10). La reducción de las demoras se debe a que, después de aplicar lean manufacturing, los materiales necesarios para el proceso están disponibles de inmediato para el operario.
Además, los procesos se estandarizan bajo condiciones de salubridad y calidad establecidas por la empresa y las entidades reguladoras. Por otro lado, aunque la alimentación representa la mayor parte de los costos totales, los costos directos de producción se redujeron en un 9,34 % debido a la disminución del tiempo del proceso. Esto afecta el costo de mano de obra directa, reduce el consumo de energía eléctrica y estandariza el uso de materiales o insumos, gracias a las herramientas aplicadas.
En teoría, la producción de leche por vaca es de 4,1 toneladas por año, pero en la empresa en la que se trabajó era de 3,74. La producción, después de aplicar la herramienta, es de 4,07 toneladas, lo que representa una mejora de 0,33 toneladas o un aumento del 8,82 % en la producción de leche por vaca. Este resultado muestra una mejora evidente y resalta la posibilidad de futuras investigaciones para reducir aún más esta brecha.
En la investigación de Adamie y Hansson (2021), en la que se aplicó el análisis multidireccional de la eficiencia y el análisis dinámico transicional de Markov, la eficiencia del proceso se incrementó en 16,56 % en un año, evidenciando la importancia de una visión transversal y estratégica a lo largo del tiempo. Sin embargo, su ratio de costos / ingresos incrementó en 4,64 % de un año a otro, lo cual contrasta con la disminución de 9,34 % del mismo indicador en la presente investigación. Esto muestra el impacto positivo que tuvo la aplicación de las herramientas, tanto en el proceso productivo como en el aspecto económico. Es importante mencionar que se han realizado pocas investigaciones acerca de la productividad o eficiencia del proceso productivo lácteo, por lo que se deja la puerta abierta a futuras investigaciones.
Una limitación importante para el desarrollo del proyecto de investigación fue la falta de facilidades para aplicar las metodologías estudiadas, lo que retrasó la investigación. Por lo tanto, se sugiere que exista una colaboración constante por parte de la empresa participante y el apoyo activo de todos los colaboradores para obtener la información necesaria durante el desarrollo de la investigación.
6. CONCLUSIÓN
Tras la implementación de las 5S, housekeeping y kanban en el proceso productivo de leche, se concluye que esta metodología ha generado un impacto positivo en los indicadores de productividad y financieros de la empresa.
En primer lugar, la implementación de las herramientas demostró una reducción del tiempo requerido en el proceso productivo de leche. La demora promedio por actividad se redujo de 4,58 minutos a 3,51 minutos. A través de la organización y orden de equipos, herramientas y materiales involucrados, se eliminó la necesidad de búsquedas innecesarias, se evitaron tiempos muertos y se logró así mayor eficiencia. Asimismo, la implementación de las 5S condujo a una disminución significativa de las mermas y desperdicios en el proceso productivo, pasando de 0,86 % de leche desperdiciada a 0,72 %, lo cual representa una mejora del 16,28 %. Al eliminar elementos innecesarios o que no agregan valor al proceso, se minimizaron los errores y pérdidas de producto. Esto se tradujo en una reducción de los costos de producción asociados con las mermas y desperdicios, generando ahorros financieros significativos para la empresa en un 9,34 %. Esto también se debe a la disminución del costo de mano de obra directa, consumo de energía eléctrica y estandarización del uso de materiales e insumos.
La implementación de esta metodología incrementa la estandarización de las actividades dentro del proceso, a la vez que reduce la variabilidad del tiempo requerido y los errores. Esto se ve reflejado en la reducción del 25 % en las demoras de las actividades. Finalmente, se cumple con el objetivo principal propuesto inicialmente de incrementar la productividad (en función del tiempo) en 12,66 %, al eliminar elementos que no agregan valor, organizar los materiales y estandarizar los procesos. La implementación de lean manufacturing promueve una cultura de mejora continua y búsqueda constante de oportunidades de mejora, fortaleciendo la competitividad de la empresa y su capacidad de adaptación a los cambios en el entorno.
7. REFERENCIAS
Adamie, B., & Hansson, H. (2021). Rationalising inefficiency in dairy production: evidence from an over-time approach. European Review of Agricultural Economics, 49(2), 433–471. https://doi.org/10.1093/erae/jbaa034
Campos Benvenga, M., & De Alencar, I. (2021). Application of Hybrid Metaheuristic Optimization Algorithm (SAGAC) in Beef Cattle Logistics. En A. Dolgui, A. Bernard, D. Lemoine, G. von Cieminsk, D. Romero (Eds). Advances in production management systems. Artificial Intelligence for sustainable and resilient production systems. IFIP International Conference on Advances in Production Management Systems, 631, 585-593. Springer, Cham. https://dx.doi.org/10.1007/978-3-030-85902-2_62
Drews, J., Czycholl, I., Junge, W., & Krieter, J. (2018). An evaluation of efficiency in dairy production using structural equation modelling. Journal of Agricultural Science, 156(8), 996-1004. https://doi.org/10.1017/S0021859618001041
Durisin, M., & Hirtzer, M. (2023, 14 de julio). Trigo y maíz suben a pocos días de que expire acuerdo sobre cereales con Ucrania. Bloomberg Línea. https://www.bloomberglinea.com/2023/07/14/trigo-y-maiz-suben-a-pocos-dias-de-que-expire-acuerdo-sobre-cereales-con-ucrania/
Gözener, B., & Mollaoğlu, E. (2021). Milk production costs of dairy cattle farms; a case study from bafra district of Samsun Province, Turkey. Custos e Agronegócio, 17(1), 166-183. http://www.custoseagronegocioonline.com.br/numero1v17/OK%208%20milk%20english.pdf
Instituto Nacional de Estadística e Informática - INEI (2017). Censo Nacional de Población y Vivienda 2017. https://www.inei.gob.pe/media/MenuRecursivo/publicaciones_digitales/Est/Lib1539/libro.pdf
Jablonsky, J., & Skocdopolova, V. (2017). Análisis y optimización del proceso de producción en una empresa procesadora de leche. Información Tecnológica, 28(4), 39-46. https://dx.doi.org/10.4067/S0718-07642017000400006
Leksic, I., Stefanic, N., & Veza, I. (2020). The impact of using different lean manufacturing tools on waste reduction. Advances in Production Engineering & Management, 15(1), 81–92. https://doi.org/10.14743/apem2020.1.351
Marques, J., de Oliveira , R., Barioni, L., Hall, J., Fossaert, C., Tedeschi, L., & Moran, D. (2022). Evaluating environmental and economic trade-offs in cattle feed strategies using multiobjective optimization. Agricultural Systems, 195, 103308. https://doi.org/10.1016/j.agsy.2021.103308
Ministerio de Desarrollo Agrario y Riego - MIDAGRI (2017). Plan Nacional de Desarrollo Ganadero 2017-2027. https://www.midagri.gob.pe/portal/download/pdf/dg-ganaderia/plan-nacional-ganadero-2017-2027.pdf
Ministerio de Desarrollo Agrario y Riego (2022). Observatorio de commodities. leche y derivados. https://repositorio.midagri.gob.pe/bitstream/20.500.13036/1405/1/Observatorio%20de%20Commodities%20Leche%20y%20Derivados_%20jul-set%202022.pdf)
Naeemah, A., & Wong, K. (2022). Positive impacts of lean manufacturing tools on sustainability aspects: a systematic review. Journal of Industrial and Production Engineering, 39(7), 552-571. https://doi.org/10.1080/21681015.2022.2041742
Onono, J., Wieland, B., & Rushton, J. (2017). Productivity in different cattle production systems in Kenya. Tropical Animal Health and Production, 45, 423–430. https://doi.org/10.1007/s11250-012-0233-y
Organización de las Naciones Unidas para la Agricultura y la Alimentación - FAO (2019). OECD-FAO Agricultural Outlook 2019-2028. https://www.fao.org/documents/card/es/c/CA4076EN
Panayiotou, N., Stergiou, K., & Panagiotou, N. (2022). Using lean six sigma in small and medium-sized enterprises for low-cost/high-effect improvement initiatives: a case study. International Journal of Quality & Reliability Management, 39(5), 1104-1132. https://doi.org/10.1108/IJQRM-01-2021-0011
Piskulich, R. (2001). Mercado peruano de lácteos. Revista de Investigaciones Veterinarias del Perú, 12(2), 29-32. http://www.scielo.org.pe/scielo.php?script=sci_arttext&pid=S1609-91172001000200006&lng=es&tlng=es
Procem Consultores (2019). ¿Cómo implementar la metodología 5s?. https://procemconsultores.com/metodologia-5s/
Salazar, E., & Torres, H. (2022, 1 de febrero). Gobierno no evalúa aplicar aranceles a importación de leche en polvo. La República. https://larepublica.pe/economia/2022/02/01/leche-en-polvo-gobierno-no-evalua-aplicar-aranceles-a-importaciones-ganaderos-lecheros
Samarin, G., Vasilyev, A., Dorokhov, A., Mamahay, A., & Shibanov, A. (2020). Optimization of power and economic indexes of a farm for the maintenance of cattle. En P. Vasant, I. Zelinka, G.W. Weber (Eds.) Intelligent Computing and Optimization,1072, 679-689. Springer, Cham. https://doi.org/10.1007/978-3-030-33585-4_66
Zotal Laboratorios (2023). Higiene en ordeño. Cuatro pasos para limpiar correctamente tras el ordeño mecánico. Bioseguridad en ganadería. https://bioseguridad.net/higiene-en-ordeno/cuatro-pasos-limpiar-correctamente-ordeno-mecanico/