Propuesta de implementación de un sistema
de gestión customer centric basado
en inteligencia artificial
Sebastián Camilo Cervantes Gutiérrez
https://orcid.org/0000-0001-8743-4255
Luis Carlos Bustamante Philipps
https://orcid.org/0000-0002-2069-2361
Jorge Alfredo Montoya Barragán
https://orcid.org/0000-0002-0397-3217
Universidad de Lima, Facultad de Ingeniería y Arquitectura, Lima, Perú
Recibido: 20 de abril del 2021 / Aprobado: 27 de mayo del 2021
doi: https://doi.org/10.26439/ing.ind2022.n.5800
RESUMEN. La presente investigación de tipo explicativo con enfoque cuantitativo tiene como principal objetivo sustentar la implementación y desarrollo de un sistema de gestión centrado en el cliente, customer centric, basado en inteligencia artificial (machine learning) como medida de recuperación frente al contexto actual, producto de la pandemia mundial. Además, mediante el planteamiento de las herramientas tecnológicas necesarias y el entendimiento de la población objetivo, se busca rediseñar y automatizar el proceso de atención de los restaurantes para conseguir una eficaz optimización de los tiempos.
PALABRAS CLAVE: relaciones con los clientes / aprendizaje automático / control
de procesos / automatización / eficacia organizacional / restaurantes
Correos electrónicos en orden de aparición: [email protected], [email protected], [email protected]
Proposal for the implementation of a customer centric management system based on artificial intelligence
ABSTRACT. The main objective of this explanatory research with a quantitative approach is to support the implementation and development of a “customer-centric” management system based on artificial intelligence (machine learning) as a recovery measure against the current context resulting from the global pandemic. In addition, through the approach of the necessary technological tools and the understanding of the target population, the aim is to redesign and automate the service process of the restaurants to achieve an effective optimization of time.
KEYWORDS: customer relationships / machine learning / process control /
automation / organizational effectiveness / restaurants
INTRODUCCIÓN
Recientes estudios señalan que estamos viviendo en una cultura de la inmediatez. Esta cultura es producto de la revolución digital —la cuarta revolución industrial—, promovida por las nuevas tecnologías de la información y la comunicación (TIC) que buscan la rapidez y satisfacción instantánea de las tareas diarias tanto personales como empresariales (Knust, 2019). La revolución digital fuerza a las empresas a permanecer en una constante búsqueda de innovación tecnológica.
Como ingenieros industriales, es nuestra tarea identificar nuevas oportunidades de negocio que se adapten a los modelos de negocio actuales. Así, se identificó una oportunidad de innovación en el mercado de restaurantes en el Perú, puesto que es un sector tradicional. Como especifican Ruiz-Molina et al. (2014), las empresas hoteleras implementan soluciones TIC; en cambio, los restaurantes no. Sin embargo, como alegan los autores, la tecnología añade un valor agregado muy potente al servicio volviéndolo más atractivo ante el público y permite, además, obtener mayores ingresos.
Igualmente, es importante tomar en cuenta la actual coyuntura nacional producida por la pandemia del COVID-19, ya que uno de los sectores más afectados es el gastronómico. La cuarentena determinada por el Gobierno peruano en abril del 2020 produjo la caída más fuerte del sector, siendo esta de –93,78 %, según informes del Instituto Nacional de Estadística e Informática (INEI, 2020). Cabe señalar que, a pesar de que actualmente los restaurantes ya pueden funcionar de manera presencial, estos deben estar habilitados para su operación mediante el cumplimiento del protocolo dictaminado por la Dirección General de Salud Ambiental (Digesa), que limita el aforo permitido. Este varía entre 30 % a 50 %, según la criticidad y el nivel de contagios (Presidencia del Consejo de Ministros, 2021).
Sin embargo, como oportunidad de negocio, la pandemia puso en evidencia la importancia de la tecnología como aliada de esta actividad y de la recuperación de la economía. Por ejemplo, algunos centros comerciales instalaron cámaras con sensores térmicos para tomar la temperatura de los clientes de forma automática al pasar por la entrada, como hicieron Real Plaza Salaverry (Perú: Real Plaza certifica los protocolos de seguridad de sus malls, 2020) y Larcomar (“Larcomar opera con 15 tiendas y un aforo máximo de
40 % en reapertura al público”, 2020).
Por su parte, el sector gastronómico implementó como mecanismo para recuperarse la atención por modalidad de take out y delivery a través de aplicativos como Rappi y PedidosYa. Por ejemplo, según resultados de Euromonitor International presentados en el diario El Comercio, el crecimiento del delivery durante el 2020 fue de 350 % (Chávez Quispe, 2021). Este último punto señala la importancia de la diversificación de los restaurantes, muchos de los cuales no contaban con estas modalidades de atención antes de la pandemia y ahora han encontrado en el delivery una forma de ampliar su cobertura.
Este análisis nos llevó a plantear, como proyecto de investigación, un sistema de gestión customer centric para restaurantes basado en inteligencia artificial. El enfoque customer centric hace referencia al modelo de negocio que busca desarrollar estrategias alrededor del usuario, con énfasis en la captación y generación de relaciones sólidas con los clientes más valiosos para extender su ciclo de vida (Da Silva, 2020).
El sistema de gestión customer centric propuesto es un sistema de administración y control basado en inteligencia artificial que integra las operaciones del restaurante en favor del cliente final. Mediante una aplicación móvil, que requiere que el usuario cree un perfil de inscripción, podrá realizar las operaciones de reserva, monitoreo de aforo en tiempo real, reseña y pago. Además, al contar con una opción de suscripción premium, posibilitará la apertura de loyalty programs entre los restaurantes y los comensales para poder incentivar la recurrencia de estos. Cabe mencionar que la implementación de un sistema informático atado a la operación end-to-end del restaurante le permitirá a este monitorear la fluctuación y comportamiento de los comensales y las comandas, con el fin de generar información para la toma de decisiones y mejora continua del servicio; además, le otorga la capacidad de ser data driven, lo que permitirá el análisis de toda la información recopilada.
Por último, la realización de este proyecto tendría un impacto social y económico positivo, ya que generaría empleos, ahorraría tiempo a las familias y serviría como mecanismo para la recuperación económica de los restaurantes. Asimismo, es importante recalcar que el diseño del sistema basado en inteligencia artificial propuesto deberá seguir las recomendaciones generales para el tratamiento de datos en la inteligencia artificial establecidas por la Red Iberoamericana de Protección de Datos Personales, de la que el Perú forma parte (Aprueban recomendaciones para tratamiento de datos personales en inteligencia artificial, 2019). En adición a lo mencionado, desde el algoritmo de reconocimiento de objetos hasta la aplicación móvil deben implementarse bajo el marco legal establecido por la Ley de Protección de Datos Personales, Ley 29733 (Congreso de la República del Perú, 2011), que busca garantizar el tratamiento adecuado y el uso ético de los datos personales.
METODOLOGÍA
La metodología utilizada en esta investigación es de tipo explicativo con enfoque cuantitativo, ya que este tipo de investigaciones busca, en primera instancia, el entendimiento de un fenómeno para luego definir, describir y asociar las variables alrededor del fenómeno de estudio para, finalmente, explorar un ámbito/solución a este desde un enfoque innovador. En la presente investigación, primero, se buscó comprender el impacto de la pandemia en el sector de restaurantes de Lima y, sobre esta base, se planteó una propuesta de rediseño del servicio de atención de forma end-to-end, además de exponer los beneficios de la implementación de tecnologías de machine learning.
En esta sección, se detallan las consideraciones para poder llevar a cabo la propuesta de implementar un sistema de gestión para restaurantes basado en machine learning, con el fin de que se pueda monitorear en tiempo real el flujo de comensales dentro del restaurante y brindar al cliente dicha información mediante un aplicativo móvil. La hipótesis inicial planteada es que el uso de un sistema de gestión customer centric basado en las técnicas de inteligencia artificial permitirá una óptima administración del tiempo de los consumidores y de los restaurantes.
Como primer paso para determinar la viabilidad de la propuesta, se identifican las herramientas tecnológicas, tanto de hardware como de software, que son requeridas para el desarrollo del sistema de control de aforo. Con respecto a las tecnologías cloud en las que se alojarán los servicios de la aplicación móvil, se realizará un ranking de factores como costo por gigabyte al mes, almacenamiento, prestigio y seguridad.
Finalmente, se describirá el nuevo flujo de las operaciones del restaurante, así como las funcionalidades que brindará la aplicación a los comensales. Se presentarán también los resultados principales obtenidos de una encuesta, los cuales sirvieron para estimar la cantidad de transacciones efectivas por usuario.
RESULTADOS
En primer lugar, se establecieron las tecnologías requeridas para el sistema de reconocimiento basado en machine learning. Dado que la propuesta parte de la identificación de las mesas llenas y disponibles a través de unas cámaras, se propone utilizar los siguientes componentes:
Para que los componentes puedan funcionar, se propone utilizar el algoritmo You Only Look Once (YOLO), el cual es un modelo de código abierto que permite la detección de objetos en tiempo real utilizando una red neuronal para detectar objetos de las imágenes (Redmon et al., 2018). Este algoritmo hace posible reconocer las mesas y a las personas dentro del restaurante, variables que determinarán si una mesa está ocupada o no.
Asimismo, se plantea utilizar el dataset de Common Objects in Context, que es un banco de datos de gran escala para detección, segmentación y etiquetado de objetos, patrocinado por empresas como Microsoft y Facebook (Lin et al., 2015). El uso de este dataset hace que el algoritmo sea más preciso en la detección de las mesas y personas a fin de indicar la capacidad disponible del restaurante, ya que estas bases han sido entrenadas en diferentes contextos.
Para el desarrollo del aplicativo móvil, se realizó un ranking de factores para evaluar qué servidor es el más apropiado para alojar la información de la aplicación y del sistema, que además será usado como plataforma para el análisis de la data. Entre los principales factores para la elección del proveedor de servidor, se toma en cuenta el costo por gigabyte almacenado, la capacidad de almacenamiento, el prestigio (debido a las reseñas de las empresas que los utilizan) y la seguridad que ofrecen. Así, se consideraron los siguientes proveedores de servidor:
En la tabla 1 se compara los cuatro principales proveedores de servidor en la nube.
Tabla 1
Comparación de los cuatro principales proveedores de servidor
|
Proveedor |
Costo por gigabyte por mes (USD) |
Almacenamiento |
Prestigio |
Seguridad |
|
|
0,026 |
Casi ilimitado |
Alto |
Muy alta |
|
IBM |
0,1 |
12 TB |
Alto |
Alta |
|
Amazon |
0,5 |
< 500 TB |
Muy alto |
Alta |
|
Azure (Microsoft) |
0,058 |
< 500 TB |
Muy alto |
Muy alta |
Para la elección del mejor proveedor, se elaboró una matriz de enfrentamiento entre los cuatro principales factores para otorgarles una ponderación clasificatoria, los cuales se representan como costo = CO, capacidad = CA, prestigio = P y seguridad = S.
Tabla 2
Clasificación de factores
|
Factores |
CO |
CA |
P |
S |
Conteo |
Ponderación |
|
CO |
X |
0 |
1 |
1 |
2 |
25,0 % |
|
CA |
1 |
X |
1 |
1 |
3 |
37,5 % |
|
P |
1 |
0 |
X |
0 |
1 |
12,5 % |
|
S |
1 |
0 |
1 |
X |
2 |
25,0 % |
|
8 |
Continuando con la elección, se procede a hacer un ranking de factores con calificaciones del 1 al 4 (véase la tabla 3).
Tabla 3
Ranking de factores
|
Azure |
AWS |
|
IBM |
||||||
|
Factor |
Ponde-ración |
Puntos |
Calificación |
Puntos |
Calificación |
Puntos |
Calificación |
Puntos |
Calificación |
|
CO |
25,0 % |
3 |
0,75 |
1 |
0,25 |
4 |
1 |
2 |
0,5 |
|
CA |
37,5 % |
2 |
0,75 |
2 |
0,75 |
4 |
1,5 |
1 |
0,375 |
|
P |
12,5 % |
4 |
0,5 |
4 |
0,5 |
3 |
0,375 |
3 |
0,375 |
|
S |
25,0 % |
4 |
1 |
3 |
0,75 |
4 |
1 |
3 |
0,75 |
|
Total |
100 % |
Total |
3 |
Total |
2,25 |
Total |
3,88 |
Total |
2 |
El resultado del ranking fue que Google Cloud es la mejor opción como proveedor de servicio en la nube.
A continuación, se presenta el proceso end-to-end del restaurante incorporando el sistema de gestión propuesto.
En primer lugar, para afiliar a un restaurante a nuestra plataforma customer centric, la empresa deberá obtener fotografías del local en diferentes escenarios (mesas desocupadas y ocupadas, platos llenos y vacíos). Estas imágenes se registrarán en la base de datos para que el sistema pueda reconocerlas.
Figura 1
Flujograma de afiliación de restaurante

Una vez que el sistema reconozca los diversos contextos del restaurante, la empresa afiliada recibirá un programa que podrá instalar en cualquier laptop con sistema operativo Windows 7 o mayor. El programa le permitirá al restaurante gestionar las reservas, comandas y pagos de forma integral y eficiente. Paralelamente, se instalarán las cámaras de reconocimiento en el local. El programa será testeado bajo la modalidad de stress testing para identificar posibles vulnerabilidades y garantizar que funcione perfectamente.
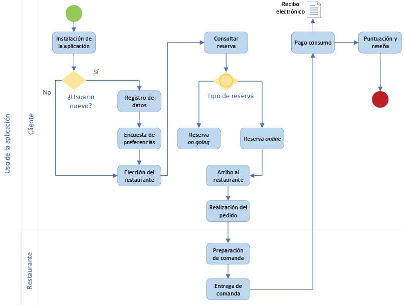
El proceso funcional para el usuario es el siguiente. Primero, descarga la aplicación móvil disponible para iOS y Android en su smartphone. Luego, registra sus datos; si lo desea, puede asociar su perfil con su cuenta de Gmail o Facebook. Después, responde un breve cuestionario sobre sus preferencias culinarias, e introduce su DNI para activar la opción de recibo electrónico y visualizar los descuentos con su entidad financiera, si así lo quisiera.
En el homepage de la aplicación, el usuario verá los restaurantes recomendados según sus preferencias, la recomendación del mes, los restaurantes top rated, sus descuentos disponibles, entre otras opciones. Al entrar al perfil de un restaurante, se mostrará su respectiva calificación, junto con las reseñas escritas por otros usuarios, descuentos y promociones para dicha franquicia, y, por supuesto, los locales que posee. Al seleccionar el local, el usuario podrá observar en tiempo real un croquis genérico con la cantidad de mesas disponibles y un tiempo promedio de liberación de cada mesa.
Si el usuario desea realizar una reserva en dicho local, tendrá dos opciones (véase la tabla 4).
Tabla 4
Tipos de reserva de la aplicación
|
Tipo |
Online |
On going |
|
Diferencias |
Elección de fecha y hora según preferencia. Límite: dictaminado por el restaurante; en caso de no haber, la opción no estará disponible. Se debe realizar con mínimo dos horas de antelación. |
Límite: tres veces por mes para usuarios freemium. Reserva semipresencial. Solo estará disponible dentro de un radio de 1,5 km con respecto al restaurante. El usuario puede realizar su pedido previamente; es válida solo para pagos con tarjeta. Tolerancia de 5 minutos después de la hora de reserva; en caso de incumplimiento, se le cobrará el importe total de su pedido sin opción a reclamo. |
Si el usuario no cuenta con alguna reserva y no hay disponibilidad de mesas inmediata, pero se encuentra dentro de un radio de 1,5 km con respecto al restaurante, podrá anotarse en una cola virtual y se le notificará cuando su mesa esté disponible (el usuario debe mantenerse dentro de ese radio de distancia durante la espera; de lo contrario, se perderá su posición en la cola).
Una vez dentro del local, el usuario podrá realizar su pedido mediante la aplicación o, si necesita ser asesorado, el mozo puede tomar la orden de forma tradicional (el empleado podrá registrar la comanda desde la versión de la aplicación para el administrador y asignarla al cliente con su número de usuario).
Finalmente, el usuario tiene la posibilidad de realizar el pago desde la aplicación, si lo hace con tarjeta, y la confirmación será recibida por el restaurante. De tratarse de un pago en efectivo, el usuario podrá solicitar la cuenta mediante la aplicación y enseguida un mozo se acercará para atenderlo. Cabe señalar que el usuario puede realizar el pago compartido de la cuenta añadiendo a la reserva a cada uno de sus acompañantes con su nombre de usuario.
Postservicio: el cliente, al finalizar su visita, acumula puntos por cada una de ellas y puede dejar una breve reseña sobre su experiencia (si así lo desea).
Loyalty program: el usuario por cada visita irá acumulando puntos e irá subiendo de categoría, con lo cual sus descuentos irán mejorando y aumentando. Por cada 0,75 soles de consumo, el usuario obtendrá 1 punto. Se han planificado las siguientes cuatro categorías (dos freemium y dos premium):
Los puntos sirven para subir de categoría, y cada categoría tiene descuentos diferentes. En el caso de las categorías superiores, la cantidad y el porcentaje de descuentos será mayor; además, se les otorgarán gift cards para ocasiones especiales (cumpleaños, aniversarios) y fast passes en eventos culinarios.
Premium: si el usuario desea mejorar aún más su experiencia, puede acceder a las opciones premium por un monto propuesto de 20 soles mensuales. Algunas de las opciones exclusivas que tendrá son las siguientes:
Como se mencionó anteriormente, se realizó una encuesta a 122 ciudadanos de Lima Metropolitana de entre 18 y 65 años sobre hábitos de consumo en restaurantes y las funcionalidades de la aplicación propuesta. Como resultado, se determinó que, en tiempos previos a la pandemia, el 65,3 % de los encuestados consumía en un restaurante cuatro veces al mes o más. Asimismo, el ticket promedio del 74,3 % de los encuestados era de menos de 100 soles por persona.
En cuanto a las funcionalidades únicas de la aplicación, en primera instancia se consultó sobre la modalidad de reserva on going y el 95 % contestó que estaría dispuesto a utilizar esta opción y hacer su pedido con anticipación. En segundo lugar, se preguntó sobre la visualización del aforo en tiempo real y al 66,3 % le pareció muy atractiva esta función.
Figura 2
Flujograma de afiliación de usuario y uso de la aplicación

Otro aspecto importante obtenido de los resultados de las encuestas es la percepción del público ante la suscripción premium de la aplicación. En cuanto a las suscripciones premium existentes en el mercado, se consultó el monto que los encuestados estarían dispuestos a pagar: el 49,5 % pagaría menos de 20 soles por una suscripción, el 4 % pagaría más de 20 soles, el 28,7 % estaría dispuesto a pagar 20 soles y el 17,8 % no estaría dispuesto a adquirir una suscripción premium. Sin embargo, con respecto a nuestra propuesta premium de la aplicación presentada, el 92,1 % sí estaba dispuesto a suscribirse. Con este último indicador se obtuvo el porcentaje del total de usuarios del proyecto que están dispuestos a adquirir nuestra suscripción premium.
Finalmente, de las encuestas también pudimos obtener tres indicadores importantes que se tomarán en consideración para elaborar la ratio de conversión de la aplicación, expresada en transacciones por usuario. En primer lugar, se obtuvo la frecuencia de consumo en restaurantes antes de la pandemia, que, como se mencionó, era de cuatro veces al mes o más para el 65,3 %. Luego se logró determinar la intención de descarga, que fue del 85,1 % de los encuestados, quienes indicaron que estarían dispuestos y totalmente dispuestos a descargar la aplicación. Por último, para determinar qué parte de los usuarios que descargaron la aplicación es activa, se obtuvo la frecuencia de uso de la aplicación, que fue de 13,4 %, que representa al porcentaje de encuestados que utilizaría la aplicación más de diez veces al mes. Con estos tres indicadores, se elaboró la tasa de conversión para la aplicación, expresada en transacciones por usuario, la cual fue de 0,1.

Sin embargo, dado el impacto producido por la pandemia, se debe hacer un ajuste de acuerdo con la frecuencia actual de los comensales. Por ello, para tener un indicador más preciso, el ajuste se basó en el informe presentado por Impulso PR y Marketing de Influencia, que señala que las búsquedas de restaurantes realizadas entre los meses de abril y julio del 2020 se redujeron en 48,6 % (como se cita en Salas Oblitas, 2020). El nuevo cálculo de la tasa de conversión nos dio un total de 0,05 transacciones por usuario.

Según el estudio realizado, las transacciones efectivas por usuario son de tan solo el 5 %. Pero si se toman ejemplos como el caso de Yape, que alcanzó los 1,5 millones de usuarios en su tercer año (Villalobos, 2019), se podría llegar a tener 75 000 transacciones efectivas. En escenarios más optimistas, como el caso de Rappi que al cierre de su primer año de operaciones en el Perú alcanzó los 2 millones de usuarios (Rappi cumple un año en Perú con más de dos millones de usuarios, 2019), se tendrían 100 000 transacciones.
CONCLUSIONES
El proyecto tiene un potencial bastante alto, dado que la propuesta es muy atractiva para el público, como se pudo apreciar en los resultados de las encuestas. Asimismo, como Lima es una ciudad gastronómica, esto permitiría obtener una gran fuente de ingresos.
La implementación de un sistema de gestión basado en machine learning permitiría reducir los tiempos durante el servicio del restaurante mediante la automatización de los procesos de toma de órdenes, pagos, reservas, entre otros. Asimismo, los restaurantes podrían aumentar su capacidad de atención, dado que la rotación de las mesas sería mayor.
La pandemia del COVID-19 ha forzado al Perú a apostar por más soluciones tecnológicas que apoyen a la recuperación económica de los distintos sectores, siendo uno de ellos el sector gastronómico. Ante esta situación, el proyecto presentado es bastante atractivo porque ayuda al control del aforo de los restaurantes para garantizar el cumplimiento de los protocolos establecidos por Digesa. Igualmente, la automatización de los procesos contribuirá a la mejora en la rotación de las mesas.
La idea de negocio resulta factible, pues los resultados de la encuesta realizada son positivos: se obtuvo una intención de descarga del 85,1 % de 122 encuestados. El éxito en innovación tecnológica en rubros tradicionales como el sector de restaurantes se puede evidenciar en casos como el de Amazon Go Grocery, que buscó automatizar y optimizar mediante el uso de la tecnología procesos de compra en tiendas físicas. La propuesta de Amazon está centrada en la implementación de un supermercado que funciona con deep learning y computer vision para mejorar la experiencia de compra. Para ello, se implementó un método propio de self-checkout que está diseñado para evitar las colas; este sistema de sensores reconoce al cliente cuando introduce o retira los productos de su carrito, de manera que al salir de la tienda la orden sea facturada automáticamente (Never wait in line to check out again, 2020).
Por otro lado, es importante señalar el impacto de la implementación de aplicativos móviles como core dentro de un plan de negocio. Algunos autores, en sus proyectos de inversión, señalan que la implementación de una aplicación de tipo intermediario resulta ser uno de los modelos de negocio más rentables en la actualidad, pues no requiere de una gran inversión para iniciar operaciones y posee un crecimiento exponencial (González Morales et al., 2018).
REFERENCIAS
Agurto, M. C., & Falconi Silva, A. (2015). Estudio de prefactibilidad para la implementación de un restaurante gourmet especializado en parrillas con carne importada de Estados Unidos, Certified Angus Beef [Tesis de titulación, Universidad de Lima]. Repositorio de la Universidad de Lima. http://doi.org/10.26439/ulima.tesis/3300
Amazon Web Services. (s. f.). Comience a crear con AWS hoy mismo. aws.amazon.com
Aprueban recomendaciones para tratamiento de datos personales en inteligencia artificial. (2019, 30 de diciembre). Andina. Agencia Peruana de Noticias. https://andina.pe/agencia/noticia-aprueban-recomendaciones-para-tratamiento-datos-personales-inteligencia-artificial-779884.aspx
Chávez Quispe, L. (2021, 23 de febrero). Delivery de restaurantes creció 350 % el 2020: ¿cómo cambiarán las estrategias de venta por este canal? El Comercio. https://elcomercio.pe/economia/dia-1/delivery-de-restaurantes-crecio-350-el-2020-como-cambiaran-las-estrategias-de-venta-por-este-canal-euromonitor-rappi-pardos-chicken-noticia/?ref=ecr
Congreso de la República del Perú. (2011). Ley 29733 del 2011. Ley de Protección de Datos Personales. Diario Oficial El Peruano del 3 de julio del 2011. https://www.gob.pe/es/l/243470
COVID-19: Lima y Callao vuelven a nivel extremo hasta el 9 de mayo. (2021, 15 de abril). Gestión. https://gestion.pe/peru/covid-19-lima-y-callao-vuelven-a-nivel-extremo-hasta-el-9-de-mayo-nndc-noticia/
Da Silva, D. (2020, 5 de octubre). Customer centric: qué es y cómo implementar una estrategia basada en el cliente. Blog de Zendesk. https://www.zendesk.com.mx/blog/que-es-customer-centric/#:~:text=El%20significado%20de%20Customer%20centric,el%20centro%20de%20sus%20acciones
Dignan, L. (2018, 11 de diciembre). Top cloud providers 2018: how AWS, Microsoft, Google, IBM, Oracle, Alibaba stack up. ZD Net. https://www.zdnet.com/article/top-cloud-providers-2018-how-aws-microsoft-google-ibm-oracle-alibaba-stack-up/
Firebase. (s. f.). Firebase helps you build and run successful apps. https://firebase.google.com/?hl=es-419
González Morales, R. C., Palacín Inga, M. Á., Salazar Zevallos H. D., & Sánchez Llerena, J. J. (2018). Plan de negocio para la intermediación entre restaurantes y personas que desean realizar reservas de mesa, selección de platos y bebidas y pagos de cuenta mediante una aplicación móvil [Tesis de maestría, Universidad ESAN]. Repositorio ESAN.
Google. (s. f.). Cloud Storage. cloud.google.com
IBM. (s. f.). IBM Cloud File Storage. Precios. https://www.ibm.com/pe-es/cloud/file-storage/pricing
Instituto Nacional de Estadística e Informática. (2020). Negocios de restaurantes disminuyeron 93,78 % en abril de 2020. http://m.inei.gob.pe/prensa/noticias/negocios-de-restaurantes-disminuyeron-9378-en-abril-de-2020-12271/
Knust, J. (2019). ¿Clientes o fans? América Economía. https://www.americaeconomia.com/analisis-opinion/clientes-o-fans
Larcomar opera con 15 tiendas y un aforo máximo de 40 % en reapertura al público. (2020, 23 de junio). Perú 21. https://peru21.pe/economia/larcomar-opera-con-15-tiendas-y-un-aforo-maximo-de-40-en-reapertura-al-publico-fotos-centros-comerciales-parque-arauco-nndc-noticia/
Lin, T.-Y., Michael, M., Belongie, S., Bourdev, L., Girshick, R., Hays, J., Perona, P., Ramanan, D., Zitnick, C., & Dollár, P. (2015). Microsoft COCO: Common Objects in Context. Cornell University. https://arxiv.org/abs/1405.0312
Luca, M. (2016). Reviews, reputation and revenue: the case of Yelp.com. Harvard Business School. https://www.hbs.edu/ris/Publication%20Files/12-016_a7e4a5a2-03f9-490d-b093-8f951238dba2.pdf
Microsoft. (s. f.). Precios de Azure. https://azure.microsoft.com/es-mx/pricing/#pro
duct-pricing
Never wait in line to check out again. (2020). Amazon. https://www.amazon.com/-/es/b/ref=s9_acss_bw_cg_agojwo_1b1_w?node=20931388011&pf_rd_m=
ATVPDKIKX0DER&pf_rd_s=merchandised-search-2&pf_rd_r=2E4QW7JK3B8SEZ77HN0R&pf_rd_t=101&pf_rd_p=21afee40-195f-4f61-a605-d0666e13d
db8&pf_rd_i=16008589011
NVIDIA. (s. f.). Jetson Nano Developer Kit. https://developer.nvidia.com/embedded/jetson-nano-developer-kit
Perú: Real Plaza certifica los protocolos de seguridad de sus malls. (2020, 19 de junio). Perú Retail. https://www.peru-retail.com/peru-real-plaza-certifica-los-protocolos-de-seguridad-de-sus-malls/
Presidencia del Consejo de Ministros. (2021). Decreto Supremo 058-2021-PCM. Decreto Supremo que prorroga el Estado de Emergencia Nacional declarado por Decreto Supremo 184-2020-PCM, prorrogado por los Decretos Supremos 201-2020-PCM, 008-2021-PCM y 036-2021-PCM, y modifica el Decreto Supremo 184-2020-PCM. Diario Oficial El Peruano del 27 de marzo del 2021. https://www.gob.pe/es/l/1776945
Rappi cumple un año en Perú con más de 2 millones de usuarios. (2019, 19 de noviembre). Mercado Negro. https://www.mercadonegro.pe/marketing/rappi-cumple-un-ano-en-peru-con-mas-de-2-millones-de-usuarios/
Raschka, S. (2015). Python machine learning. Packt Publishing.
Redmon, J., Divvala, S., Girshick, R., & Farhadi, A. (2018). You Only Look Once: unified, real-time object detection. University of Washington. https://pjreddie.com/media/files/papers/yolo_1.pdf
Ruiz-Molina, M. E., Gil-Saura, I., & Berenguer-Contrí, G. (2014). Information and communication technology as a differentiation tool in restaurants. Journal of Foodservice Business Research, 17(5), 410-428. DOI: 10.1080/15378020.2014.967639
Salas Oblitas, L. (2020, 2 de septiembre). Restaurantes: ¿cómo ha cambiado el consumo del limeño ante la pandemia? El Comercio. https://elcomercio.pe/economia/peru/restaurantes-como-ha-cambiado-el-consumo-del-limeno-ante-la-pandemia-delivery-venta-en-salon-negocios-gastronomicos-covid-19-ncze-noticia/
Shekokar, N., Naringrekar, P., Kasat, A., Shah, M., & Jain, S. (2020). Shop and Go: an innovative approach towards shopping using Deep Learning and Computer Vision. En 2020 Third International Conference on Smart Systems and Inventive Technology (ICSSIT) (pp. 1201-1206). DOI: 10.1109/ICSSIT48917.2020.9214256
Simon, M., Van den Driest, F., & Wilms, T. (2016). Driving customer-centric growth: a practical roadmap. Journal of Advertising Research, 56, 159-168.
Tsoumakas, G. (2018). A survey of machine learning techniques for food sales prediction. Artificial Intelligence Review, 52, 441-447. https://doi.org/10.1007/s10462-018-9637-z
Villalobos, M. R. (2019, 16 de septiembre). Yape anuncia que se podrá usar aplicación sin ser cliente del BCP. El Comercio. https://elcomercio.pe/economia/dia-1/yape-tarde-temprano-seremos-principales-rivales-bcp-ecpm-noticia-675370-noticia/