Mejora del cumplimiento de pedidos
mediante triple suavización exponencial,
ABC y programación lineal en una empresa
de delivery de bebidas alcohólicas
Ruth Angela Alarcon Carhuallanqui
https://orcid.org/0009-0005-0734-373X
Facultad de Ingeniería Industrial
Universidad de Lima, Perú
Andrea del Pilar Merino Cafferata
https://orcid.org/0009-0001-6215-6524
Facultad de Ingeniería Industrial
Universidad de Lima, Perú
Rafael Mauricio Villanueva Flores
https://orcid.org/0000-0003-1056-251X
Facultad de Ingeniería Industrial
Universidad de Lima, Perú
Recibido: 3 de agosto del 2024 / Aceptado: 12 de septiembre del 2024
Publicado: 25 de abril del 2025
doi: https://doi.org/10.26439/ciii2024.7795
RESUMEN. En el contexto comercial actual, la implementación del comercio electrónico se está volviendo cada vez más prevalente en el territorio peruano, lo que genera diversos desafíos en la gestión del sistema de suministro de las empresas. Esta investigación se enfoca en la aplicación de herramientas de ingeniería, como la clasificación ABC, la triple suavización exponencial y la programación lineal, en la gestión de una empresa de delivery de bebidas alcohólicas, con el objetivo de aumentar la tasa de cumplimiento de pedidos. La propuesta de mejora se desarrolla considerando las limitaciones enfrentadas por las empresas minoristas en Perú. Inicialmente, se pronostica la demanda del mercado de pedidos de bebidas; luego, se clasifican los productos pronosticados para identificar aquellos con mayor rotación e ingresos; y, finalmente, se programa un modelo para minimizar los costos asociados. Como resultado, se alcanzó una tasa del 95 % de cumplimiento de pedidos y se logró una optimización de costos significativa, lo que demuestra la eficiencia lograda.
PALABRAS CLAVE: comercio electrónico, cumplimiento de pedidos, triple suavización exponencial, clasificación ABC, programación lineal
Improving order fulfillment through triple
exponential smoothing, ABC and linear
programming in an alcoholic beverage
delivery company
ABSTRACT. In the current commercial context, the implementation of e-commerce is becoming increasingly prevalent in the Peruvian territory, which gives rise to several challenges in the management of the companies’ supply system. This research focuses on the application of engineering tools, such as ABC classification, triple exponential smoothing and linear programming, in the management of an alcoholic beverage delivery business, in order to increase the order fulfillment rate. The improvement proposal is developed taking into account the constraints faced by retail companies in Peru. Initially, the market demand for beverage orders is forecasted; then, the forecasted products are classified to identify those with higher turnover and revenues; and finally, a model is programmed to minimize the associated costs. As a result, a 95 % order fulfillment rate was achieved and significant cost optimization was reached, which shows the efficiency achieved.
KEYWORDS: e-commerce, order fulfillment, triple exponential smoothing, ABC classification, linear programming
1. INTRODUCCIÓN
La implementación del comercio electrónico fomenta una intensa competencia, pues proporciona a los consumidores un amplio abanico de opciones (Euromonitor, 2023). El presente estudio se centra en el comercio minorista electrónico de alimentos y bebidas, específicamente en el sector de bebidas alcohólicas, el cual es crucial en la economía peruana y tiene un papel significativo en su desarrollo.
El Comité Fabricantes de Cervezas destaca que, cuando se consume de manera moderada, la cerveza desempeña un papel fundamental en la vida social de la población. De este modo, impulsa la cadena de valor y origina 5000 empleos directos y 20 000 empleos indirectos (Sociedad Nacional de Industrias, 2023). Por ejemplo, en 2019 representó aproximadamente el 2,1 % de la contribución al producto bruto interno (PBI) del Perú y el sector de bebidas alcohólicas generó alrededor de 4300 millones de soles en ingresos durante ese mismo año. Además, se convirtió en la principal fuente de recaudación del impuesto selectivo al consumo de bebidas, con un monto total de 2600 millones de soles.
Según Euromonitor (2022), las ventas de bebidas alcohólicas experimentaron un incremento positivo debido al retorno de las interacciones sociales tras la pandemia. La presencia en línea de esta industria la ha beneficiado, al incrementar su visibilidad y mejorar la diversidad de productos disponibles. Esto se ilustra en el lanzamiento de la plataforma de entrega a domicilio TaDa (a cargo de AB InBev) y en la fuerte influencia de compañías como Rappi y PedidosYa. Consecuentemente, las ventas minoristas en línea aumentaron un 9 % en 2022, cuando alcanzaron un valor de 15 500 millones de soles (Euromonitor, 2023).
En el ámbito de este sector, para 2025 se proyecta que el comercio electrónico a nivel global continuará su expansión y alcanzará 7385 billones de dólares, lo que equivale al 24,5 % de todas las ventas minoristas (Lebow, 2021). Sin embargo, se han identificado varias problemáticas a lo largo del proceso de compra en línea en el 2021. Dentro de los 10 685 informes relacionados con la fase de compra, el 47 % de los problemas estuvo relacionado con la falta de entrega de productos y el 31 % se debió a la cancelación de compras, principalmente por la falta de inventario disponible (Cámara Peruana de Comercio Electrónico, 2022).
Frente a este contexto, se evalúa una empresa peruana minorista que comercializa bebidas alcohólicas a través de la web y realiza la entrega de los pedidos a domicilio. La empresa enfrenta desafíos en sus ventas que afectan su eficiencia y competitividad. En el segundo semestre de 2022, no gestionó adecuadamente su aprovisionamiento, lo que resultó en la cancelación de pedidos por falta de suministro frente a la demanda del mercado. Al calcular este indicador clave de rendimiento (KPI, por sus siglas en inglés) con los datos de los meses de julio a diciembre de 2022, se obtuvo un valor promedio de 88,59 % frente a un índice de cumplimiento de pedidos estándar de 95 % (Quiroz-Flores et al., 2023).
Por consiguiente, el objetivo de la investigación es mejorar la tasa de cumplimiento de pedidos en una empresa de delivery de bebidas alcohólicas. A partir de la revisión de la literatura, se destaca el valor que aporta cada herramienta de ingeniería seleccionada. La clasificación ABC fue elegida para categorizar los suministros según su relevancia, en base al modelo presentado por Miljenović y Beriša (2022), el cual ha demostrado ser efectivo en negocios minoristas al enfocarse en la reducción de costos.
Asimismo, se determinó que el pronóstico de la demanda mediante el suavizamiento exponencial es una de las herramientas más precisas para estimar la cantidad de suministros requeridos. Según Moiseev (2021), la metodología de triple suavización exponencial es eficaz para predecir valores futuros en series temporales y destaca por su capacidad de ajustar automáticamente un factor de suavización según los patrones presentes en la serie, lo que resulta en pronósticos más precisos.
Como último componente de la propuesta del presente trabajo de investigación, Meisheri et al. (2022) destacan la relación entre la gestión de inventarios y la programación lineal. Esta última permite optimizar las cantidades de pedidos y los puntos de reposición, considerando factores como la demanda, los plazos de entrega y las restricciones. Cabrera Gil-Grados (2017) explica y demuestra que la principal ventaja de la formulación compacta en programación lineal es que simplifica modelos grandes al agrupar variables y restricciones. Esto facilita su manejo y modificación y, de esta manera, se procederá a configurar eficientemente en el lenguaje del software Lingo. En conjunto, entonces, se logra obtener la reducción de costos, el aumento en el margen de beneficio y la utilización más eficiente de los recursos disponibles.
2. METODOLOGÍA
La presente investigación, de alcance explicativo, busca identificar las causas y efectos de variables, tales como la cantidad de pedidos de bebidas alcohólicas atendidos y totales, la demanda, y los costos asociados al suministro, almacenamiento y distribución de dichas bebidas. Al comprender las interrelaciones entre estas variables, se intenta proporcionar una visión integral de los procesos estudiados. Para ello, se ha adoptado un enfoque cuantitativo, basado en el análisis de datos numéricos, lo cual permite una medición precisa de las variables y la utilización de técnicas estadísticas para validar los resultados obtenidos. Asimismo, el diseño de la investigación es preexperimental, lo que implica la aplicación de una intervención a una muestra específica con el fin de observar y analizar sus efectos.
En cuanto a la muestra estudiada, la unidad de análisis está compuesta por los pedidos de bebidas alcohólicas de la empresa en estudio. Los pedidos comprenden diversos productos, los cuales serán seleccionados de manera representativa para su análisis. Es relevante señalar que se utilizará un ticket promedio con un valor de S/ 68,165 para facilitar el cálculo de indicadores. La cantidad de productos en cada pedido se ajusta de acuerdo con una distribución discreta de DISC (0,5 a 1; 0,7 a 2; 0,9 a 3; 1 a 4).
La empresa mantiene una variedad de 94 productos para su comercialización, los cuales se dividen en varias categorías. No obstante, al calcular la muestra, se omiten los snacks, cigarrillos y similares. Con 34 productos en la categoría de licores, se determina el tamaño de la muestra aplicando la siguiente fórmula:
Figura 1
Fórmula de tamaño de muestra para una población finita para la unidad de análisis

El tamaño de la población se fijó en 34, con un nivel de confianza de 1,96, proporción esperada de 5 % y precisión de 5 %, lo que resulta en una muestra de treinta productos. Estos se distribuyeron entre las subcategorías de licores, con siete productos de pisco, cuatro de ron, seis de whisky y trece de vinos.
En el análisis de la empresa se identificaron dos eslabones críticos: el proceso de aprovisionamiento y la gestión de inventarios de productos. La dependencia de la empresa en el conocimiento empírico sobre el mercado condujo a varios problemas significativos. Principalmente, la empresa enfrentaba un bajo cumplimiento de pedidos debido a la falta de stock, lo que impedía satisfacer la demanda de bebidas alcohólicas del público objetivo. Además, el control de los inventarios era ineficiente, ya que los productos no se clasificaban; esto generaba desconocimiento sobre la cantidad de suministro necesaria.
Estos problemas se agravan al considerar los costos asociados a la falta de planeación en el suministro y almacenamiento, que incluye costos de proveedores, transporte y tipos de almacenamiento de las bebidas alcohólicas.
En respuesta a estas necesidades, se decidió implementar herramientas estratégicas. Entre ellas el pronóstico de la demanda mediante la técnica de suavización exponencial, reconocida por su capacidad para identificar patrones de tendencia en datos históricos. Se optó por la variante de triple suavización exponencial de Holt-Winters, que —considerando efectos de nivel, tendencia y estacionalidad— proporciona una proyección más precisa para el estudio. Se utilizará la métrica clave del error porcentual de pronóstico y se procederá a comparar el estado actual, con un valor de 13,82 %, con el objetivo esperado de 10 %.
Asimismo, se empleó la clasificación ABC para categorizar los suministros según su rotación y ventas, lo que facilitó la identificación de puntos críticos en la implementación del modelo. Además, se utilizó la programación lineal para definir una función objetivo orientada a la minimización de costos, que permita la visualización de valores óptimos para variables relacionadas con el aprovisionamiento y la gestión de inventarios, con el fin de reducir en aproximadamente un 20 % el indicador actual de costos asociados promedio, que asciende a S/14 161. La implementación de estas herramientas, diseñadas para apoyar el sistema de suministro de la empresa, también busca generar un incremento en las ventas en aproximadamente un 5 % en comparación con el promedio actual, que se sitúa en S/ 64 705,94.
La capacidad de establecer restricciones hace que esta técnica sea más eficaz en comparación con los modelos matemáticos convencionales.
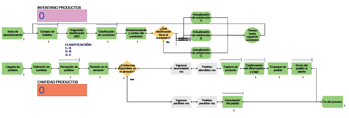
Figura 2
Diseño macro de la propuesta de solución

Para la triple suavización exponencial, se utilizó Microsoft Excel. Se recopiló la demanda de pedidos de julio a diciembre de 2022 y se fijaron inicialmente los valores de alfa, beta y gamma en 0,5. Luego, se calcularon los componentes de nivel, tendencia y estacionalidad para el primer periodo, con un factor inicial de 0,98 para nivel y estacionalidad, y un rango de tres meses para la tendencia. En los meses siguientes, se aplicaron las fórmulas correspondientes para calcular los componentes mencionados y el pronóstico de la demanda, además del error absoluto y el error porcentual medio absoluto (MAPE, por sus siglas en inglés). Finalmente, se definió una función objetivo para minimizar el MAPE, en la que se fijó que las variables alfa, beta y gamma variaran dentro del rango teórico de 0,1 a 0,9, y se la estableció utilizando el método GRG Nonlinear.
Tabla 1
Método de triple suavizado exponencial o de Holt-Winters
|
Meses |
Data |
Nivel |
Tendencia |
Estacionalidad |
Pronóstico |
Error |
Error porcentual |
|
Julio 2022 |
592 |
604,08 |
76,33 |
0,98 |
- |
- |
- |
|
Agosto 2022 |
665 |
658,91 |
74,18 |
1,01 |
667 |
1,81 |
0 % |
|
Septiembre 2022 |
821 |
804,79 |
81,35 |
1,02 |
738 |
83,28 |
10 % |
|
Octubre 2022 |
1.028 |
1005,68 |
93,31 |
1,02 |
903 |
125,23 |
12 % |
|
Noviembre 2022 |
1.061 |
1055,47 |
88,95 |
1,01 |
1123 |
62,00 |
6 % |
|
Diciembre 2022 |
1.522 |
1475,35 |
122,05 |
1,03 |
1152 |
369,68 |
24 % |
|
Enero 2023 |
1644 |
1627,10 |
125,02 |
1,01 |
1.644 |
- |
- |
|
MAPE |
128,40 |
10,55 % |
Nota. La data representa el ticket promedio de bebidas alcohólicas, tal como se detalla en la sección de metodología. En consecuencia, el pronóstico calculado en la tabla se expresa en las mismas unidades.
Se evaluó la evolución de la demanda real y pronosticada, y se ajustaron las variables alfa, beta y gamma según las variaciones del MAPE en cada periodo.
Por otro lado, se implementó la clasificación ABC en una muestra de treinta bebidas, y se analizaron las ventas y unidades vendidas durante un mes. Con esta información, se calculó la inversión y su porcentaje acumulado, se identificaron los productos más significativos, los cuales fueron categorizados en A, B y C, y se evaluó la cantidad en cada categoría, representando los resultados gráficamente.
Figura 3
Diagrama de Pareto

Por último, se empleó la programación lineal mediante el software Lingo para lograr la meta de reducción de costos. Se presenta el modelo conciso, el cual incorpora variables directamente relacionadas con los costos asociados a la demanda de pedidos de bebidas alcohólicas y sus procesos de aprovisionamiento y almacenamiento.
Figura 4
Modelo compacto de programación lineal

Figura 5
Modelo en Lingo

En resumen, la metodología de esta investigación se ha estructurado para examinar y mejorar la gestión de pedidos de bebidas en la empresa en estudio. Se han implementado la triple suavización exponencial de Holt-Winters, la clasificación ABC y la programación lineal, las cuales han facilitado la optimización de costos y la mejora en la gestión de suministro e inventarios, lo que proporciona una base sólida para mejorar las operaciones de la empresa.
Se utilizó el software Arena para validar, mediante simulación detallada, el flujo de procesos de la empresa antes y después de las mejoras implementadas, lo que permitió evaluar indicadores clave y comparar con precisión los resultados obtenidos.
Figura 6
Modelo de simulación mejorado

Se evaluaron indicadores como la cantidad de pedidos perdidos y atendidos, así como los ingresos obtenidos y perdidos. Estas métricas se analizaron con la herramienta “Output Analyzer”, la cual permitió examinar sus valores y desviaciones estadísticas para identificar la variabilidad de las métricas. Esto es crucial, ya que una alta o baja variabilidad podría implicar un riesgo significativo de fluctuaciones en los indicadores. Adicionalmente, se evaluaron los intervalos de confianza y los posibles traslapes entre ellos. Esto fue especialmente importante al comparar las métricas del escenario base con las del modelo mejorado, ya que si los intervalos de confianza no se superponen, se puede concluir que las modificaciones implementadas en el modelo han tenido un impacto significativo en los indicadores. Estas métricas resultan esenciales para comprender el impacto real de las mejoras en el desempeño operativo y financiero de la empresa. La simulación permitió modelar escenarios detallados y prever posibles obstáculos, lo que resultó fundamental para la toma de decisiones.
3. RESULTADOS
Se llevaron a cabo mejoras significativas en el sistema de pedidos, previamente evaluado como ineficiente en términos de aprovisionamiento. Esto se hizo mediante la implementación de la metodología de triple suavización exponencial para el pronóstico de la demanda mensual, técnica que permitió reducir el error porcentual medio absoluto de 13,82 % a 10,55 %. Además, se utilizó la clasificación ABC para optimizar la gestión de inventarios, que segmentó los productos en tres categorías según su relevancia y rotación. Esta segmentación facilitó una gestión más eficiente de los suministros críticos al identificar qué categorías de productos debían ser priorizadas.
La programación lineal, implementada a través del software Lingo, permitió una reducción de costos del 26,50 %, mediante la combinación optimizada de recursos y costos por proveedores, transporte y almacenamiento. Se logró un costo optimizado de S/ 10 408,58 por semestre, en comparación con el costo previo de S/ 14 161.
El desarrollo y diseño de estas diversas propuestas para mejorar el sistema de pedidos y la gestión de inventarios no solo incrementaron la eficacia del sistema, sino que también contribuyeron a aumentar el cumplimiento de pedidos (del 88,59 % al 95,93 %), con lo cual se abordó la principal problemática identificada en el análisis de la empresa. Adicionalmente, esto permitió estimar ventas adicionales de S/ 28 091,10 en el primer semestre, alcanzando S/ 60 646,57 en el último semestre del periodo evaluado.
Tabla 2
Indicadores de resultados
|
Indicadores |
Indicador Inicial |
Indicador Actual |
Variación (%) |
|
Cumplimiento de pedidos |
88,59 % |
95,93 % |
7,34 % |
|
Error porcentual medio absoluto (MAPE) |
13,82 % |
10,55 % |
-3,27 % |
|
Costos asociados promedio |
S/ 14 161,00 |
S/ 10 408,58 |
-26,50 % |
|
Ventas totales promedio |
S/ 64 705,94 |
S/ 69 387,79 |
7,24 % |
Asimismo, al analizar, a través del “Output Analyzer”, los indicadores pedidos atendidos y pedidos perdidos, se evidencian mejoras notables en el modelo con su implementación, con valores de half width de 3,83 y 3,42, que cumplen con el margen de error establecido. Estos resultados contrastan con el modelo inicial, que presentaba valores de 30,1 y 26,2. Además, el promedio de pedidos atendidos se alinea con la tasa de cumplimiento objetivo del 95,93 %, muy cerca del 95 % esperado, y su baja desviación estándar refleja una consistencia en los datos.
En relación con los ingresos obtenidos e ingresos perdidos, se observan patrones similares, caracterizados por una baja dispersión y un riesgo mínimo de valores extremos.
Figura 7
Análisis en "Output Analyzer" de pedidos atendidos y perdidos (modelo base y mejorado)

Dado que los intervalos de confianza no se superponen, tanto para los pedidos como para los ingresos se puede rechazar la hipótesis nula y concluir que las mejoras implementadas en el modelo han tenido un impacto significativo. El promedio de pedidos atendidos, que se sitúa en 243, con variaciones entre 239 y 247, respalda esta mejora. No obstante, la disminución en el valor mínimo representa un aspecto a considerar en futuras implementaciones.
En último lugar, la validación de las soluciones desarrolladas arrojó resultados favorables, tanto en términos de viabilidad económica como de beneficios para los stakeholders. El cálculo del valor actual neto (VAN), que alcanzó S/ 77 046,21, y la tasa interna de retorno (TIR), con un valor de 214,86 %, confirmaron la rentabilidad y viabilidad del proyecto. Para la determinación de estos indicadores, se construyó un flujo de fondos basado en las ventas adicionales generadas por las mejoras implementadas. Además, la inversión inicial resultó considerablemente inferior a las utilidades proyectadas, lo que explica el elevado valor de la TIR. Estos indicadores económicos sugieren que las mejoras no solo aseguraron retornos sustanciales, sino que también garantizan la sostenibilidad a largo plazo, en beneficio de la organización y de sus principales stakeholders.
Flujo de fondos económicos
|
|
Semestre |
Semestre |
Semestre |
Semestre |
Semestre |
Semestre |
Semestre |
|
Utilidad neta |
15,914.79 |
18,563.01 |
21,651.89 |
25,254.77 |
29,457.16 |
34,358.83 |
|
|
Capacitaciones |
- 600.00 |
||||||
|
Licencia Excel |
- 400.00 |
- 400.00 |
- 400.00 |
- 400.00 |
|||
|
Tiempo de operarios |
- 1,250.00 |
||||||
|
Alquiler de camión (transporte) |
- 3,900.00 |
- 3,900.00 |
- 3,900.00 |
- 3,900.00 |
- 3,900.00 |
- 3,900.00 |
- 3,900.00 |
|
Flujo de caja económico |
- 6,150.00 |
12,014.79 |
14,263.01 |
17,751.89 |
20,954.77 |
25,557.16 |
30,058.83 |
|
VAN = |
77,046.21 |
|
TIR = |
214,86 % |
|
|
En esta investigación, se validó una tasa del 95 % de cumplimiento de pedidos, que alcanzó la brecha técnica según Quiroz-Flores et al. (2023). Sin embargo, para obtener mayor significancia en los resultados, se destacó la herramienta de clasificación ABC. Esta herramienta fue aplicada con el mismo criterio de clasificación: los ingresos de ventas que representa cada unidad de mantenimiento de inventario (SKU, por sus siglas en inglés). Además, estos hallazgos pueden contrastarse con la investigación de Miljenović y Beriša (2022), que presentan un modelo específico de comercio electrónico orientado a mantener los costos de inventario al mínimo mientras cumplen con los pedidos del cliente y garantizan entregas a tiempo. Para evaluar la eficiencia de su modelo de dropshipping, los autores utilizaron otro criterio de clasificación: el costeo basado en actividades ABC, que ha demostrado ser eficaz cuando el objetivo principal es la reducción de costos.
En el presente trabajo, la minimización de costos fue un objetivo específico que se logró —se los redujo en un 26,50 %— gracias a la aplicación de la programación lineal. Autores como Meisheri et al. (2022) argumentan que esta técnica considera factores como la demanda, los plazos de entrega y las restricciones, de modo que contribuyen a la minimización de costos y a la maximización de la eficiencia en el control de inventarios. En otro estudio, Turgut et al. (2018) resaltaron la relevancia de la programación lineal en la gestión de inventarios minoristas con un enfoque en datos de efecto de trastienda, y se demostró que su incorporación logró una reducción de costos de hasta el 0,96 % en comparación con la omisión de estos efectos.
Según Moiseev (2021), la metodología de triple suavización exponencial supera a otras en términos de precisión, simplicidad y adaptabilidad, pues demuestra una precisión del 96,5 % en su investigación frente a la precisión del pronóstico del 89,45 % alcanzada en la presente investigación. Asimismo, los autores Chaowai y Chutima (2024) mencionan que la aplicación de estos métodos, incluido el de Holt-Winters, ha llevado a una mejora significativa en la precisión del pronóstico (con una mejora aproximada del 90 %), y ha logrado los objetivos de determinar un método de pronóstico efectivo para la empresa y de desarrollar una estrategia de compra mejorada.
La implementación del método de triple suavización exponencial ha sido clave para mejorar la precisión en la estimación de la demanda en una empresa de delivery. Se ha facilitado una planificación más precisa de los niveles de suministro, lo que ha reducido significativamente los pedidos no atendidos y ha mejorado la satisfacción de la demanda del cliente al considerar los efectos de nivel, tendencia y estacionalidad. Adicionalmente, la clasificación ABC ha optimizado la gestión de inventarios al priorizar productos según su valor y rotación, lo que ha mejorado el almacenamiento y ha reducido costos asociados al manejo de inventarios. La programación lineal ha demostrado ser efectiva en la asignación de recursos y en la reducción de costos operativos; se ha logrado una disminución significativa en los costos generales mediante la combinación óptima de recursos y costos. Finalmente, la evaluación económica del proyecto ha confirmado que las inversiones en estas herramientas y metodologías han generado retornos significativos, pues incrementan la rentabilidad y sostenibilidad a largo plazo de la empresa, y fortalecen su posición competitiva en el mercado.
Se recomienda explorar tecnologías emergentes como el internet de las cosas (IoT) y la inteligencia artificial (IA) para mejorar aún más la precisión del pronóstico de demanda y la gestión en tiempo real de inventarios. Además, es crucial evaluar el impacto ambiental y social de las operaciones de entrega de bebidas alcohólicas mediante prácticas sostenibles, como la optimización de rutas de entrega. Debido a la falta de datos estadísticos específicos del sector, se sugiere establecer colaboraciones con otras empresas o consultoras especializadas para facilitar el acceso a datos comparativos y establecer estándares de desempeño. Finalmente, se recomienda revisar y adaptar indicadores clave de rendimiento (KPI) para evaluar la eficiencia del sistema de planificación de suministro, así como para desarrollar métricas que reflejen las dinámicas del comercio electrónico y del sector de bebidas alcohólicas.
REFERENCIAS
Cabrera Gil-Grados, E. (2017). Modelos de programación lineal. Guía para su formulación y solución. Universidad de Lima, Fondo Editorial. https://www.ulima.edu.pe/publicaciones/modelos-de-programacion-lineal-guia-para-su-formulacion-y-solucion
Cámara Peruana de Comercio Electrónico. (2022, 19 de septiembre). Observatorio Ecommerce 2021-2022 – Reporte oficial ecommerce en Perú. https://drive.google.com/file/d/1Hn9IZdQergOvp-_kAI5l_kzAVKEyRTy2/view?usp=sharing
Chaowai, K., & Chutima, P. (2024). Pronóstico de la demanda y política de pedidos de bienes de consumo de rápido movimiento con ventas promocionales en una pequeña empresa comercial. Engineering Journal, 28(4), 21-40. https://doi.org/10.4186/ej.2024.28.4.21
Lebow, S. (2021, 19 de agosto). Worldwide ecommerce continues double-digit growth following pandemic push to online. Emarketer. https://www.insiderintelligence.com/content/worldwide-ecommerce-continues-double-digit-growth-following-pandemic-push-online
Meisheri, H., Sultana, N. N., Baranwal, M., Baniwal, V., Nath, S., Verma, S., Ravindran, B., & Khadilkar, H. (2022). Scalable multi-product inventory control with lead time constraints using reinforcement learning. Neural Computing and Applications, 34(3), 1735-1757. https://doi.org/10.1007/s00521-021-06129-w
Miljenović, D., & Beriša, B. (2022). Pandemic trends in E-commerce: drop shipping entrepreneurship during COVID-19 pandemic. Scientific Journal of Maritime Research, 36(1), 31-43. https://doi.org/10.31217/p.36.1.4
Moiseev, G. (2021). Forecasting oil tanker shipping market in crisis periods: Exponential smoothing model application. The Asian Journal of Shipping and Logistics, 37(3), 239-244. https://doi.org/10.1016/j.ajsl.2021.06.002
Quiroz-Flores, J. C., Caso-Vicente, K., & Galarreta-Bellido, M. (2023, 17-21 de julio). Service model based on lean tools to improve order fulfillment rate in a SMEs in the commercial sector [presentación de escrito]. En Proceedings of the 21st LACCEI International Multi-Conference for Engineering, Education and Technology, LACCEI 2023, Buenos Aires, Argentina. https://laccei.org/LACCEI2023-BuenosAires/meta/FP113.html
Sociedad Nacional de Industrias. (2023, 4 de agosto). El Comité Fabricantes de Cerveza de la Sociedad Nacional de Industrias celebra el Día Internacional de la Cerveza destacando el aporte del sector cervecero peruano. https://sni.org.pe/el-comite-fabricantes-de-cerveza-de-la-sociedad-nacional-de-industrias-celebra-el-dia-internacional-de-la-cerveza-destacando-el-aporte-del-sector-cervecero-peruano/
Turgut, Ö., Taube, F., & Minner, S. (2018). Data-driven retail inventory management with backroom effect. OR Spectrum, 40(4), 945-968. https://doi.org/10.1007/s00291-018-0511-9