Estrategias de responsabilidad social empresarial
para aumentar la sostenibilidad y mejorar
la gestión de capital humano en una empresa
constructora (pyme)
Orlando Sáenz Aguinaga
https://orcid.org/0000-0001-6987-5647
Carrera de Ingeniería Industrial
Universidad de Lima, Perú
Adrián Paz Vega
https://orcid.org/0009-0006-3982-587X
Carrera de Ingeniería Industrial
Universidad de Lima, Perú
Jorge Montoya Barragán
https://orcid.org/0000-0002-0397-3217
Carrera de Ingeniería Industrial
Universidad de Lima, Perú
Recibido: 23 de julio del 2024 / Aceptado: 17 de septiembre del 2024
Publicado: 25 de abril del 2025
doi: https://doi.org/10.26439/ciii2024.7791
RESUMEN. La investigación se centra en adaptar las medidas de responsabilidad social empresarial (RSE) a una pyme constructora, a través de la aproximación a fluctuaciones en la cantidad de trabajadores por cada S/ 100 000 de ingreso. Tras una revisión literaria, se eligió la RSE por su potencial en la gestión del capital humano (GCH) y en la mejora de la reputación empresarial. Tras la implementación, se mejoró la satisfacción de los colaboradores, se implementaron procedimientos para gestionar indicadores de GCH, se declaró una política de RSE y se diseñó una estrategia para retener personal. La simulación validó la eficacia de los procedimientos. Se concluye que la RSE beneficia (financiera y no financieramente) a las pymes. Se recomienda investigar otros pilares de sostenibilidad en futuras investigaciones.
PALABRAS CLAVE: sostenibilidad, gestión de capital humano, responsabilidad social, RSE, pymes
CSR STRATEGIES TO INCREASE SUSTAINABILITY
AND IMPROVE HUMAN CAPITAL MANAGEMENT
IN A CONSTRUCTION SME
ABSTRACT. The research focuses on adapting corporate social responsibility measures to a construction SME, addressing fluctuations in the number of workers per 100 000 soles of income. After a literature review, CSR was chosen for its potential in human capital management and improving corporate reputation. Following implementation, employee satisfaction improved, procedures were established to manage social sustainability indicators, a CSR policy was declared, and a strategy to retain personnel was designed. Simulation validated the effectiveness of the procedures. It is concluded that CSR benefits both financially and non-financially for SMEs. Future research is recommended to explore other sustainability pillars.
KEYWORDS: sustainability, human capital management, corporate social responsibility, CSR, SMEs
1. INTRODUCCIÓN
Las pequeñas y medianas empresas (pymes) representan gran parte de la economía del Perú. Por esto mismo, su impacto es significativo. Sin embargo, el mercado peruano exige muy poco a las pymes, lo cual provoca que se frene la extensión de beneficios de responsabilidad social empresarial (RSE) (Peñaflor-Guerra et al., 2020). La importancia de esta investigación radica en demostrar los beneficios en la gestión de capital humano (GCH) y en la sostenibilidad que se pueden obtener de la RSE para las empresas, y su respectivo impacto en los ámbitos económico, social, ambiental y técnico. Esto da origen a la pregunta: ¿en qué medida las pymes pueden aplicar medidas de RSE para mejorar indicadores de GCH?
En lo económico, la RSE convierte a las pymes en empresas más fuertes y sostenibles financieramente, lo cual evita posibles quiebras (Belas et al., 2021). Este beneficio tiene un impacto indirecto en este ámbito al permitir el desarrollo y crecimiento de mercados, lo que —a su vez— apoya la intención de inversión tanto extranjera como local (Chavarría Ortiz et al., 2020). En el país, la mayoría de empresas son pymes de empresarios peruanos. La RSE, junto con la sostenibilidad, ayudarían a potenciar la competitividad de las pymes al permitir mayores beneficios económicos (Vargas Vanegas et al., 2024), lo cual podría traducirse en mejores remuneraciones para los trabajadores.
En el aspecto social, por el lado de los stakeholders internos, se evidencian mejoras en el clima laboral (Jeong et al., 2022), lo cual tiene un impacto positivo en la GCH. Además, existe un impacto en el desempeño organizacional a través de la medición del desempeño de sostenibilidad (Asiaei et al., 2021). Esto es bastante beneficioso, ya que no solo se concentra en controlar el impacto ambiental de los procesos de las pymes, sino también porque las estrategias también se orientan a la optimización de recursos por la innovación. Estas medidas fomentan el actuar de forma responsable en el ámbito social y de manera sostenible en el ámbito ambiental (Flores-Hernández et al., 2020). En lo político, la RSE tiene un papel muy importante sobre la materialización del desarrollo sostenible, ya que tiene como base a los Objetivos de Desarrollo Sostenible (ODS) (Mayorga Salamanca, 2022). Así, es posible que las pymes puedan alinearse con los ODS para priorizar la implementación de iniciativas sostenibles (Jiménez et al., 2021). Por último, en el aspecto técnico, la presente investigación da origen a un precedente significativo, dado que son escasas las investigaciones sobre RSE y pymes en el Perú: los resultados pueden ser un punto de referencia para investigaciones que busquen profundizar el tema.
Por ello, los objetivos de la presente investigación son: identificar las áreas y procesos que afectan los indicadores de GCH; mejorar los indicadores de GCH a través de la RSE; establecer estándares y metas para cada indicador de GCH; y adaptar e implementar medidas de RSE en el contexto de una pyme. La empresa en estudio es una pyme que se dedica principalmente a contratar con el Estado licitaciones para obras públicas. Aunque opera sin control respecto de la sostenibilidad social y la GCH, la empresa sí cumple con regulaciones mínimas basadas en la norma técnica de edificaciones. La falta de indicadores y parámetros óptimos, junto con la ausencia de regulaciones en toda la cadena de suministro, impide una medición completa de los impactos en los pilares de la sostenibilidad.
La rotación de personal es un indicador que tiene mucha incertidumbre debido al dinamismo del rubro, por lo que se construyó un nuevo indicador que permitiera analizar el impacto de la rotación de la empresa: la forma de hacerlo fue relacionar la cantidad de trabajadores en planilla con la cantidad de ingreso que se percibe en la empresa. Para determinar que este indicador realmente evidencia un problema para la organización, se trabajó con proyecciones de ingreso de la empresa y, además, se realizaron proyecciones de la planilla mensual. Analizando la Figura 1, se evidencia que sí existe una variación significativa del indicador en distintos meses para la empresa.
Figura 1
Comparación del indicador A proyectado y real

Para determinar el rango apropiado del indicador A, es necesario hallar el promedio de los datos proyectados y determinar la desviación, lo cual brinda como resultado que el rango óptimo del indicador es de 6 ± 3 trabajadores en planilla cada S/ 100 000 de ingreso.
Para identificar el problema principal en el descontrol del indicador A, se analizaron eventos mensuales y destacó, como resultado, la sobrecontratación de planilla y los cambios en actividades programadas (véase la Figura 2). Estos eventos revelan un uso inadecuado de recursos humanos, con contrataciones que no se realizan según necesidad y que están exentas de un presupuesto de planilla. Esto conduce a contratar más personal del necesario, lo que genera cambios en las actividades para mantener la continuidad laboral. Este desorden afecta los montos valorizados de avance de obra y los ingresos presupuestados en algunos meses.
Figura 2
Diagrama de Pareto

El uso inadecuado de los recursos humanos de la empresa en estudio es el principal problema del negocio. Para realizar un análisis de las causas de este problema, se elaboró un diagrama de Ishikawa (véase la Figura 3).
Diagrama de Ishikawa

2. METODOLOGÍA
El indicador más volátil en sostenibilidad social y en GCH es la cantidad de trabajadores por cada S/ 100 000 de ingreso. Esto es examinado en la Figura 4, en la que se investigan las causas de las fluctuaciones y la falta de control del indicador. Según la entrevista con el gerente general, la empresa no considera la sostenibilidad como una ventaja competitiva, una creencia influenciada por la prioridad de resultados a corto plazo y por el temor a los costos financieros de implementar un área de sostenibilidad. Autores como Bacinello et al. (2020) destacan los beneficios de la RSE en el desempeño empresarial, mientras que Wentzel et al. (2022) relacionan las políticas de RSE con el rendimiento financiero a largo plazo, toda vez que atrae a inversionistas. La gestión deficiente de indicadores de GCH impacta negativamente en la empresa.
Autores como Andreu-Pinillos et al. (2020) y Asiaei et al. (2021) destacan la implementación de políticas de RSE y marcos de trabajo para el control de índices de sostenibilidad social y de GCH.
Figura 4
Matriz causas-herramientas

El tipo de investigación del presente estudio es de enfoque mixto, ya que se realizó un análisis cuantitativo a partir de los datos que se obtuvieron a través de encuestas aplicadas a todos los trabajadores del área técnica y administrativa (veinte trabajadores en total). Las encuestas fueron realizadas al inicio y al final de la investigación; además, se revisaron metrados, cronogramas y partidas de obras anteriores ejecutadas por la empresa, para diseñar un escenario modelo de la construcción de un aula y, de esta forma, simular el indicador A y el indicador de mano de obra local contratada. El análisis cualitativo se realizó a partir de entrevistas al gerente de la empresa y de la revisión documental para la implementación de medidas de RSE, por lo que se diseñaron, como parte de la propuesta de solución, los componentes que figuran a continuación.
a) Diagnóstico interno
Para la recolección de datos de la empresa, se elaboró el siguiente checklist de datos:
Como parte de este diagnóstico, también se aplicaron encuestas a los trabajadores con más de un año de permanencia en la empresa. Las preguntas que se les hizo son las siguientes:
b) Políticas y procedimientos
La RSE implica el diseño de políticas y procedimientos asociados, además de nuevas funciones que serán incluidas al manual de organización y funciones (MOF) de la empresa. Las políticas por implementar serán las siguientes:
c) Planificación e implementación de acciones
Para la planificación e implementación de acciones, se debe declarar la nueva cultura corporativa y definir metas de sostenibilidad social. Para esto es necesario definir las prioridades con claridad y permitir establecer objetivos concretos y medibles en términos de impacto social positivo. Posteriormente, se deben integrar los nuevos procesos, definir a los responsables de la información y realizar una capacitación para evaluar el progreso y los resultados.
El método de validación escogido es la elaboración de un escenario modelo de las actividades realizadas por la empresa en el periodo de un mes, para la construcción de un módulo de una obra de edificación. En primer lugar, se definieron aquellas actividades que pudieran realizarse durante un mes de ejecución, para lo cual se siguió como criterio que las actividades sean secuenciales y complementarias entre sí. Después, se revisaron los metrados para definir la cantidad (ya sea de m3 de concreto, m2 de madera para el encofrado o kilogramos de acero) que se necesitan en cada actividad. Luego se comparó esta información con las partidas, para conocer el rendimiento de las cuadrillas y saber quiénes las conforman, para así calcular el presupuesto de planilla. Antes de calcular el resultado del indicador A y la cantidad de mano de obra local contratada, los resultados anteriores se multiplicaron por tres para aproximar los resultados a la realidad, debido a que la empresa gestiona un promedio de tres obras simultáneas al año. Este ejercicio permitirá realizar la planificación de la planilla de la empresa en función a la carga laboral y, a su vez, tener el cálculo de los ingresos por la construcción de este módulo. De esta forma, con el apoyo del simulador Arena, se podrá realizar el cálculo del indicador A y la cantidad de mano de obra local contratada.
3. RESULTADOS
Las encuestas realizadas revelaron que el 65 % percibe limitaciones en la comprensión de la cultura organizacional sobre RSE y prácticas sostenibles. Un 85 % opina que la empresa debe mejorar en áreas como políticas internas y gestión del personal. La satisfacción media con las iniciativas de RSE existentes es de 3,7. Además, el 75 % cree que involucrar a los empleados en decisiones sobre RSE impulsaría la participación y el compromiso con prácticas relacionadas. Estos resultados indican una actitud favorable hacia la implementación de prácticas sostenibles, pero los empleados no están satisfechos y perciben deficiencias en la organización en términos de RSE y sostenibilidad social.
Por otra parte, se realizó la declaración de la política de RSE de la empresa, además de la elaboración del procedimiento de gestión del presupuesto de planilla, el procedimiento de gestión de mano de obra local y el procedimiento de gestión de capacitaciones técnicas. Como parte de la implementación de los nuevos procedimientos y políticas de RSE, se realizaron las capacitaciones, que fueron evaluadas y que obtuvieron un promedio ponderado de 18,15. Estas capacitaciones y evaluaciones fueron realizadas a veinte trabajadores (personal administrativo y técnico). Los nuevos objetivos y políticas de RSE, las nuevas funciones de los puestos y los nuevos procedimientos implementados en la empresa fueron comunicados a todos los trabajadores. Está comunicación se realizó mediante correo.
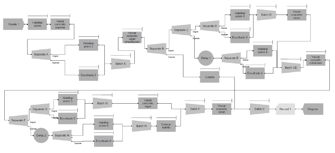
Tras las medidas implementadas, el 60 % de los trabajadores opina que la empresa está comprometida, a comparación del 65 % de la primera encuesta que creía que la percepción era limitada. Por otro lado, el nivel de satisfacción aumentó a un promedio de 8,5, a comparación del 3,7 obtenido en la primera encuesta. Para el indicador A, se realizó en primer lugar la construcción de un escenario modelo para una obra de edificación, apoyado de una simulación en el software Arena (véase la Figura 5). Se revisaron metrados, cronogramas y partidas de obras anteriores para definir actividades secuenciales y complementarias para un mes (véase la Tabla 1). Los resultados se multiplicaron por tres debido a que la empresa gestiona en promedio tres obras simultáneas al año.
Proceso en software Arena

En la Tabla 1 se observa un resumen del costo de cada una de las actividades, que luego permitirá calcular el ingreso que percibe la empresa por la ejecución de cada una de estas actividades.
Tabla 1
Costos totales de las actividades
|
Actividad |
|
Costo directo (S/) |
|
Zapatas |
128 468,39 |
|
|
Viga de cimentación |
28 495,88 |
|
|
Muros de concreto |
20 626,03 |
|
|
Columnas |
49 088,66 |
|
|
Vigas |
55 406,96 |
|
|
Losas aligeradas |
55 499,70 |
|
|
Curado |
|
158,86 |
|
Total |
S/ 337 744,48 |
En la Tabla 2 se detalla el ingreso que percibe la empresa por las actividades.
Tabla 2
Ingreso generado por las actividades
|
Concepto |
S/ |
|
Costo directo |
337 744,47 |
|
Gastos generales (15 %) |
50 661,67 |
|
Utilidad (12 %) |
40 529,34 |
|
Subtotal |
428 935,47 |
|
IGV 18 % |
60 794,00 |
|
Ingreso bruto |
489 729,48 |
En las Tablas 3 y 4 se muestran los cálculos de la planilla en función de los días y actividades por ejecutar.
Tabla 3
Necesidad de personal operativo por día I
|
Días |
1 |
2 |
3 |
4 |
5 |
6 |
7 |
8 |
9 |
10 |
11 |
12 |
13 |
14 |
15 |
16 |
17 |
|
Oficial |
3 |
3 |
3 |
4 |
4 |
4 |
4 |
11 |
11 |
2 |
2 |
15 |
21 |
21 |
2 |
2 |
2 |
|
Operario |
3 |
3 |
3 |
4 |
4 |
4 |
4 |
11 |
11 |
2 |
2 |
15 |
20 |
20 |
2 |
2 |
2 |
|
Peón |
0 |
0 |
0 |
16 |
16 |
16 |
16 |
0 |
0 |
8 |
8 |
2 |
10 |
10 |
12 |
12 |
10 |
Tabla 4
Necesidad de personal operativo por día II
|
Días |
18 |
19 |
20 |
21 |
22 |
23 |
24 |
25 |
26 |
27 |
28 |
29 |
30 |
Máx. |
|
Oficial |
20 |
20 |
20 |
20 |
4 |
2 |
2 |
2 |
0 |
0 |
0 |
0 |
0 |
21 |
|
Operario |
20 |
20 |
20 |
20 |
4 |
2 |
2 |
2 |
0 |
0 |
0 |
0 |
0 |
20 |
|
Peón |
8 |
8 |
12 |
12 |
30 |
12 |
12 |
12 |
2 |
2 |
2 |
2 |
2 |
30 |
En la Tabla 5 se muestra el cálculo total de trabajadores de planilla que la empresa necesita siguiendo las condiciones anteriores.
Tabla 5
Resumen de personal en tres obras simultáneas
|
Empleados |
Cantidad |
|
Subcontratados (oficiales) |
63 |
|
Mano de obra local (peones) |
90 |
|
Trabajadores en planilla |
98 |
|
Administrativos |
17 |
|
Técnicos |
21 |
|
Operarios |
60 |
|
Total |
251 |
Tanto de la simulación en Arena como del cálculo del indicador A y de la cantidad de mano de obra local contratada se obtuvieron los siguientes resultados (véase la Tabla 6).
Tabla 6
Indicadores finales
|
Indicador |
Operación |
Resultado |
|
Indicador A |
|
7 |
|
Mano de obra local |
Peones = mano de obra local |
90 |
Por último, se realizó una evaluación económica sobre la tercerización de las cuadrillas de operarios, la cual dio como resultado los siguientes indicadores financieros (véase la Tabla 7).
Tabla 7
VAN y TIR del proyecto
|
Indicador |
Valor |
|
VAN |
S/ 15 562,43 |
|
TIR |
152 % |
4. DISCUSIÓN
En primer lugar, en el diagnóstico interno se evidenció que la organización carecía de una cultura empresarial y políticas de RSE, lo cual se reflejaba en la percepción los trabajadores sobre la empresa. La encuesta de diagnóstico halló que principalmente los trabajadores se sentían insatisfechos con las iniciativas de sostenibilidad y RSE que manejaba la empresa (nivel de satisfacción de 3,7, de 10). Estos resaltaban que se debía mejorar en las políticas internas y en la gestión del personal (85 %). Esto es importante, ya que Wang y Yan (2022) destacan que el personal comprometido ayuda al desempeño de la organización en RSE.
Se crearon tres procedimientos orientados a la gestión de indicadores de mano de obra local contratada y del indicador A y se implementaron cuatro nuevas políticas para la participación de los trabajadores en la sostenibilidad; esto en consonancia con lo afirmado por Yumei et al. (2021), quienes resaltan que la RSE tiene una estrecha relación con el compromiso de los empleados.
Como resultados, destaca el aumento de la satisfacción de los trabajadores en relación con la RSE y las prácticas de sostenibilidad en la empresa: la satisfacción era de 3,7, al inicio, y finalizó con un valor de 8,5. Esto concuerda con Ríos-Manríquez et al. (2021), quienes resaltan que una de las variables de impacto de la RSE es la GCH. Además, un mejor control sobre el indicador A causa que la rotación de personal sea menor y aumenta la sensación de seguridad y estabilidad laboral, según el 85,7 % de los trabajadores. Esto corrobora las conclusiones de Pfajfar et al. (2022), ya que RSE maximiza la calidad de las relaciones con stakeholders específicos, como los empleados.
Por el lado de la innovación, se crearon procedimientos que ayudarán a controlar el indicador A. Varios autores como Santos-Jaén et al. (2021), Chen (2022) y Zastempowski y Cyfert (2021) coinciden en sostener que la relación entre la RSE y la innovación en procedimientos potencia el desempeño organizacional. Para validar la efectividad de estos procedimientos, se realizó una simulación que arrojó el valor del indicador A en el rango deseado, y este indicador nos ayuda a mantener bajo control el impacto de la rotación del personal. Otro beneficio de la RSE, tal como lo resalta Hui (2021), es que garantiza el control de la rotación del personal, lo cual permite un desarrollo sostenible de la organización.
Por otro lado, los impactos financieros de la RSE en la empresa se resumen en el diseño de la política de capacitaciones técnicas. Esta permite al personal de mano de obra local, en función de su desempeño, la oportunidad de llevar las capacitaciones necesarias para convertirse en operario —sea como carpintero, gasfitero u otros— y formar parte de la planilla de la empresa. De esta forma, la empresa luego puede formar cuadrillas de operarios y tercerizar el servicio para otras empresas. Con resultados financieros en valores positivos para la empresa (el VAN en S/ 821,09 y la TIR en 20 % > COK), se concluye que el proyecto es rentable.
Una de las limitaciones de esta investigación fue la dificultad de la estandarización del sector construcción, ya que existen muchas variables que pueden afectar los resultados finales y generar divergencias de efecto entre las empresas del mismo sector. Además, las medidas adoptadas de RSE fueron recogidas y adaptadas de la ISO 26000, pero no se cubren todos los requisitos de esta guía. Se centraron los esfuerzos en la política y gestión interna de la organización, debido a que se presentaban demasiadas dificultades y obstáculos al tratar de integrarlas en la cadena de suministro de la compañía.
5. CONCLUSIONES
En la presente investigación se lograron identificar procesos críticos que afectaban la GCH en la empresa, específicamente la rotación de personal y la satisfacción laboral. La implementación de la RSE generó beneficios tangibles, como la creación de nuevos procedimientos y estándares de control, y también impulsó la innovación en la empresa. Esto último permitió un mejor control y seguimiento de los indicadores de GCH y coadyuvó al mantenimiento de la rotación de personal en niveles controlados, lo que, a su vez, asegura mayor estabilidad y satisfacción entre los empleados.
La adaptación de medidas de RSE en el entorno organizacional de la empresa ayudó a potenciar significativamente la relación con los stakeholders internos, especialmente con los colaboradores. Esto generó un aumento en la satisfacción laboral con respecto a las prácticas de sostenibilidad y RSE implementadas (8,5 sobre 10). Además de mejorar la estabilidad laboral y contar con un mayor control sobre el presupuesto de planilla, gracias a los procedimientos que ayudan al control de indicador A es posible una gestión eficiente de contratos estables y prolongados. Esto fue particularmente relevante para el 85,7 % de los trabajadores, quienes consideraron la estabilidad laboral como el aspecto más importante en su relación con la empresa.
El aspecto financiero fue otro aporte clave de la implementación de la RSE, debido a la creación de una estrategia de negocio que permite la tercerización de personal operario a otras empresas del rubro, lo cual garantiza la continuidad laboral del personal sin generar sobrecostos cuando las actividades principales de la empresa disminuyen. Esta estrategia contribuyó a controlar el indicador A y aportó valor económico para la organización, como lo demuestra la evaluación realizada (VAN de S/ 821,09 y TIR del 20 %), la cual confirma la rentabilidad del proyecto.
Con estos resultados se demuestra que las pymes de cualquier sector pueden realizar acciones de RSE y sostenibilidad de forma satisfactoria. A su vez, se demuestra que se pueden obtener buenos resultados sin tener que realizar grandes inversiones. La implementación de medidas de RSE generó mejoras en la GCH y en la relación con los stakeholders, potenció la reputación organizacional y la innovación y mejoró el desempeño financiero de la empresa. De esta manera, se demuestra que la RSE es una herramienta estratégica para el éxito a largo plazo de las pymes.
REFERENCIAS
Andreu-Pinillos, A., Fernández-Fernández, J.-L., & Fernández-Mateo, J. (2020). Corporate governance in sustainability indexes: A Spanish case study. Revista de Comunicación, 19(2), 7-28. https://doi.org/10.26441/RC19.2-2020-A1
Asiaei, K., Bontis, N., Barani, O., & Jusoh, R. (2021). Corporate social responsibility and sustainability performance measurement systems: Implications for organizational performance. Journal of Management Control, 32(1), 85-126. https://doi.org/10.1007/s00187-021-00317-4
Bacinello, E., Tontini, G., & Alberton, A. (2020). Influence of corporate social responsibility on sustainable practices of small and medium-sized enterprises: Implications on business performance. Corporate Social Responsibility and Environmental Management, 28(2), 776-785. https://doi.org/10.1002/csr.2087
Belas, J., Çera, G., Dvorský, J., & Čepel, M. (2021). Corporate social responsibility and sustainability issues of small- and medium-sized enterprises. Corporate Social Responsibility and Environmental Management, 28(2), 721-730. https://doi.org/10.1002/csr.2083
Chavarría Ortiz, C., Ganga Contreras, F. A., & García Parejo, A. (2020). Responsabilidad social corporativa (RSC): impacto en pequeñas y medianas empresas españolas, Revista Venezolana de Gerencia, 25(91), 1056-1075. https://doi.org/10.37960/RVG.V25I91.33182
Chen, C.-H. (2022). The mediating effect of corporate culture on the relationship between business model innovation and corporate social responsibility: A perspective from small- and medium-sized enterprises. Asia Pacific Management Review, 27(4), 312-319. https://doi.org/10.1016/J.APMRV.2022.01.001
Flores-Hernández, J. A., Cambra-Fierro, J. J., & Vázquez-Carrasco, R. (2020). Sustainability, brand image, reputation and financial value: Manager perceptions in an emerging economy context. Sustainable Development, 28(4), 935-945. https://doi.org/10.1002/sd.2047
Hui, Z. (2021). Corporate social responsibilities, psychological contracts and employee turnover intention of SMEs in China. Frontiers in Psychology, 12. https://doi.org/10.3389/fpsyg.2021.754183
Jeong, J.-G., Choi, S. B., & Kang, S.-W. (2022). Leader’s perception of corporate social responsibility and team members’ psychological well-being: Mediating effects of value congruence climate and pro-social behavior. International Journal of Environmental Research and Public Health, 19(6), 3607. https://doi.org/10.3390/ijerph19063607
Jiménez, E., De la Cuesta-González, M., & Boronat-Navarro, M. (2021). How small and medium-sized enterprises can uptake the sustainable development goals through a cluster management organization: A case study. Sustainability, 13(11), 5939. https://doi.org/10.3390/su13115939
Mayorga Salamanca, P. I. (2022). Redefining corporate social responsibility and its relation to sustainable development objectives. Mercados y Negocios, (47), 85-106. https://doi.org/10.32870/myn.vi47.7682
Peñaflor-Guerra, R., Sanagustín-Fons, M. V., & Ramírez-Lozano, J. (2020). Business ethics crisis and social sustainability. The case of the product “Pura Vida” in Peru. Sustainability, 12(8), 3348. https://doi.org/10.3390/su12083348
Pfajfar, G., Shoham, A., Małecka, A., & Zalaznik, M. (2022). Value of corporate social responsibility for multiple stakeholders and social impact – Relationship marketing perspective. Journal of Business Research, 143, 46-61. https://doi.org/10.1016/j.jbusres.2022.01.051
Ríos-Manríquez, M., Ferrer-Ríos, M. G., & Sánchez-Fernández, M. D. (2021). Structural model of corporate social responsibility. An empirical study on Mexican SMEs, PLoS ONE, 16(2), e0246384. https://doi.org/10.1371/journal.pone.0246384
Santos-Jaén, J. M., Madrid-Guijarro, A., & García-Pérez de Lema, D. (2021). The impact of corporate social responsibility on innovation in small and medium-sized enterprises: The mediating role of debt terms and human capital. Corporate Social Responsibility and Environmental Management, 28(4), 1200-1215. https://doi.org/10.1002/csr.2125
Vargas Vanegas, C., Ocampo Cárdenas, H., & Parra Rincón, D. M. (2024). Economía sostenible: análisis de la cadena de valor en pymes. Dosquebradas-Colombia. Revista Venezolana de Gerencia, 29(107), 1010-1024. https://doi.org/10.52080/rvgluz.29.107.1
Wang, M., & Yan, W. (2022). Brain gain: The effect of employee quality on corporate social responsibility. Abacus, 58(4), 679-713. https://doi.org/10.1111/abac.12266
Wentzel, L., Fapohunda, J. A., & Haldenwang, R. (2022). The relationship between the integration of CSR and sustainable business performance: Perceptions of SMEs in the South African construction industry. Sustainability, 14(3), 1049. https://doi.org/10.3390/su14031049
Yumei, H., Iqbal, W., Nurunnabi, M., Abbas, M., Jingde, W., & Chaudhry, I. S. (2021). Nexus between corporate social responsibility and firm’s perceived performance: Evidence from SME sector of developing economies, Environmental Science and Pollution Research, 28, 2132-2145. https://doi.org/10.1007/s11356-020-10415-w
Zastempowski, M., & Cyfert, S. (2021). Social responsibility of SMEs from the perspective of their innovativeness: Evidence from Poland. Journal of Cleaner Production, 317, 128400. https://doi.org/10.1016/J.JCLEPRO.2021.128400