Propuesta de mejora en la logística de entrada
de una empresa importadora de automóviles
mediante lean management
Jimena Pinto Adriazola
https://orcid.org/0009-0002-8575-9544
Ingeniería Industrial,
Universidad de Lima, Perú
Jimena Mc Farlane Camino
https://orcid.org/0009-0003-1922-5752
Ingeniería Industrial,
Universidad de Lima, Perú
Rafael Chavez-Ugaz
https://orcid.org/0000-0002-9450-0158
Ingeniería Industrial,
Universidad de Lima, Perú
Recibido: 31 de julio del 2024 / Aceptado: 26 de agosto del 2024
Publicado: 25 de abril del 2025
doi: https://doi.org/10.26439/ciii2024.7789
RESUMEN. En esta investigación, se presenta una propuesta de mejora para una empresa de concesionarios de automóviles. La industria propuesta está en constante cambio y la escasez de stock y los retrasos en la entrega de pedidos generan un impacto negativo en el índice de nivel de servicio. Se diagnosticó un problema en el área de logística de entrada de la empresa para obtener el inventario necesario y satisfacer la demanda de ventas de vehículos. En este sentido, este artículo propone un modelo integrado que utiliza herramientas de lean management, lo cual incluye kanban y VSM, de la mano con herramientas de la industria 4.0, para aumentar este indicador. La investigación se valida a través de una simulación en Arena software, y se observa que el nivel de servicio registra un aumento del 11,52 %. Con el uso de digital twin, el número de quejas debido al tiempo de entrega disminuyó al 1,6 %, mientras que kanban y machine learning ayudaron a alcanzar una falta de stock del 12,08 %. La contribución propuesta puede guiar a otras empresas concesionarias en la industria automotriz para contrarrestar muchos de los principales problemas relacionados con su nivel de servicio.
PALABRAS CLAVE: gemelo digital / industria 4.0 / kanban / lean management / machine learning / nivel de servicio
PROPOSAL FOR IMPROVING THE INBOUND LOGISTICS
IN AN AUTOMOBILE IMPORTING COMPANY USING
LEAN MANAGEMENT
ABSTRACT. In this research, an improvement proposal is presented for a car dealership company. The proposed industry is constantly changing due to technological advances and the new approach to placing the customer at the center of all decisions. Stock shortages and delays in order delivery generate a negative impact on the service level index. By analyzing the company’s processes, a problem was diagnosed in the inbound logistics area to obtain the necessary inventory and satisfy the demand for vehicle sales. In this sense, this article proposes an integrated model that uses lean management tools, including Kanban and VSM, hand in hand with Industry 4.0 tools to increase this indicator. The research is validated through a simulation in Arena software, and it is observed that it has a positive impact on the company, since by implementing them the service level registers an increase of 11,52 %. With the use of digital twin, the number of complaints due to lead time decreased to a 1,6 %, while Kanban and machine learning helped reach a stock outage of 12,08 %. The contribution proposed in this study can guide other dealership companies in the automotive industry to counteract many of the main problems related to their service level.
KEYWORDS: digital twin / industry 4.0 / Kanban / lean management / machine learning / service level
1. INTRODUCCIÓN
Los avances tecnológicos pueden ser disruptivos y revolucionarios en la industria. La industria automotriz no escapa de este contexto, ya que el sector está experimentando cambios debido a la diversificación y la servitización, proceso por el cual un producto es convertido en un servicio a través de la transformación digital (Genzlinger et al., 2020; Vandermerwe & Rada, 1988). El sector está siendo transformado por el fenómeno de la movilidad compartida, eléctrica y automatizada.
El contexto generado por la COVID-19 tuvo un gran impacto en la industria automotriz del país. La evolución de las ventas de vehículos ligeros en el Perú muestra una caída en las ventas en el 2020 debido a la pandemia, con una variación negativa del 11,5 % en comparación con el 2019 (véase la Figura 1). Además, hay una tendencia creciente para el 2023, con una variación positiva del 11,3 % para el 2022.
Figura 1
Ventas de vehículos ligeros en el Perú (a marzo de cada año)

En cuanto al sector retail de la industria automotriz, el control de inventarios aparece como uno de los principales problemas que se pueden mitigar a través de la metodología lean: “La falta de stock … es un problema importante en el negocio minorista, ya que contribuye a la pérdida de ventas y a la disminución de la lealtad del consumidor” (Marques et al., 2022). Según Sezen & Turkkantos (2013), la aplicación de herramientas lean no se limita al área de operaciones de producción internas, sino que también puede orientarse a actividades de servicio centradas en el cliente. Herramientas como JIT, kaizen y poka-yoke se utilizan para generar un rendimiento óptimo en términos de calidad, velocidad, flexibilidad y costos. Asimismo, la herramienta value stream management (VSM, pero también conocida como mapeo de flujos de valor) puede implementarse para identificar las causas del desperdicio, mientras que 5S se enfoca en mejorar la calidad y la velocidad de las actividades.
Como resultado del cambio en el enfoque de las empresas, la satisfacción de los clientes exige un mejor sistema de atención al cliente, especialmente en el sector minorista. La aplicación de herramientas de lean management en el área de servicios permite mitigar problemas que conducen a un mal servicio al cliente y que se traducen en pérdidas económicas, tales como la gestión inadecuada del inventario y largos tiempos de entrega. Dado esto, se pretende diseñar una propuesta de mejora en el sector automotriz, específicamente en el ámbito de la logística entrante, mediante la aplicación de herramientas de lean management en combinación con la industria 4.0. Para demostrar la validez de la propuesta, se desarrollará un estudio de caso en una empresa concesionaria de automóviles. Esta empresa fue fundada como parte de una corporación automotriz en 1986, como canal de distribución oficial de un fabricante de vehículos coreano e indio. En el Perú, la empresa ha representado una de sus líneas de marca desde el 2003. Hoy en día, cuenta con cinco sucursales y nueve concesionarios en la ciudad de Lima, además de otros diecinueve en provincias.
Para evaluar la solución al problema, se desarrolló el estado del arte con las siguientes tipologías: el enfoque lean, el sector retail y la industria automotriz, la herramienta VSM y, por último, el enfoque lean y la industria 4.0.
1.1 Lean
En los documentos revisados, lean es una metodología que se originó en empresas manufactureras; por lo tanto, tiende a dirigirse más a actividades operativas de producción (Oliveira et al., 2019; Vasudevan et al., 2022). Sin embargo, la filosofía lean ya no se aplica únicamente a procesos de fabricación, sino también a operaciones de servicio como el retail lean (Daine et al., 2011; Kroes et al., 2018), el cual busca mejorar el rendimiento empresarial mediante el uso de información y tecnologías. Las herramientas lean más frecuentemente empleadas en estos casos incluyen a 5S, JIT, kaizen, kanban, poka-yoke, six sigma y VSM. Estas son aplicadas en diversas etapas de la cadena de valor, como operaciones, logística, marketing y ventas, y tecnología y comunicación.
Por otro lado, dentro del área logística, la planificación inadecuada con proveedores puede abordarse a través de la metodología lean (Martins et al., 2020). Para responder a la demanda cambiante, es necesario aplicar estrategias de lean management que involucren la identificación del valor que eliminar desperdicios tiene para el cliente. Luego, la creación de valor se mapea mediante VSM. Además, se fomenta el uso de sistemas de pull, los cuales dependen de los pedidos de los clientes. Finalmente, la búsqueda de la perfección a través de la mejora continua de procedimientos es esencial. Por esta razón, el enfoque lean se aplica efectivamente en lean warehousing, ya que puede eliminar reprocesos, reducir los tiempos de entrega a los clientes y gestionar el inventario de manera más eficiente.
1.2 El sector retail y la industria automotriz
En relación con el sector retail, varios autores indican que el control de inventarios es uno de los principales problemas que se pueden mitigar a través de la metodología lean. Además, se plantean otros problemas en la etapa logística, como el cierre de tiendas no rentables, la falta de organización de mercancías y las mejoras en la eficiencia del transporte y la logística, entre otros (Kroes et al., 2018). Los resultados encontrados en la revisión de la literatura coinciden con lo mencionado por los autores citados, ya que la logística se muestra como la segunda etapa más discutida en los artículos seleccionados. El área de operaciones representa un porcentaje mayor, lo cual es esperado, ya que, como se mencionó anteriormente, lean se originó en empresas manufactureras y generalmente se aplica en actividades de producción.
Dentro del problema de los desabastecimientos, una de las causas es la inexactitud de los registros de inventario, lo que tiene un impacto significativo porque influye directamente en las decisiones operativas. El seguimiento manual de las unidades de stock es una tarea que consume tiempo; de ahí la recomendación de utilizar sistemas de reabastecimiento automatizados, en los que el monitoreo de inventario permite la creación de planes de pedido (Kang & Gershwin, 2005).
1.3 VSM
La herramienta VSM, que se origina en la manufactura lean, incluye el análisis, diseño y planificación de flujos de valor basados en potenciales de mejora (Hines et al., 1998; Plappler et al., 2018; Rother & Shook, 2003). VSM se utilizó para resaltar las responsabilidades y flujos de información dentro del proceso de negociación de la cadena de valor B2B de una empresa en el sector automotriz. La visualización de la información proporcionada por el diagrama VSM sirvió para diagnosticar y tomar medidas para integrar los procesos de comercio, pago y transporte. El proceso de negociación, al estar interconectado, se convierte en un proceso más confiable, rentable y que ahorra tiempo.
Además, hay resultados que muestran que la aplicación VSM es una herramienta efectiva para identificar las causas de desperdicio y problemas en empresas que prestan servicios en la industria automotriz. La revisión sistemática de la literatura determinó que el 14 % de los artículos presentan esta técnica como la óptima para este propósito. Tuesta et al. (2019) encontraron una reducción del 30 % en el tiempo de entrega debido a un proceso más fluido con menos colas; además, el tiempo de entrega más allá del límite disminuyó de 28 % a 8 % al aplicar esta herramienta. Shah et al. (2017) indican que el 86,6 % de sus encuestados cree que VSM tiene un impacto positivo en el rendimiento de la empresa al abordar problemas, como la reducción de desperdicios, el tiempo de entrega y la calidad del producto, entre otros.
1.4 Lean e industria 4.0
El procesamiento de datos en tiempo real tiene un impacto positivo en el principio lean de “justo a tiempo”. Asimismo, tecnologías como la inteligencia artificial, la minería de datos y el aprendizaje automático, que son parte de la revolución industrial, pueden ser esenciales en la gestión de la cadena de la empresa propuesta (Ghouat, 2021). Santos et al. (2021) definen varios ejemplos de la sinergia entre la industria 4.0 y el lean management en una empresa de la industria automotriz; así, también, se refieren al uso de VSM para identificar desperdicios y a la relación entre el internet de las cosas y six sigma para optimizar el flujo de información y de recursos.
Para la falta de comunicación con proveedores y empresas de envío, se encuentran soluciones dentro de la tecnología de simulación. Un método común de esta tecnología es el concepto de gemelo digital (DT). Esta herramienta es una representación virtual de un objeto o sistema hecha a partir de datos reales y simulaciones. Florescu y Barabas (2022) proponen que la integración de los DT con las técnicas del lean TPM, equipos multifuncionales y metodología VSM puede tener implicaciones y beneficios favorables en la automatización de los procesos de una empresa. La tecnología DT aplicada al transporte de carga permite una mayor comprensión del comportamiento de los vehículos de transporte, así como mayores capacidades de predicción y adaptabilidad automatizada en tiempo real (Alexandru et al., 2022).
Para abordar los problemas que ocurren en los procesos de almacenamiento y control de inventarios que, en última instancia, impactan la satisfacción del cliente, varios autores proponen soluciones tecnológicas innovadoras (Kusrini et al. 2018; Alumbugu et al., 2021; Kudelska & Niedbał, 2020; Škerlič & Muha 2017; Kudelska et al., 2017). Implementar un sistema de planificación de recursos empresariales puede ser beneficioso para resolver estos tipos de problemas, ya que este sistema crea sinergias entre los recursos de la empresa, con lo cual logra la excelencia en compras computarizadas, la gestión de inventarios y las ventas de la empresa (Rahayu & Tjandera, 2022).
2. METODOLOGÍA
Basado en los hallazgos de los artículos científicos revisados y las recomendaciones de los autores, se incluyeron herramientas de solución posibles que se alinean con cada problema y objetivo en la matriz de construcción del modelo presentado en la Figura 2. Las herramientas propuestas pertenecen a la metodología de lean management y a la industria 4.0, y combinan áreas de investigación en gestión de inventarios, logística y mejora de procesos. Se determinó, a través de un análisis cualitativo, que el desabastecimiento se debe principalmente a la inexactitud del plan de pedidos, la escasez de la flota de transporte marítimo y los problemas con los proveedores de la marca de vehículos de la empresa del caso de estudio. Por otro lado, mediante la recolección de datos de la empresa, se distinguió que el tiempo de entrega de pedidos se ve generalmente afectado por el tiempo de gestión de procedimientos locales, el tráfico en puertos o regiones adyacentes a las rutas marítimas y el escaso control de seguimiento por parte de las empresas de envío para calcular el tiempo de pedido.
Figura 2
Vinculación entre causas raíz y herramientas de LM

El diseño del modelo propuesto se divide en tres componentes como se observa en la Figura 3. Se adaptó el uso de herramientas de lean management e industria 4.0 conjuntamente para aumentar el nivel de servicio de la empresa en el sector minorista automotriz y lograr el objetivo esperado. También, se propuso una etapa de control en la que se pueden dejar mecanismos con los cuales la empresa pueda mantener el uso de las técnicas utilizadas y asegurar que la mejora prevalezca, acorde con el principio de lean management.
Figura 3
Modelo de gestión de servicio logístico

2.1 Fase I: recolección de datos
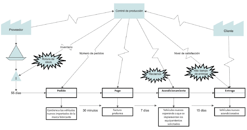
El primer componente se basa en la recolección de datos para la determinación y diagnóstico del problema. Bajo los conceptos de lean management, se desarrolló un diagrama VSM con el cual se analizan globalmente los flujos de valor que actualmente se encuentran en la empresa y por el que, en consecuencia, se identifican oportunidades de mejora en cada actividad de los procesos. Se examinaron los flujos de información, que son las previsiones de los pedidos de órdenes que se envían al proveedor, así como las solicitudes de compra que el cliente envía a la empresa, las cuales se ubican en la parte superior del VSM (véase la Figura 4). Finalmente, se desarrolla un árbol de problemas en el que se muestra el problema principal, el impacto económico, las evidencias y las causas raíz. Esto permitirá analizar técnicas y herramientas que pueden ser alternativas para mitigar estos problemas.
Figura 4
VSM

2.2 Fase II: intervención técnica
La segunda fase hace referencia a la intervención técnica detallada en la Figura 5. Para la intervención kanban, los vehículos pasan por un control de código de barras cuando llegan al almacén. Este escaneo se utiliza para contar el número de vehículos en stock. Con la tarjeta kanban, este código de barras puede referenciar los datos principales del vehículo, como el código del vehículo, la descripción, previa especificación del nombre y color del modelo, la cantidad en stock, la ubicación, ya sea en un almacén o tienda, el conocimiento de embarque, el proveedor, la fecha de importación y posibles notas adicionales.
El control de código de barras en la tarjeta kanban funciona correctamente para el control de inventario de los vehículos de la empresa, ya que la empresa gestiona un almacén de aproximadamente seis mil unidades. De este modo, se previenen errores manuales. Asimismo, se mantiene la trazabilidad de los vehículos que ingresan después de la importación y que pertenecen al mismo lote y proveedor. La proyección del inventario de vehículos se desarrollará a través del uso de machine learning con el software RStudio. Aunque la empresa actualmente trabaja con el uso de hojas de cálculo para encontrar esta información, el uso de RStudio previene posibles errores que pudieran ocurrir al hacer esta proyección, ya que generalmente se utiliza el promedio de la demanda de los siguientes tres meses. Para ello, se requiere información sobre el inventario inicial, la demanda de unidades y la entrada de unidades al inventario a través de órdenes de compra. El inventario proyectado se calcula de la siguiente forma:
inventario proyectado = inventario disponible + pedido – demanda
Figura 5
Proceso de intervención técnica

El software que se adquirirá para localizar los buques RoRo de importación, provenientes del puerto de origen en India, será Marine Traffic. Esta aplicación funciona con un sistema de identificación automática, conocido en inglés como automatic identification system, que permite recopilar datos de los buques de carga en tiempo real y que se envían al servidor central de Marine Traffic para poder compartir y mostrar la ubicación de los barcos en el mapa. La información recibida de los buques es de tres tipos. Se obtiene información dinámica, como la posición del barco, la velocidad, el estado actual, el rumbo y el grado de giro. Asimismo, se analiza información estática, como el nombre del barco, el número IMO, el número MMSI y las dimensiones. La tercera sección de información corresponde a la información específica del viaje, como el destino de la embarcación, el tiempo estimado de llegada y el estado actual.
Este software utiliza el DT para mejorar su servicio de seguimiento a través de su proyecto Vessel AI. A través de la tecnología del DT, los datos del buque físico se vinculan directamente con la réplica digital, lo que genera detalles de precisión sin precedentes. Adaptado a las necesidades del sector marítimo, el DT constituye una representación virtual del buque que extiende su vida útil y se actualiza constantemente con datos en tiempo real. Se pueden recibir datos como características estructurales del buque, detalles del itinerario, condiciones de carga e información meteorológica en tiempo real. Así, los trabajadores de logística y comercio exterior recibirán información marítima precisa y exacta para las importaciones planificadas, de manera que puedan proporcionar estos datos a los vendedores. Con este seguimiento, los vendedores podrán informar el tiempo de entrega real a los clientes, mientras cuidan de no reportar fechas incorrectas que perjudiquen el nivel de atención al cliente.
2.3 Fase III: ejecución y control
El método de validación para demostrar la efectividad de la solución diseñada será la simulación, la cual se desarrollará con el software Arena. Este programa proporciona tecnología para modelar el proceso de simulación y para optimizarlo. Asimismo, permite trabajar con grandes volúmenes de datos para medir el rendimiento del sistema y aumenta estadísticamente el conjunto de datos, lo cual hace, a su vez, los resultados más confiables. De esta forma, se analiza la eficiencia de los escenarios creados para mejorar la situación actual de un sistema.
3. RESULTADOS
Para armar el diagrama de flujo inicial (véase la Figura 6), se utilizó el módulo “create” para iniciar el flujo y definir el número de clientes que ingresan al sistema. El módulo ”decide” definió el porcentaje de desabastecimiento con los datos de la empresa y la separación entre vehículos ya en tienda y los vehículos importados. Para cada actividad, se usó un módulo “process” en el que se definen la duración y los recursos utilizados. Los módulos de separar, agrupar y emparejar ayudan a separar el pedido del producto para generar procedimientos y ensamblar o separar lotes. La línea en la parte inferior del gráfico corresponde al proceso de reabastecimiento de stock, que ocurre mensualmente. Finalmente, se ajustan los parámetros y el número de recursos disponibles. Se desea que la simulación tenga una duración de un año, por lo que se ingresaron trescientos sesenta días en la ”Replication Length”.
Figura 6
Modelo de simulación

Una vez creado el flujo actual de la empresa, se ejecutó el modelo y se guardaron los resultados. Luego, se replicó el mismo modelo y se modificaron los datos afectados por la implementación de las herramientas (el porcentaje de desabastecimiento y el tiempo de entrega). Para el porcentaje de desabastecimiento, se reemplazó el 75 % por el 90 %, gracias a la herramienta de machine learning. Mientras tanto, el tiempo de entrega se redujo a un rango de cuarenta a sesenta días, debido al seguimiento en tiempo real que se llevaría a cabo a través del DT.
Después de ejecutar ambos modelos en Arena, se realizó un análisis de los resultados obtenidos. Para este proyecto, se destacan los indicadores que afectan directamente el aumento en los tiempos de entrega y los desabastecimientos.
- Tiempo promedio de entrega. Este indicador mide el tiempo total desde la entrada del cliente hasta la entrega del pedido, lo cual incluye los tiempos de entrega de vehículos que ya están en la tienda y de los vehículos importados. Se mide mediante la siguiente fórmula:
tiempo promedio de entrega = tiempo de entrega del pedido – tiempo de entrada del cliente
- Tiempo promedio de importación. Este indicador evalúa la variación del tiempo de entrega para vehículos ya en la tienda y para los importados:
tiempo promedio de importación = tiempo estimado de llegada + tiempo de entrega del pedido
- Stock out. Este indicador mide los pedidos que no pudieron completarse debido a la falta de stock de vehículos:
stock out = número total de clientes – número de vehículos entregados
- Número de quejas. Mide el nivel de quejas debido a tiempos de entrega que superan el rango óptimo:
número de quejas = número de entregas que superan el rango de entrega óptimo
Tabla 1
Indicadores de tiempo de entrega, desabastecimiento, número de vehículos entregados y nivel de quejas. Resultados de la simulación
|
Indicador |
Modelo original |
Modelo propuesto |
|
Tiempo promedio de entrega (días) |
46 |
56 |
|
Tiempo promedio de importación (días) |
75 |
49 |
|
Desabastecimiento (unidades) |
3979 |
1620 |
|
Desabastecimiento (%) |
28,1 % |
12,1 % |
|
Número de vehículos entregados |
10182 |
11792 |
|
Número de quejas |
310 |
214 |
Para definir el impacto de la propuesta de mejora en los tiempos de entrega, se observan dos indicadores principales: el tiempo promedio total de entrega del pedido y el tiempo promedio de importación. El tiempo promedio de entrega se refiere a la duración de todo el proceso desde la entrada del cliente hasta la entrega del pedido. Esto incluye los tiempos de entrega de vehículos que ya están en la tienda y de vehículos importados. El tiempo promedio de importación obtenido del modelo original fue de setenta y cinco días, con un mínimo total de setenta días y un máximo de setenta y nueve días. Al implementar la herramienta del DT en el seguimiento de la empresa de envío, estos tiempos disminuyeron. Se observa que el tiempo promedio de entrega es más largo en la mejora; sin embargo, esto se debe a que se lograron más ventas y, por lo tanto, un mayor número de importaciones y tiempos totales.
Respecto a los desabastecimientos, se añadió un contador para indicar los pedidos que no pudieron completarse debido a la falta de stock de vehículos. Gracias a las herramientas kanban y de machine learning, se logró un cálculo de stock más preciso, lo que condujo a una reducción en el número de vehículos fuera de stock en el segundo modelo. Como se observa en la Tabla 1, el desabastecimiento en unidades se redujo significativamente de 3979 unidades fuera de stock a 1620. Esto llevó a que el porcentaje de desabastecimiento pasara del 28,10 % al 12,08 %. Esta cifra se calculó dividiendo las unidades fuera de stock por la diferencia entre los clientes en proceso y el número total de clientes que ingresaron al sistema. También, se incluye el número de vehículos entregados. Como se muestra en la Tabla 1, el número de vehículos aumentó en 1610. Finalmente, se comparó el nivel de quejas de ambos escenarios: se obtuvo una disminución significativa de 96 quejas al año. Esto se calculó con los tiempos que superaron el rango de entrega óptimo de nuevos vehículos a los clientes.
4. DISCUSIÓN
Para la evaluación económica del proyecto, primero se realizó un flujo de caja en el que se detallaba la inversión inicial del proyecto, los beneficios y los costos. La inversión inicial incluye gastos en software y capacitación, así como costos de infraestructura. Esto correspondió a un total de S/ 17 796,84. En cuanto a los beneficios, estos son el resultado de ahorros por la reducción de desabastecimientos y reclamaciones por tiempos de entrega excesivos. Los desabastecimientos se redujeron en 1021 vehículos para el año proyectado en el modelo de mejora simulado. Considerando que los resultados del proyecto se obtendrán progresivamente, se tomó un factor de crecimiento para estimar la recuperación de ventas perdidas debido a desabastecimientos. Esta estimación se multiplica luego por el beneficio obtenido por vehículo para calcular el total de beneficios por el cumplimiento adicional de stock. Entre los beneficios también se incluyen ahorros en costos de mantenimiento y productos adicionales, debido a reclamaciones por tiempos de entrega. Se proyectó una reducción de ocho reclamaciones al mes, lo que se traduce en aproximadamente S/ 1700 ahorrados.
Para los costos, se consideró el salario total mensual del equipo de trabajo y el pago por horas extras que corresponden a las reuniones de seguimiento. Para llevar a cabo un monitoreo y control exitoso del proyecto, se deben realizar reuniones periódicas en las que se discuta el progreso del proyecto, comentarios de los colaboradores, desafíos, logros, etcétera. Durante los dos primeros meses habrá dos reuniones a la semana, mientras que para el resto estas serán quincenales. Finalmente, con los datos obtenidos se calculó el flujo de caja para los primeros seis meses del proyecto. De otro lado, mediante un costo de oportunidad de capital (COK), calculado en 9,77 %, se obtuvo el valor actual neto (VAN) tras la sustracción de la inversión. Se obtiene un VAN de S/ 616 636,45, un valor que, al ser un número positivo, muestra que la inversión en el proyecto es recomendable. Asimismo, se observa que la tasa interna de retorno (TIR) es del 279 %, una cifra muy por encima del COK, lo que significa que la inversión debe ser aprobada. Finalmente, con la relación de beneficio-costo (B/C), se puede identificar que habrá más beneficios en comparación con los costos, ya que su valor es mayor que la unidad (véase la Tabla 2).
Tabla 2
Indicadores económicos
|
Indicador |
Valor |
|---|---|
|
COK |
9,77 % |
|
VAN |
S/ 616 636,45 |
|
TIR |
279 % |
|
B/C |
S/ 73,86 |
|
Periodo de retorno |
0,44 |
Después de tener el flujo de caja, se calcula el flujo de caja descontado y acumulado para obtener el periodo de retorno que corresponde al tiempo que toma recuperar la inversión inicial. Se comienza calculando el valor actual de la inversión que se pagará cada mes; este cálculo se realiza haciendo uso del COK previamente calculado, del valor del flujo de caja y el periodo. Usando estas cifras, se obtiene el flujo de caja acumulado. Debido a que el proyecto no requiere una gran inversión, el periodo de recuperación del proyecto es solo de catorce días, lo que corrobora su rentabilidad.
Para evaluar los indicadores del proyecto, la Tabla 3 presenta los resultados obtenidos después de haber realizado la simulación por Arena, que corresponden a los valores reales de la propuesta de mejora. Los indicadores del número de quejas debido a la entrega tardía de pedidos se pueden comparar para medir el tiempo de entrega a los clientes; el nivel de desabastecimientos; el tiempo de entrega de los pedidos importados; y, finalmente, el nivel de servicio entregado a los clientes.
Tabla 3
Tablero de indicadores clave de rendimiento (KPI)
|
Herramientas |
KPI |
Unidad |
Actual |
Esperado |
Valores de literatura |
Mejora |
Real |
|---|---|---|---|---|---|---|---|
|
DT |
Número de |
Cantidad |
310 |
240 |
350-450 |
23 % |
214 |
|
Kanban |
Nivel de |
Porcentaje |
25 % |
10 % |
<12,3 % |
15 % |
12,08 % |
|
DT |
Tiempo de |
Días |
70 |
50 |
50 |
40 % |
49,91 |
|
Kaizen |
Nivel de |
Porcentaje |
74,81 % |
90 % |
>95 % |
15 % |
86,33 % |
En lo que respecta al sector marítimo, la tecnología del DT tiene el potencial de asegurar y mejorar la confiabilidad al proporcionar información en tiempo real y monitorear el estado general del buque, así como predecir posibles fallas y riesgos basados en datos históricos, lo cual permite optimizar la ruta del barco (Lee et al., 2022; Feng et al., 2023). De este modo, Marine Traffic cumple con los requisitos de ser un software adecuado para el seguimiento en tiempo real de importaciones por transporte marítimo de vehículos, ya que trabaja con tecnología DT y proporciona a la empresa un caso de estudio del tiempo exacto del viaje que realizará desde el puerto de origen hasta el destino final. La simulación dio como resultado una duración de importación de 49,91 días, lo que significa que no solo se encuentra dentro del rango de tiempo apropiado, sino que implica una mejora de este valor en aproximadamente un 40 %. Un DT en logística de importación es una herramienta poderosa que puede mejorar la eficiencia, la visibilidad y la gestión de riesgos en el proceso de traer bienes de un país a otro.
En segundo lugar, el uso de kanban y machine learning cumplió el objetivo de reducir el nivel de agotamiento de stock que la empresa tenía actualmente. Aunque se esperaba una mejora del 15 % para posicionar este indicador dentro de los estándares del sector, solo se logró una reducción del 12,92 %; el resultado es un nivel de agotamiento de stock del 12,08 %. Sin embargo, debido a la relación entre el nivel de servicio y el nivel de stock, se indica que un nivel de inventario superior al 85 % puede satisfacer la demanda de ventas de los clientes, lo que logra un alto nivel de servicio. Un nivel de inventario inferior al 70 % llevaría a escasez y agotamiento de stock, lo que significa un bajo nivel de servicio. Por lo tanto, con la mejora implementada en la gestión de inventario mediante el uso de las herramientas propuestas, el objetivo de aumentar el nivel de servicio se abordaría correctamente.
Además, se analiza que tener el cálculo adecuado de los inventarios de vehículos puede servir para especificar la planificación de los pedidos que se realizarán a la marca fabricante para satisfacer la demanda. Ramos et al. (2020) destacan que las empresas deben implementar mejoras en la gestión de inventarios que las lleven a tener un mayor nivel de servicio, así como aumentar sus beneficios. Estos modelos de cálculo de la cadena de suministro se basan en la interacción de cuatro entidades: compras, inventario, distribución y requisitos del cliente. Asimismo, varios autores afirman que las mejoras en la gestión de inventarios conducen a un impacto positivo en la satisfacción del cliente, porque se centran en la calidad y en el nivel de servicio.
Sin embargo, hay otras causas raíz que impiden que este indicador se cumpla en el nivel óptimo. Factores externos, como la escasez de materiales para la fabricación de automóviles, como los chips, hacen que la marca fabricante no pueda cumplir correctamente con el plan de producción, que afecta el suministro de vehículos que proporcionan a sus marcas distribuidoras. La falta de disponibilidad de vehículos afecta directamente el cumplimiento de los pedidos, por lo que es necesario un plan adecuado para gestionar el inventario de bienes que se entregarán al cliente (Ramos et al., 2020).
Finalmente, el objetivo principal del proyecto era asegurar que las herramientas de gestión lean integradas con herramientas de la industria 4.0 funcionen como una propuesta adecuada para aumentar el nivel de servicio de la empresa importadora de vehículos. La Tabla 4 detalla los resultados cualitativos finales de los componentes. La aplicación de ambas herramientas permitió que el nivel de servicio aumentara del 74,81 % al 86,33 %, con lo cual se logró una mejora real del 11,52 %. Se analiza que este valor está muy influenciado por los agotamientos de stock, ya que esta fue la causa raíz más importante. La falta de seguimiento de la importación, en tiempo real, logró mejorar el tiempo de entrega de los vehículos, lo que también causó un impacto positivo en el nivel de servicio al cliente. Este nivel de servicio se calculó como:
100 % − % agotamiento de stock + % quejas por tiempo de entrega
100 % − (12,08 % + 1,6 %) = 86,33 % (1)
Tabla 4
Relación entre indicadores y persona encargada
|
Herramienta |
Indicador |
Persona a cargo |
Cómo |
|---|---|---|---|
|
DT |
Número de reclamos por retraso de entrega de pedidos anual |
Analista de gestión de |
Mediante información actualizada y en tiempo real de las navieras, a través del software |
|
Kanban |
Rotura de stock |
Analista de gestión de |
Mediante la implementación de un sistema más preciso de proyección de demanda, sin error humano |
|
DT |
Lead time de |
Analista de gestión de |
Mediante la implementación de un tracking en tiempo real para las navieras |
|
Kaizen |
Nivel de servicio |
Gerente de marca |
Mediante la reducción de los reclamos por tiempo de entrega y el porcentaje de rotura de stock |
Por otro lado, con los resultados de la evaluación económica, se analiza que la implementación del proyecto es económicamente viable bajo la interpretación de los criterios de VAN, TIR, B/C y el periodo de recuperación. Primero, el VAN es uno de los conceptos más importantes para determinar si el proyecto es adecuado para inversión o no. En este caso, resultó en un valor superior a cero: S/ 616 636. Asimismo, la TIR superó el COK y el B/C fue significativamente mayor que la unidad, lo cual garantizaba beneficios por cada unidad de inversión. Finalmente, los flujos mostraron valores positivos desde el primer periodo de análisis, por lo que el periodo de recuperación es inferior a un mes. Esto se debe a que la inversión total para el proyecto es considerablemente menor que los beneficios que se obtendrán de la implementación de la mejora. Esto ocurre porque la ganancia por cada nueva venta o recuperada de agotamiento de stock tiene un gran valor, lo cual impacta positivamente en los resultados generales del proyecto. Asimismo, los recursos necesarios no tienen un gran costo, lo que hace que esta mejora sea una inversión rentable.
Adicionalmente, a partir de los resultados obtenidos en el análisis de sensibilidad realizado mediante una simulación de riesgo en @Risk, la Figura 7 indica que el proyecto será viable porque el VAN resultará en cualquier escenario mayor que cero. Este valor varía entre 609 781 y 627 556 en los escenarios más optimistas. El promedio de este análisis fue de 617 992, que está muy cerca del VAN obtenido en el flujo económico.
Figura 7
Gráfico de la variable VAN en @Risk

Además, en el gráfico tornado proporcionado por el simulador (véase la Figura 8), se visualiza el efecto de cada variable de entrada sobre el VAN. Para el caso de estudio realizado, los ingresos por recuperación de ventas debido a agotamientos de stock generan la mayor variación en el VAN, lo cual demuestra que tienen la mayor influencia en el proyecto. Los cambios en esta variable en diferentes escenarios hicieron que el VAN fluctuara entre 611 899 y 624 831. En contraste, el costo de capacitación solo resultó en valores de VAN de entre 617 386 y 618 727, lo cual sugiere que la variación en esta variable no afecta significativamente el VAN, en comparación con los ingresos por ventas recuperadas. En cuanto a la tercera variable, los ahorros adicionales en costos por reclamos, @Risk no mostró valores de VAN, porque las variaciones en los parámetros de esta variable no causan un impacto significativo en él. Esto se debe a que es mucho menor en cantidad, en comparación con los ingresos generados por la primera variable.
Figura 8
Gráfico tornado de variables en @Risk

5. CONCLUSIONES
Se concluye que el uso de herramientas de gestión lean, integradas con las de la industria 4.0, como DT, kanban y machine learning, es una propuesta ideal para mejorar el nivel de servicio de una empresa importadora y comercializadora de automóviles. La implementación de estas herramientas permitió a la empresa alcanzar un nivel de servicio del 86,33 %, con lo cual se obtuvo una mejora del 11,52 %. Además, el uso de la herramienta VSM es apropiado para desarrollar el diagnóstico de la situación problemática identificada en la empresa del sector automotriz, ya que permite una observación más clara de las diferentes variables y las oportunidades de mejora en cada uno de los pasos del proceso logístico.
En relación con el primer problema identificado, se observó una disminución en el número de quejas por retrasos en los pedidos de entrega. Gracias a la herramienta del DT, y a la información en tiempo real que proporciona, se registró un total de 214 quejas, lo cual implica una disminución de la cantidad original en un 30 %. Tanto las herramientas de kanban como de machine learning demostraron ser útiles en la reducción de los niveles de agotamiento de stock, al ejecutar un mejor control del inventario y producir una proyección de demanda más precisa, lo que brinda como resultado una disminución del 12,08 %.
REFERENCIAS
Alexandru, M., Dragoş, C., & Bălă-Constantin, Z. (2022). Digital twin for automated guided vehicles fleet management. Procedia Computer Science, 199, 1363-1369. https://doi.org/10.1016/j.procs.2022.01.172
Alumbugu, P. O., Winston, S., & Saidu, I. (2021). Assessing construction material manufacturers’ warehouse processes from a customer satisfaction perspective. Journal of Transport and Supply Chain Management, 15(3), a529. http://dx.doi.org/10.4102/jtscm.v15i0.529
Daine, T., Winnington, T., & Head, P. (2011). Transition from push to pull in the wholesale/retail sector: lessons to be learned from lean. International Journal of Logistics Systems and Management, 8(2), 214-232.
Feng, H., Lv, H., & Lv, Z. (2023). Resilience towarded digital twins to improve the adaptability of transportation systems. Transportation Research Part A: Policy and Practice, 173, Artículo 103686.
Florescu, A., & Barabas, S. (2022). Development trends of production systems through the integration of lean management and industry 4.0. Applied Sciences, 12(10), Artículo 4885. https://doi.org/10.3390/app12104885
Genzlinger, F., Zejnilovic, L., & Bustinza, O. F. (2020). Servitization in the automotive industry: How car manufacturers become mobility service providers. Strategic Change, 29(2), 215-226.
Ghouat, M., Haddout, A., & Benhadou, M. (2021). Impact of industry 4.0 concept on the levers of lean manufacturing approach in manufacturing industries. International Journal of Automotive and Mechanical Engineering, 18(1), 8523-8530. https://doi.org/10.15282/ijame.18.1.2021.11.0646
Hines, P., Rich, N., Bicheno, J., Brunt, D., Taylor, D., Butterworth, C., & Sullivan, J. (1998). Value stream management. The International Journal of Logistics Management, 9(1), 25-42. https://doi.org/10.1108/09574099810805726
Kang, Y., & Gershwin, S. B. (2005). Information inaccuracy in inventory systems: Stock loss and stockout. IIE Transactions, 37(9), 843-859. https://doi.org/10.1080/07408170590969861
Kroes, J. R., Manikas, A. S., & Gattiker, T. F. (2018). Operational leanness and retail firm performance since 1980. International Journal of Production Economics, 197, 262-274. https://doi.org/10.1016/j.ijpe.2018.01.006
Kudelska, I., Kosacka, M., & Lewandowska, K. W. (2017). How to support storage process in dismantling facility with IT solutions?–case study. Procedia Manufacturing, 11, 703-710.
Kudelska, I., & Niedbał, R. (2020). Technological and organizational innovation in warehousing process–research over workload of Staff and efficiency of picking stations. Business Administration and Management, 23(3), 67-81. https://doi.org/10.15240/tul/001/2020-3-005
Kusrini, E., Novendri, F., & Helia, V. N. (2018). Determining key performance indicators for warehouse performance measurement–a case study in construction materials warehouse. En MATEC Web of Conferences (vol. 154, p. 01058). EDP Sciences.
Lee, J.-H., Nam, Y.-S., Kim, Y., Liu, Y., Lee, J., & Yang, H. (2022). Real-time digital twin for ship operation in waves. Ocean Engineering, 266(2), Artículo 112867. https://doi.org/10.1016/j.oceaneng.2022.112867
Marques, P. A., Jorge, D., & Reis, J. (2022). Using lean to improve operational performance in a retail store and e-commerce service: A Portuguese case study. Sustainability, 14(10), Artículo 5913. https://doi.org/10.3390/su14105913
Martins, R., Pereira, M. T., Ferreira, L. P., Sá, J. C., & Silva, F. J. G. (2020). Warehouse operations logistics improvement in a cork stopper factory. Procedia Manufacturing, 51, 1723-1729. https://doi.org/10.1016/j.promfg.2020.10.240
Oliveira, M. S., Moreira, H. D. A., Alves, A. C., & Ferreira, L. P. (2019). Using lean thinking principles to reduce wastes in reconfiguration of car radio final assembly lines. Procedia Manufacturing, 41, 803-810. https://doi.org/10.1016/j.promfg.2019.09.073
Plapper, P., Oberhausen, C., & Minoufekr, M. (2018). Application of value stream management to enhance product and information flows in supply chain networks – Based on the example of web-based automotive retail business. Management and Production Engineering Review, 9(2), 13-19. https://doi.org/10.24425/119521
Rahayu, P. C., & Tjandera, T. (2022). ERP system synergizes company resources to achieve excellence. En Institute of Electrical and Electronics Engineers (Ed.), 2022 1st International Conference on Technology Innovation and Its Applications. Towards holistic computing: A synergy for developing better future innovative technologies (pp. 1-6). IEEE Computer Society. https://doi.org/10.1109/ICTIIA54654.2022.9935987
Ramos, E. D., Pettit, T. J., Flanigan, M., Romero, L., & Huayta, K. (2020). Inventory management model based on lean supply chain to increase the service level in a distributor of automotive sector. International Journal of Supply Chain Management, 9(2), 113-131.
Rother, M., & Shook J. (2003). Learning to see: Value-stream mapping to create value and eliminate muda. The Lean Enterprise Institute.
Santos, B. P., Valle Enrique, D., Maciel, V. B. P., Miranda Lima, T., Charrua-Santos, F., & Walczak, R. (2021). The synergic relationship between industry 4.0 and lean management: Best practices from the literature. Management and Production Engineering Review, 12(1), 94-107. https://doi.org/10.24425/mper.2021.136875
Sezen, B., & Turkkantos, S. (2013). The effects of relationship quality and lean applications on buyer-seller relationships. International Journal of Business Performance and Supply Chain Modelling, 5(4), 378-400. https://ideas.repec.org/a/ids/ijbpsc/v5y2013i4p378-400.html
Shah S., Naghi Ganji, E., & Coutroubis, A. (2017). Lean production practices to enhance organizational performance. MATEC Web of Conferences, 125(9), Artículo 02003. https://doi.org/10.1051/matecconf/201712502003
Škerlič, S., & Muha, R. (2017). Reducing errors in the company’s warehouse process. Transport problems, 12(1), 83-92. https://doi.org/10.20858/tp.2017.12.1.8
Tuesta, V., Viacava, G., & Raymundo, C. (2019, 24-26 de julio). Lean model of service to increase the attention span of an automotive workshop [Presentación de escrito]. Proceedings of the LACCEI international Multi-conference for Engineering, Education and Technology. Industry, Innovation, and Infrastructure for Sustainable Cities and Communities, Jamaica. http://dx.doi.org/10.18687/LACCEI2019.1.1.151
Vandermerwe, S., & Rada, J. (1988). Servitization of business: Adding value by adding services. European Management Journal, 6(4), 314-324. https://doi.org/10.1016/0263-2373(88)90033-3
Vasudevan, A., Hai Sam, T., Raman, A., Ratanakvisal, Fei, Z., & Ng, C.-P. (2022). The effective implementation of the 5s concept on the performance: A case study of a manufacturing company in Malaysia. International Journal on Global Business Management and Research, 11(1), 26-39. http://dx.doi.org/10.5281/zenodo.6956027