Modelo de gestión de producción para
mejorar la productividad en el saneamiento
de alcachofas mediante la aplicación
de trabajo estándar y 5S:
caso del sector agroindustrial en Perú
Angela Calderón Morales
https://orcid.org/0000-0001-8414-6805
Carrera de Ingeniería Industrial
Universidad de Lima, Perú
Erla Alejandra Concha Romero
https://orcid.org/0000-0001-5969-0710
Carrera de Ingeniería Industrial
Universidad de Lima, Perú
Recibido: 25 de julio del 2024 / Aceptado: 27 de agosto del 2024
Publicado: 25 de abril del 2025
doi: https://doi.org/10.26439/ciii2024.7785
RESUMEN: La agroindustria ha crecido significativamente en los últimos años; sin embargo, muchas pequeñas y medianas empresas del sector enfrentan problemas de baja productividad, lo que genera pérdidas económicas. Por tal motivo, el objetivo de esta investigación es desarrollar un modelo de gestión de producción para incrementar la productividad de una empresa del sector al 77 % mediante las herramientas: trabajo estándar y 5S. El método de investigación fue empírico y cuantitativo, con un enfoque cuasiexperimental, centrado en el proceso de saneado de la empresa. Para el diagnóstico, se utilizaron herramientas como el mapa de procesos, value stream mapping, estudio de tiempo, gráficos de control, análisis de Pareto y un árbol de problemas. La prueba piloto mostró un incremento del 7,71 % en la productividad total; específicamente, en el proceso de saneado, se logró aumentar la productividad a 90,39 %, reducir las mermas en 10,19 % y disminuir el tiempo promedio en 15,08 %. Las conclusiones resaltan la efectividad del modelo propuesto para mejorar la eficiencia y productividad en el sector agroindustrial.
PALABRAS CLAVE: productividad, agroindustria, 5S, trabajo estándar, herramientas lean
PRODUCTION MANAGEMENT MODEL TO IMPROVE PRODUCTIVITY IN ARTICHOKE SANITIZATION BY APPLYING STANDARD WORK AND 5S: CASE OF THE AGRO-INDUSTRIAL SECTOR IN PERU
ABSTRACT: The agroindustry has grown significantly in recent years; however, many small and medium-sized enterprises in the sector face low productivity issues, leading to economic losses. For this reason, the objective of this research is to develop a production management model to increase the productivity of a company in the sector to 77 % using Standard Work and 5S tools. The research method was empirical and quantitative, with a quasi-experimental approach, focused on the food sanitization process of the company. For the diagnosis, tools such as process mapping, Value Stream Mapping, time study, control charts, Pareto analysis, and a problem tree were used. The pilot test showed a 7,71 % increase in total productivity; specifically, in the cleaning process, productivity increased to 90,39 %, waste was reduced by 10,19 %, and the average time was reduced by 15,08 %. The conclusions highlight the effectiveness of the proposed model in improving efficiency and productivity in the agro-industrial sector.
KEYWORDS: productivity, agroindustry, lean tools, 5S, standard work
1. INTRODUCCIÓN
Debido a la importancia de la alimentación, el sector agroindustrial es una actividad primaria a nivel mundial; por esta razón, se busca impulsar la diversificación y sofisticación económica (Ministerio de Desarrollo Agrario y Riego, 2021). Con este objetivo, el Banco Mundial ha invertido en el sector agro 45 mil millones de dólares en noventa países, con el propósito de impactar a cerca de 335 millones de personas en el 2024 y combatir la desnutrición al evitar la comercialización de alimentos de baja calidad e insalubres (Grupo Banco Mundial, 2024). La región de Latinoamérica y el Caribe produce alimentos para alrededor de 800 millones de personas, lo que representa el 14 % de la producción agrícola mundial (Comisión Económica para América Latina y el Caribe et al., 2021). Con respecto a Perú, el sector agropecuario, del cual la agroindustria forma parte, contribuyó al PBI en S/ 20 233 millones en el año 2023 (Banco Central de Reserva del Perú, 2024). Además, según el informe de la Encuesta Nacional Agropecuaria del 2022, el país cuenta con más de 473 893 pequeños y medianos productores agrícolas (Instituto Nacional de Estadística e Informática, 2023). Estas cifras reflejan no solo la diversidad, sino también la vitalidad de la agroindustria peruana. A pesar de esta robustez del sector agroindustrial, el principal problema que enfrentan muchas empresas es la generación de mermas (Backar et al., 2022). De acuerdo con Buchner et al. (como se cita en Dora et al., 2022), las empresas alimentarias a menudo enfrentan serios problemas de eficiencia y productividad durante sus procesos productivos, lo cual lleva a reprocesos o desechos cuando no se cumplen especificaciones del producto.
En la presente investigación se aborda el problema de baja productividad y eficiencia en una pequeña empresa agroindustrial de procesamiento de alcachofas. Para abordar estos desafíos, se aplicó la metodología de las 5S y el trabajo estándar (SW). Según Rewers y Trojanowska (como se cita en Pawlak et al., 2023), aplicar las 5S mejora la calidad del producto y la productividad; asimismo, Setiawan et al. (2021) destacan su valor para la mejora del proceso productivo y la eliminación de mermas. Además, el trabajo estándar contribuye a reducir la variabilidad y desperdicios, de modo que optimiza la calidad y la productividad mediante la estandarización de procedimientos y tiempos (Chaparin et al., 2023). Esta herramienta impacta positivamente en la productividad al reducir los tiempos de espera, disminuir los residuos de los procesos y mejorar la calidad de los productos (Pontes da Costa et al., 2023).
La implementación de herramientas como las 5S y el SW ha demostrado ser una solución efectiva para la reducción de residuos y mejora de la eficiencia en la industria alimentaria. En primer lugar, Rojas-Benites et al. (2021) destacan que, debido a la variabilidad y generación de mermas en los procesos productivos, las empresas implementan herramientas como las 5S y el SW para aumentar la eficiencia. De manera similar, Flores et al. (2023) reportaban una disminución significativa en los desperdicios tras la implementación de 5S. Además, Ojeda-Safra et al. (2021) lograron reducir las pérdidas del proceso, mientras que Cabrera et al. (2020) evidenciaron una notable reducción en el porcentaje de devoluciones (p. 206) después de la aplicación de la herramienta 5S. Por otro lado, la implementación del SW también ha mostrado beneficios significativos, Santos et al. (2021) señalaron que esta herramienta contribuyó a la reducción del tiempo de producción y Lau-Suárez et al. (2022) reportaron una disminución en los errores de procesamiento. En conjunto, estas herramientas han demostrado mejorar la productividad, brindar eficiencia operativa y optimizar los procesos.
Para determinar la brecha, se comparó la data del año 2021 con marzo de 2019, un periodo en el cual la productividad de materia prima alcanzó un 77 %, cifra que se trazó como meta. Para alcanzar este objetivo, se plantearon los siguientes objetivos específicos: realizar un diagnóstico de la situación actual; disminuir en un 10 % las mermas del saneado, meta establecida por la empresa de acuerdo con su registro de unidades mermadas; incrementar la productividad del saneado al 85 %, a fin de lograr una productividad total de 77 %; y reducir en un 15 % el tiempo promedio del saneado para optimizar el control de los tiempos para esta actividad y situarlos dentro de la media y el límite inferior de la gráfica de control de la Figura 6.
El análisis se centró en el producto alcachofas bebé por seis unidades, que representa la mayor parte de las ventas. La brecha identificada tuvo un impacto económico de S/ 78 285,99 en 2021, equivalente al 24 % de la facturación del producto, que considera pérdidas de unidades y horas hombre. Las mermas son una preocupación significativa, por lo que el objetivo de esta investigación es desarrollar un modelo de gestión de producción para incrementar la productividad de la empresa mediante el proceso de saneamiento de alcachofas a través del uso de herramientas de trabajo estándar y 5S. En este contexto, surge la pregunta de investigación: ¿cómo pueden las herramientas 5S y trabajo estándar mejorar la productividad en una empresa agroindustrial dedicada al procesamiento de alcachofas?
Con el fin de abordar esta pregunta y cumplir con los objetivos planteados, el presente trabajo se estructura en capítulos que incluyen la introducción, metodología, resultados, discusión, conclusiones y referencias.
2. METODOLOGÍA
La investigación se ha diseñado como una investigación empírica, de tipo cuantitativo y con enfoque cuasiexperimental, cuyo alcance es explicativo bajo la modalidad de estudio de caso. El objeto de estudio es el proceso de saneado, en el cual se propone un modelo que integra dos herramientas de ingeniería: 5S y SW. Por lo tanto, se definieron la implementación de estas herramientas como variables independientes y la productividad en la empresa agroindustrial como variable dependiente.
Para evaluar la situación inicial de la empresa y diagnosticar áreas de mejora, se utilizaron herramientas como el mapa de procesos, el mapa de flujo de valor (VSM) y estudios de tiempos y gráficas de control. Los indicadores claves de desempeño (KPI) analizados incluyeron la productividad de materia prima, el porcentaje de merma y el tiempo promedio de producción.
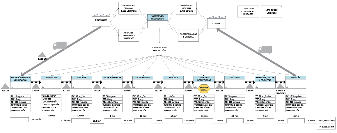
Figura 1
Mapa de flujo de valor (VSM)

El análisis del VSM reveló que la operación de saneamiento, proceso donde retocan los fondos de alcachofa para darle esa forma lisa que la caracteriza, con ayuda de cuchillos y cucharas afiladas, y donde se retira del proceso los fondos que no cumplen con los estándares de calidad en cuanto a forma y estética, pierde el 20 % de estos mismos en mermas. Ello evidencia que esta es la actividad con mayor pérdida, lo cual afectaba significativamente la productividad de la empresa. Un estudio de tiempos del proceso de saneado en tres fechas distintas mostró variaciones significativas en los tiempos de ejecución, confirmadas mediante gráficas de control que indicaban los problemas recurrentes y una necesidad urgente de estabilizar el proceso. Mediante el análisis de Pareto, se determinaron los principales motivos de la baja productividad, como la incorrecta manipulación del producto y la falta de mantenimiento de herramientas, lo que proporciona una base sólida para implementar las mejoras con las herramientas 5S y SW.
Figura 2
Árbol del problema

La investigación de Moran Olvera y Chávez Cujilán (2022) destaca la importancia de implementar herramientas para mejorar la productividad y aumentar los ingresos, como solución al problema más recurrente: la baja productividad en los puestos de trabajo. Siguiendo esta línea, se revisaron varias investigaciones que destacaron la eficacia de las herramientas de ingeniería para enfrentar desafíos similares a los encontrados en la empresa. Estos trabajos se cotejaron en una matriz de comparación de literatura, donde se demostró que las herramientas propuestas en el presente estudio son las óptimas para resolver problemas en empresas con condiciones similares del sector alimenticio y agroindustrial.
Figura 3
Matriz de comparación de literatura
|
Causas |
Desorden en el área |
Malas prácticas |
Instrumentos |
Falta de mantenimiento de herramientas |
|
Artículos científicos |
||||
|
Rojas-Benites |
5S, Trabajo estándar, Proyección de demanda y Kanban |
|||
|
Pontes et al., (2023) |
5S |
5S |
5S |
|
|
Setiawan et al., (2021) |
5S y Modelo de medición de desempeño |
|||
|
Ojeda-Safra et al., (2021) |
Ciclo de Deming, 5S, Trabajo estandarizado y Monitoreo visual |
|||
|
Cabrera et al., (2020) |
HACCP, VSM y 5S |
HACCP, VSM y 5S |
||
|
L. Pinto et al., (2020). |
Lean Manufacturing y Trabajo estándar |
|||
|
Santos et al., (2021) |
Takt time y Trabajo estándar |
Takt time y Trabajo estándar |
Takt time y Trabajo estándar |
|
|
Chaparin et al., (2023) |
Trabajo estándar |
Trabajo estándar |
||
|
Moran & Chávez., (2022) |
Ciclo de Deming y 5S |
Ciclo de Deming y 5S |
Ciclo de Deming y 5S |
|
|
Dora et al., (2020) |
Six sigma y Trabajo estándar |
Six sigma y Trabajo estándar |
||
|
Contreras et al., (2024) |
5S y Trabajo |
5S y Trabajo estándar |
5S y Trabajo estándar |
|
|
Flores et al., (2023) |
5S, SLP y Kaizen |
5S, SLP y Kaizen |
5S, SLP y Kaizen |
|
|
Lau et al., (2022) |
Trabajo estándar, Jidoka, Kanban y Control visual |
Trabajo estándar, Jidoka, Kanban y Control visual |
Trabajo estándar, |
|
|
Propuesta: |
5S |
Trabajo estándar |
5S |
5S |
Basado en la revisión de literatura, la matriz de comparación y herramientas de diagnóstico, se decidió utilizar las herramientas 5S y trabajo estándar en conjunto. Además, esta propuesta se puede respaldar por la investigación de Contreras Castañeda et al. (2024), quienes implementaron las mismas herramientas en una empresa agroindustrial de Colombia y obtuvieron resultados favorables para la empresa.
Por consiguiente, se desarrolló una propuesta de mejora para incrementar la productividad mediante la aplicación de las 5S y el trabajo estándar, que se enfocaron en la empresa analizada. El modelo propuesto está conformado por tres etapas: análisis de la información, herramientas y validación.
Figura 4
Constructo para desarrollar la propuesta de mejora

El componente de clasificación y organización aplica la metodología de las 5S, inicia con la clasificación de los elementos necesarios (seiri), su correcta ubicación (seiton) y la eliminación de suciedad (seiso). Luego, la estandarización (seiketsu) establece normas para mantener las mejoras implementadas, y la disciplina (shitsuke) asegura su aplicación continua mediante auditorías. Por otro lado, el componente de estandarización define una rutina estándar para el proceso de saneamiento, capacita a los operarios y supervisa la implementación a través de la toma de tiempos.
A diferencia de otras propuestas para incrementar la productividad en la agroindustria, el modelo propuesto no aborda problemas de maquinaria de gran escala, dado que el proceso estudiado requiere únicamente de instrumentos y herramientas. De esta manera, el aporte de este modelo radica en la incorporación de dos componentes principales: clasificación y organización, y estandarización. Estos se interrelacionan y generan una propuesta de mejora en ingeniería que se espera sea efectiva bajo condiciones específicas de la empresa estudiada y potencialmente útil para otras empresas del sector.
3. RESULTADOS
En la situación inicial, se identificaron dos motivos principales: la incorrecta manipulación de productos en proceso y la falta de disponibilidad de herramientas. Las causas del primer motivo incluían el desorden en el área de trabajo, lo que aumentaba el tiempo de búsqueda de las herramientas y ralentizaba el proceso, así como las malas prácticas de los operarios, que comprometían la calidad del producto. Las causas del segundo motivo eran la mezcla de herramientas y su falta de mantenimiento, lo que provocaba contaminación por óxido y su estado deteriorado, que generaba mermas.
Figura 5
Desorden del proceso y herramientas desorganizadas y oxidadas

A partir de lo observado, se optó por realizar un estudio de tiempos del proceso de saneado.
Tabla 1
Estudio de tiempos en situación inicial
|
Día 1 (11/05/22) |
Día 2 (18/05/22) |
Día 3 (25/05/22) |
|||
|
Observaciones |
Minutos |
Observaciones |
Minutos |
Observaciones |
Minutos |
|
1 |
05:36 |
11 |
04:14 |
21 |
03:28 |
|
2 |
03:39 |
12 |
04:04 |
22 |
03:39 |
|
3 |
03:18 |
13 |
04:18 |
23 |
04:05 |
|
4 |
03:32 |
14 |
04:28 |
24 |
04:26 |
|
5 |
04:19 |
15 |
05:02 |
25 |
03:38 |
|
6 |
04:05 |
16 |
05:24 |
26 |
03:36 |
|
7 |
04:24 |
17 |
05:44 |
27 |
03:45 |
|
8 |
04:19 |
18 |
04:05 |
28 |
04:06 |
|
9 |
04:24 |
19 |
03:29 |
29 |
04:07 |
|
10 |
04:39 |
20 |
04:23 |
30 |
03:32 |
Nota. Cada observación se da en base a una bolsa de seis unidades de producto terminado.
Asimismo, se realizó una gráfica de control X-MR (media y rango móvil) para evaluar las variaciones entre los tiempos de ejecución del proceso y los límites, basados en la muestra del análisis.
Figura 6
Gráfica de control: medidas individuales del tiempo de saneado

Como se puede observar, hay valores fuera de los límites, lo que señala la existencia de una variación significativa del proceso. Los puntos fuera de control sugieren que ciertas muestras de tiempo están alejadas de la tendencia general del proceso; es posible que estas variaciones se deban a problemas inesperados o fallas recurrentes durante el proceso de saneado.
Para abordar estas causas, se implementaron las metodologías 5S y trabajo estándar, que mejoraron la organización del área, pues estandarizaron los procedimientos de manejo y limpieza de herramientas, y optimizaron el proceso, lo que redujo el tiempo muerto y las pérdidas. El 22 de septiembre de 2022, se inició la prueba piloto con la capacitación en 5S, la cual comenzó con el primer componente: clasificación y organización. Esta fase incluyó la primera S, que define los instrumentos y materiales esenciales, la estimación de las cantidades necesarias y los recipientes que se etiquetaron con nombres y colores asignados.
Tabla 2
Clasificación y organización de elementos en el área de trabajo
|
N.o |
Artículo |
Cant. |
Tipo de objeto |
¿Son útiles? |
Destino |
Color cesta |
Etiqueta |
|
1 |
Cuchara afilada |
1 |
Necesario |
Sí |
Organizar |
Celeste |
|
|
2 |
Mesa |
1 |
Necesario |
Sí |
Organizar |
Mesa de saneado |
|
|
3 |
Balde |
1 |
Necesario |
Sí |
Organizar |
Unidades para sanear |
|
|
4 |
Recipiente final |
1 |
Necesario |
Sí |
Organizar |
Unidades saneadas |
|
|
5 |
Recipiente de basura |
1 |
Necesario |
Sí |
Organizar |
Basura |
|
|
6 |
Cucharas oxidadas que faltan limpiar |
1 |
Dañado |
No |
Reparar |
Rosado |
|
|
7 |
Cucharas que perdieron su forma |
2 |
Obsoleto |
No |
Descartar |
Basura |
|
|
8 |
Demás cucharas en buen estado |
1 |
De más |
Sí |
Organizar |
Celeste |
|
|
9 |
Sacos vacíos |
2 |
De más |
No |
Descartar |
Basura |
|
|
10 |
Par de guantes de látex |
1 |
Necesario |
Sí |
Organizar |
Marrón |
|
|
11 |
Cuchillo afilado |
1 |
Necesario |
Sí |
Organizar |
Gris |
|
|
12 |
Cuchillo sin afilar |
1 |
Dañado |
No |
Reparar |
Rosado |
|
|
13 |
Guantes rotos |
1 |
Obsoleto |
No |
Descartar |
Basura |
|
|
14 |
Demás cuchillos en buen estado |
1 |
De más |
Sí |
Organizar |
Gris |
En la siguiente figura, se pueden apreciar los recipientes debidamente etiquetados.
Figura 7
Baldes etiquetados

La segunda S se enfoca en ubicar los elementos del área con el objetivo de facilitar su ubicación, uso y reposición rápida para el trabajador. Los elementos de uso frecuente se colocaron junto al operario, los utensilios que se utilizan en ocasiones se colocaron con cierta cercanía al trabajador y los menos utilizados se sitúan cerca del área para un acceso eficiente sin interrumpir el flujo.
Tabla 3
Tabla de ubicaciones
|
N.o |
Artículo |
Cant. |
Necesario |
Frecuencia de uso |
Ubicación |
|
1 |
Cuchara afilada |
1 |
Sí |
A cada momento |
Junto a la persona |
|
2 |
Mesa |
1 |
Sí |
A cada momento |
Junto a la persona |
|
3 |
Recipiente de fondos a procesar |
1 |
Sí |
Varias veces |
Cerca a la persona |
|
4 |
Recipiente final de fondos |
1 |
Sí |
Varias veces |
Cerca a la persona |
|
5 |
Recipiente de basura |
1 |
Sí |
A cada momento |
Junto a la persona |
|
6 |
Par de guantes de látex |
1 |
Sí |
A cada momento |
Junto a la persona |
|
7 |
Cuchillo afilado |
1 |
Sí |
A cada momento |
Junto a la persona |
|
8 |
Demás cucharas en buen estado |
1 |
Sí |
Algunas veces |
Cercano al área |
|
9 |
Demás cuchillos en buen estado |
1 |
Sí |
Algunas veces |
Cercano al área |
Para implementar la tercera S de limpieza, se utilizó un cronograma de aseo, colocado en un lugar visible para el operario. Ello le permitía seguir la frecuencia de las actividades y marcar las tareas completadas. Para la cuarta S de estandarización, se proporcionó una tabla de colores para asegurar la correcta ubicación de las herramientas en las cestas de clasificación también visible para facilitar su uso y mantener el orden en el área. Como resultado de las primeras cuatro S, se presenta la nueva distribución.
Figura 8
Nueva distribución con etiquetas y cestas de clasificación

Para finalizar, se realizaron dos auditorías quincenales cuyos resultados fueron registrados por la supervisora del área. Luego, se utilizó un gráfico radar que mostró que en la situación inicial el puntaje de orden, estandarización y selección era 1, mientras que en limpieza se alcanzó un 1,5. En promedio, las auditorías reflejaron valores entre 3,75 y 5.
Figura 9
Gráfico radar del resultado de la auditoría

Antes de implementar el trabajo estándar, no existía una rutina estándar en el proceso de saneado, lo que afectaba la productividad. Para abordar esta problemática, en la estandarización, que es el segundo componente, con el apoyo del supervisor se diseñó una rutina estándar y posteriormente, se procedió con la capacitación del operario, un proceso que se llevó a cabo durante dos días, el 27 y 29 de septiembre del 2022, para asegurar que el operario conozca y siga la rutina estándar propuesta.
Figura 10
Rutina estándar

Dada la situación inicial observada en la Figura 5, se estandarizaron las posiciones, herramientas y materiales de acuerdo con las ubicaciones en la Tabla 3. Además, se asignó un lugar específico para cada elemento, como se muestra en la Figura 8, con el objetivo de normalizar la secuencia de actividades y minimizar el tiempo que los operarios dedicaban a buscar o reorganizar sus herramientas. Posteriormente, se realizaron sesiones de toma de tiempos mediante visitas a la estación de trabajo el 21 y 28 de octubre y el 4 de noviembre, un mes después de la implementación de las herramientas, para observar la evolución. Se presenta la tabla de los tiempos obtenidos con las mejoras implementadas.
Tabla 4
Tiempo de saneado en situación final
|
Día 1 (21/10/22) |
Día 2 (28/10/22) |
Día 3 (04/11/22) |
|||
|
Observaciones |
Minutos |
Observaciones |
Minutos |
Observaciones |
Minutos |
|
1 |
04:42 |
11 |
03:33 |
21 |
02:54 |
|
2 |
03:04 |
12 |
03:25 |
22 |
03:04 |
|
3 |
02:46 |
13 |
03:36 |
23 |
03:26 |
|
4 |
02:58 |
14 |
03:45 |
24 |
03:43 |
|
5 |
03:37 |
15 |
04:13 |
25 |
03:03 |
|
6 |
03:26 |
16 |
04:32 |
26 |
03:01 |
|
7 |
03:41 |
17 |
04:49 |
27 |
03:09 |
|
8 |
03:37 |
18 |
03:26 |
28 |
03:26 |
|
9 |
03:41 |
19 |
02:55 |
29 |
03:27 |
|
10 |
03:54 |
20 |
03:41 |
30 |
02:58 |
Nota. Cada observación se da en base a una bolsa de seis unidades de producto terminado.
4. DISCUSIÓN
En relación con los indicadores y objetivos planteados, se comparó la situación inicial con la posterior a la prueba piloto, que consideró la implementación de las herramientas y las capacitaciones.
Respecto al primer indicador, la productividad de materia prima, se calculó la productividad total con los datos del 2021 y, para la situación actual, se determinó a partir de los datos obtenidos tras la implementación de la propuesta, con un periodo de medición de un mes. Aunque no se alcanzó la meta del 77 %, la productividad total de materia prima mejoró en un 7,71 %. Para el segundo indicador, las mermas del saneado, cabe resaltar que se tiene como antecedente un análisis de valores históricos, donde se evidenció un valor inicial de 19,79 %. El objetivo para este indicador era reducirlas en un 10 %; al calcular la variación, se logró una disminución del 10,19 %, lo que superó el objetivo. En cuanto al tercer indicador, la productividad de la actividad de saneado, se partió en base al cálculo otorgado por la empresa, que reflejaba un resultado del 80,21 % antes de la prueba piloto. Con la aplicación del modelo de mejora, se alcanzó un valor promedio de 90,39 %, que superó la meta del 85 %. Con respecto al último indicador, el tiempo promedio de la actividad de saneado, inicialmente este valor era de cuatro minutos y doce segundos por cada seis unidades. La meta, que era reducir al menos en un 15 %, se cumplió, pues se logró una disminución del 15,08 %.
Los resultados obtenidos de la prueba piloto fueron comparados con investigaciones en empresas del mismo sector que utilizaron diferentes herramientas de ingeniería. En el estudio de Ortiz-Porras et al. (2023), la aplicación de green lean six sigma y poka-yoke en una empresa procesadora de frutas resultó en una mejora del 2,4 % en la productividad de la materia prima. En contraste, nuestro estudio alcanzó una mejora del 7,71 % con el uso de las herramientas 5S y trabajo estándar. Respecto a la reducción de mermas, el estudio de Backar et al. (2022) en una mediana empresa de alimentos mostró una disminución del 0,7 % en pérdidas de materia prima mediante la aplicación de lean six sigma, mientras que el presente trabajo logró una reducción del 10,19 % con las herramientas 5S y SW. Finalmente, Contreras Castañeda et al. (2024) reportaron una reducción del 10 % en el tiempo de producción mediante el uso de 5S, estandarización y principios Kaizen en una empresa agroindustrial, en contraste con la reducción del 15,08 % obtenida en este estudio solo con 5S y SW. En consecuencia, estos resultados demuestran la efectividad de las herramientas seleccionadas en el presente estudio para mejorar la eficiencia y reducir las pérdidas en el proceso de saneado.
Desde la perspectiva económica, se lograría conseguir una reducción anual del 56,23 % en el costo asociado a las mermas del saneado y la mano de obra, lo que representa un ahorro económico de S/ 19 382. Esta reducción se debe a la optimización del uso de la materia prima y a la mejora de los procesos operativos, lo que disminuye las pérdidas y aumenta la eficiencia del saneado.
En cuanto a la mejora de los tiempos de producción, se obtuvo una reducción de 41 segundos por bolsa procesada. Esta mejora, aparentemente pequeña, se traduce en un ahorro diario de 51 minutos y 56 segundos, equivalente a 311 horas adicionales de producción al año. Este tiempo extra permitió la fabricación de dos bolsas de alcachofas bebé por seis unidades adicionales por día en el 2021, lo que se tradujo en 769 bolsas adicionales al año, que originó un ingreso extra potencial de S/ 9228. En resumen, la aplicación de las herramientas 5S y trabajo estándar generaría una mejora económica total de S/ 28 609,85, que combina la reducción de costos con los ingresos adicionales. Estos resultados resaltan el impacto positivo de estas herramientas no solo en la eficiencia operativa, sino también en la rentabilidad, y subrayan la importancia de la optimización continua de procesos para mantener la competitividad.
5. CONCLUSIONES
Tras la implementación del modelo de gestión propuesto, se lograron mejoras significativas en la productividad y eficiencia del proceso productivo. El rendimiento de la materia prima aumentó de manera notable de un 60,68 % a un 68,38 %. Asimismo, el proceso de saneado, identificado como la principal fuente de desperdicios, experimentó una mejora en su eficiencia, ya que redujo los desperdicios en un 10,19 %, lo que llevó al rendimiento en esta área a un 90,39 %. Estos avances se atribuyen a la aplicación de las herramientas 5S y trabajo estándar, que demostraron ser más efectivas en la reducción de mermas y tiempos de ciclo que otras metodologías comparables.
El indicador de mermas en el proceso de saneado mostró una reducción significativa, con un 10,19 % menos de desperdicios respecto del nivel inicial, lo que superó las expectativas, es decir, se evitó la pérdida de aproximadamente 1316 unidades de producto final por mes. En términos de tiempo de ciclo, se observó una disminución del 15,08 %, lo que refleja claramente la eficacia de las herramientas implementadas en mejorar la eficiencia operativa. El impacto económico de estas mejoras se tradujo en un beneficio tangible de S/ 28 609,85, lo que resalta la importancia de optimizar los procesos para obtener resultados financieros positivos.
REFERENCIAS
Backar, S., Raafat, B., & Harraz, N. (2022, 24-26 de enero). Application of lean six sigma in industry: A sugar company case study [Presentación de escrito]. 24th ATHENS Int’l Conference on “Advances in Science, Engineering & Waste Management”, Atenas, Grecia. https://doi.org/10.17758/eirai12.eap0122204
Banco Central de Reserva del Perú. (2024). Producto bruto interno por sectores productivos (millones S/ 2007) - Agropecuario - Agrícola. https://estadisticas.bcrp.gob.pe/estadisticas/series/anuales/resultados/PM04987AA/html/2012/2024/
Cabrera, J., Corpus, O., Maradiegue, F., & Álvarez Merino, J. C. (2020). Improving quality by implementing lean manufacturing, SPC, and HACCP in the food industry: A case study. The South African Journal of Industrial Engineering, 31(4), 194-207. https://doi.org/10.7166/31-4-2363
Chaparin, R., Sequeiros, L. J., & Ramos, E. (2023, 4-6 de diciembre). Sustainable lean manufacturing model to reduce waste in a dairy company in Peru [Presentación de escrito]. Proceedings of the LACCEI International Multi-Conference for Engineering, Education and Technology. https://doi.org/10.18687/LEIRD2023.1.1.465
Comisión Económica para América Latina y el Caribe, Organización de las Naciones Unidas para la Alimentación y la Agricultura, & Instituto Interamericano de Cooperación para la Agricultura. (2021, 2 de septiembre). Perspectivas de la agricultura y del desarrollo rural en las Américas. Una mirada hacia América Latina y el Caribe 2021-2022. CEPAL, FAO, IICA. https://repositorio.cepal.org/entities/publication/ee69fe51-5719-427b-9be3-7799ad4aa076
Contreras Castañeda, E. D., Gordillo Galeano, J. J., & Olaya Rodríguez, K. J. (2024). Lean-Kaizen startup in panela production processes: the case of a trapiche. Cogent Engineering, 11(1). https://doi.org/10.1080/23311916.2024.2322834
Dora, M., Wesana, J., Gellynck, X., Seth, N., Dey, B., & De Steur, H. (2020). Importance of sustainable operations in food loss: evidence from the Belgian food processing industry. Annals of Operations Research, 290, 47-72. https://doi.org/10.1007/s10479-019-03134-0
Flores, A. E., Huamán, D., & Carrillo, M. (2023, 1-9 de julio). Design of improvement proposal for the reduction of waste through the 5s methodology and systematic layout planning under a kaizen environment in a bakery company in the food sector, 2022 [Presentación de escrito]. Proceedings of the LACCEI International Multi-Conference for Engineering, Education and Technology, Buenos Aires, Argentina. https://doi.org/10.18687/laccei2023.1.1.802
Grupo Banco Mundial. (2024, 15 de marzo). Agricultura y alimentos. https://www.bancomundial.org/es/topic/agriculture/overview#1
Instituto Nacional de Estadística e Informática. (2023). Encuesta Nacional Agropecuaria, 2022. Informe. Metodología y cálculo de indicadores. Resultados Anuales. https://proyectos.inei.gob.pe/iinei/srienaho/Descarga/DocumentosMetodologicos/2022-62/04_INFORME_MEF_2022.pdf
Lau-Suárez, S., Tejada-Avila, S., Flores-Perez, A., Quiroz-Flores, J., & Collao-Díaz, M. (2022, 15-18 de abril). Application of lean tools to reduce waste in an organic mango exporting company: an investigation in Peru [Presentación de escrito]. WCSE 2022 Spring Event: 2022 9th International Conference on Industrial Engineering and Applications, Sanya, China. https://doi.org/10.18178/wcse.2022.04.112
Ministerio de Desarrollo Agrario y Riego. (2021). Promulgan ley de industrialización del agro. Plataforma del Estado Peruano. https://www.gob.pe/institucion/midagri/noticias/511325-promulgan-ley-de-industrializacion-del-agro
Moran Olvera, B. M., & Chávez Cujilán, Y. T. (2022). Metodología 5S como herramienta para mejorar la productividad en las empresas. AlfaPublicaciones, 4(1.1), 358-371. https://doi.org/10.33262/ap.v4i1.1.164
Ojeda-Safra, O., Saravia-Goicochea, B., Viacava-Campos, G., & Cardenas, L. (2021, 27-29 de septiembre). A model for increasing palm oil production efficiency at an agro-industrial company through lean manufacturing [Presentación de escrito]. ACM International Conference Proceeding Series, Macau, China. https://doi.org/10.1145/3494583.3494633
Ortiz-Porras, J. E., Bancovich-Erquínigo, A. M., Candia-Chávez, T. C., Huayanay-Palma, L. M., Moore-Torres, R. K., & Tinoco Gomez, O. R. (2023). Green lean six sigma model for waste reduction of raw material in a nectar manufacturing company of Lima, Peru. Journal of Industrial Engineering and Management, 16(2), 169-185. https://doi.org/10.3926/jiem.4916
Pawlak, S., Nowacki, K., & Kania, H. (2023). Analysis of the impact of the 5S tool and Standardization on the duration of the production process - case study. Production Engineering Archives, 29(4), 421-427. https://doi.org/10.30657/pea.2023.29.47
Pontes da Costa, R., Mendonça de Souza, T., Vasconcelos Barros, B., Coelho da Silva, V., Da Silva Freitas, E., & Vasconcelos Simões, A. (2023). Logistics management: a future perspective on logistics processes with the application of the 5S method at Bramam company in Parintins, Amazonas. Journal of Engineering and Technology for Industrial Applications, 9(44), 35-48. https://doi.org/10.5935/jetia.v9i44.1010
Rojas-Benites, S., Castro-Arroyo, A., Viacava, G., Aparicio, V., & Del Carpio, C. (2021). Reduction of waste in an SME in the meat sector in Peru through a lean manufacturing approach using a model based on 5S, Standardization, Demand Forecasting and Kanban [Presentación de escrito]. ACM International Conference Proceeding Series, Macau, China. https://doi.org/10.1145/3494583.3494592
Santos, D. M. C., Santos, B. K., & Santos, C. G. (2021). Implementation of a standard work routine using Lean Manufacturing tools: A case Study. Gestao e Producao, 28(1), e4823. https://doi.org/10.1590/0104-530X4823-20
Setiawan, N., Salleh, M. R., Ariff, H. A., Rahman, M. A. A., Mohamad, E., Sulaiman, M. A., Zaini, F. F., & Ito, T. (2021). A proposal of performance measurement and management model for 5S sustainability in manufacturing SMEs: A review. Journal of Advanced Mechanical Design, Systems, and Manufacturing, 15(2), 1-15. https://doi.org/10.1299/JAMDSM.2021JAMDSM0017